电脑桌面
添加小米粒文库到电脑桌面
安装后可以在桌面快捷访问

华中科技大学-液压与气压传动试题VIP免费

华中科技大学-液压与气压传动试题_第1页
1/12
华中科技大学-液压与气压传动试题_第2页
2/12
华中科技大学-液压与气压传动试题_第3页
3/12
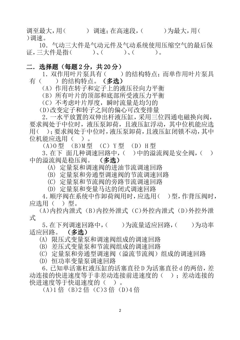
华中科技大学机械科学与工程学院2011——2012学年度第二学期《液压与气压传动》考试试卷(A卷)(考试时间:150分钟考试方式:闭卷)专业班级:学号:考试卡号:姓名:题号一二三四五总分分数一.填空题(每题2分,共20分)1.液压传动装置由()、()、()和()四部分组成,其中()和()为能量转换装置。2.变量泵是指()可以改变的液压泵,常见的变量泵有()、()、()其中()和()是通过改变转子和定子的偏心距来实现变量,()是通过改变斜盘倾角来实现变量。3.斜盘式轴向柱塞泵构成吸、压油密闭工作腔的三对运动摩擦副为(与)、(与)、(与)。4.外啮合齿轮泵位于轮齿逐渐脱开啮合的一侧是()腔,位于轮齿逐渐进入啮合的一侧是()腔。5.齿轮泵产生泄漏的间隙为()间隙和()间隙,此外还存在()间隙,其中()泄漏占总泄漏量的80%~85%。6.双作用叶片泵的定子曲线由两段()、两段()及四段()组成,吸、压油窗口位于()段。7.溢流阀为()压力控制,阀口常(),先导阀弹簧腔的泄漏油与阀的出口相通。定值减压阀为()压力控制,阀口常(),先导阀弹簧腔的泄漏油必须()。8.选用过滤器应考虑()、()、()和其它功能,它在系统中可安装在()、()、()和单独的过滤系统中。9.在变量泵—变量马达调速回路中,为了在低速时有较大的输出转矩、在高速时能提供较大功率,往往在低速段,先将()1调至最大,用()调速;在高速段,()为最大,用()调速。10.气动三大件是气动元件及气动系统使用压缩空气的最后保证,三大件是指()、()、()。二.选择题(每题2分,共20分)1.双作用叶片泵具有()的结构特点;而单作用叶片泵具有()的结构特点。(多选)(A)作用在转子和定子上的液压径向力平衡(B)所有叶片的顶部和底部所受液压力平衡(C)不考虑叶片厚度,瞬时流量是均匀的(D)改变定子和转子之间的偏心可改变排量2.一水平放置的双伸出杆液压缸,采用三位四通电磁换向阀,要求阀处于中位时,液压泵卸荷,且液压缸浮动,其中位机能应选用();要求阀处于中位时,液压泵卸荷,且液压缸闭锁不动,其中位机能应选用()。(A)O型(B)M型(C)Y型(D)H型3.在下面几种调速回路中,()中的溢流阀是安全阀,()中的溢流阀是稳压阀。(多选)(A)定量泵和调速阀的进油节流调速回路(B)定量泵和旁通型调速阀的节流调速回路(C)定量泵和节流阀的旁路节流调速回路(D)定量泵和变量马达的闭式调速回路4.顺序阀在系统中作卸荷阀用时,应选用()型,作背压阀时,应选用()型。(A)内控内泄式(B)内控外泄式(C)外控内泄式(D)外控外泄式5.在下列调速回路中,()为流量适应回路,()为功率适应回路。(多选)(A)限压式变量泵和调速阀组成的调速回路(B)差压式变量泵和节流阀组成的调速回路(C)定量泵和旁通型调速阀(溢流节流阀)组成的调速回路(D)恒功率变量泵调速回路6.已知单活塞杠液压缸的活塞直径D为活塞直径d的两倍,差动连接的快进速度等于非差动连接前进速度的();差动连接的快进速度等于快退速度的()。(A)1倍(B)2倍(C)3倍(D)4倍27.三位四通电液换向阀的液动滑阀为弹簧对中型,其先导电磁换向阀中位必须是()机能,而液动滑阀为液压对中型,其先导电磁换向阀中位必须是()机能。(A)H型(B)M型(C)Y型(D)P型8.在定量泵-变量马达的容积调速回路中,如果液压马达所驱动的负载转矩变小,若不考虑泄漏的影响,试判断马达转速();泵的输出功率()。(A)增大(B)减小(C)基本不变(D)无法判断9.用同样定量泵,节流阀,溢流阀和液压缸组成下列几种节流调速回路,()能够承受负值负载,()的速度刚性最差,而回路效率最高。(A)进油节流调速回(B)回油节流调速回路(C)旁路节流调速回路10.在亚声速流动时,管道截面缩小,气流速度();在超声速流动时,管道截面扩大,气流速度()。(A)增加(B)不变(C)减小三.问答题(共22分)1.液压传动中常用的液压泵分为哪些类型?(5分)2.溢流阀在液压系统中有何功用?(5分)3.常见的液压基本回路有几类?各起什么作用?(6分)4.齿轮泵的径向力不...

1、当您付费下载文档后,您只拥有了使用权限,并不意味着购买了版权,文档只能用于自身使用,不得用于其他商业用途(如 [转卖]进行直接盈利或[编辑后售卖]进行间接盈利)。
2、本站所有内容均由合作方或网友上传,本站不对文档的完整性、权威性及其观点立场正确性做任何保证或承诺!文档内容仅供研究参考,付费前请自行鉴别。
3、如文档内容存在违规,或者侵犯商业秘密、侵犯著作权等,请点击“违规举报”。

碎片内容

华中科技大学-液压与气压传动试题

文章天下+ 关注
实名认证
内容提供者

各种文档应有尽有

确认删除?
VIP
微信客服
  • 扫码咨询
会员Q群
  • 会员专属群点击这里加入QQ群
客服邮箱
回到顶部