电脑桌面
添加小米粒文库到电脑桌面
安装后可以在桌面快捷访问

(浙江专用)高考化学一轮复习 专题4 金属及其化合物 第三单元 从铝土矿到铝合金(加试)学案 苏教版-苏教版高三全册化学学案VIP免费

(浙江专用)高考化学一轮复习 专题4 金属及其化合物 第三单元 从铝土矿到铝合金(加试)学案 苏教版-苏教版高三全册化学学案_第1页
1/20
(浙江专用)高考化学一轮复习 专题4 金属及其化合物 第三单元 从铝土矿到铝合金(加试)学案 苏教版-苏教版高三全册化学学案_第2页
2/20
(浙江专用)高考化学一轮复习 专题4 金属及其化合物 第三单元 从铝土矿到铝合金(加试)学案 苏教版-苏教版高三全册化学学案_第3页
3/20
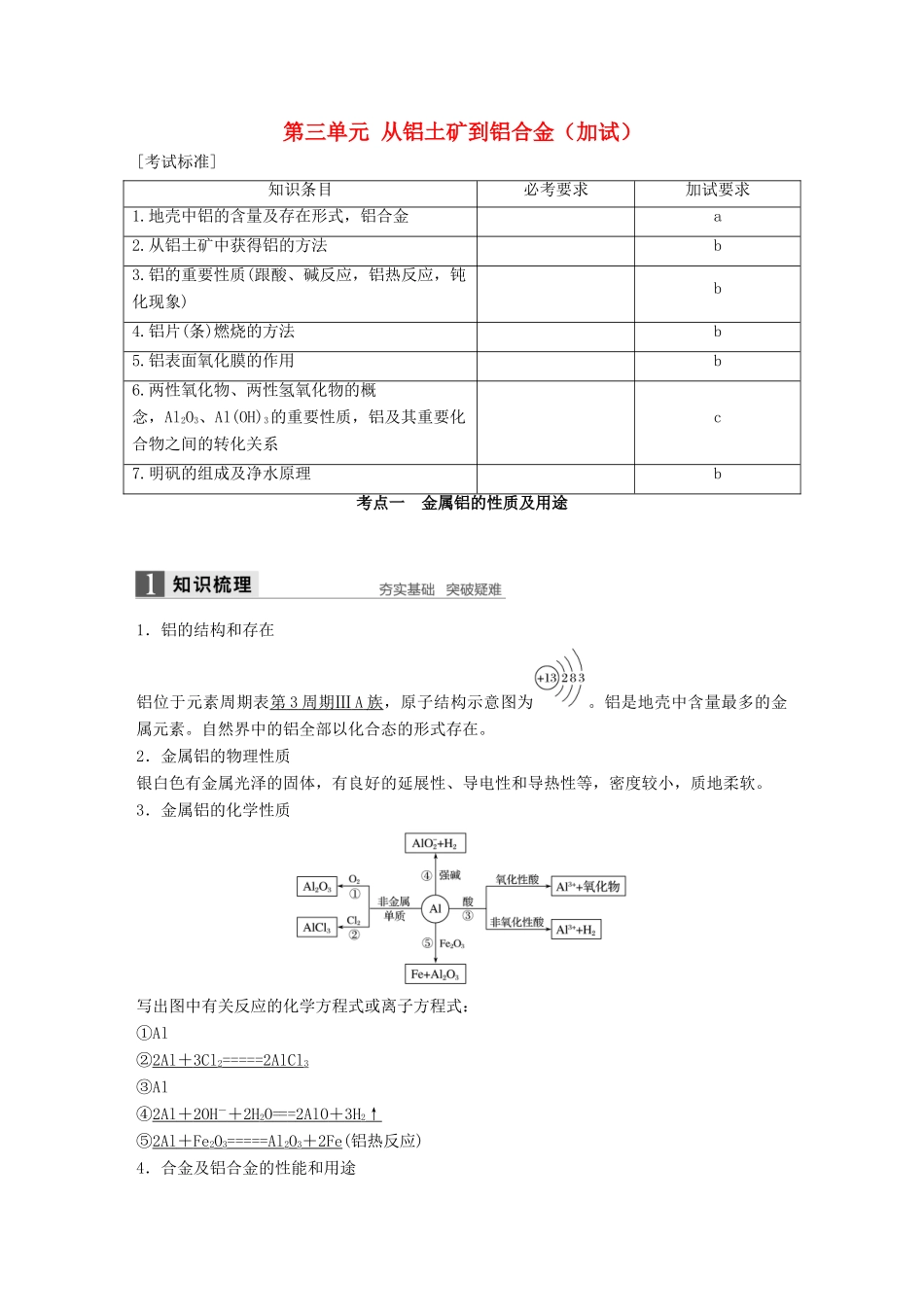
第三单元从铝土矿到铝合金(加试)[考试标准]知识条目必考要求加试要求1.地壳中铝的含量及存在形式,铝合金a2.从铝土矿中获得铝的方法b3.铝的重要性质(跟酸、碱反应,铝热反应,钝化现象)b4.铝片(条)燃烧的方法b5.铝表面氧化膜的作用b6.两性氧化物、两性氢氧化物的概念,Al2O3、Al(OH)3的重要性质,铝及其重要化合物之间的转化关系c7.明矾的组成及净水原理b考点一金属铝的性质及用途1.铝的结构和存在铝位于元素周期表第3周期ⅢA族,原子结构示意图为。铝是地壳中含量最多的金属元素。自然界中的铝全部以化合态的形式存在。2.金属铝的物理性质银白色有金属光泽的固体,有良好的延展性、导电性和导热性等,密度较小,质地柔软。3.金属铝的化学性质写出图中有关反应的化学方程式或离子方程式:①Al②2Al+3Cl2=====2AlCl3③Al④2Al+2OH-+2H2O===2AlO+3H2↑⑤2Al+Fe2O3=====Al2O3+2Fe(铝热反应)4.合金及铝合金的性能和用途(1)概念:合金是指两种或两种以上的金属(或金属与非金属)熔合而成的具有金属特性的物质。(2)性能:合金具有不同于各成分金属的物理、化学性能或机械性能。①熔点:一般比它的各成分金属的低;②硬度和强度:一般比它的各成分金属的大。(3)铝合金①金属铝与其他金属(或非金属)熔合形成铝合金。铝合金具有密度小,强度高,塑性好等优点。②铝及其合金优良的物理性质决定其重要用途,请把以下左栏列举的铝的重要用途与右栏列举的有关铝的性质用线连起来:题组一识记铝合金的性能及用途1.铝合金主要用于制作窗框、卷帘门、防护栏等。下列与这些用途无关的性质是()A.不易生锈B.导电性好C.密度小D.强度高答案B2.合金与纯金属制成的金属材料相比,优点是()①合金的硬度一般比它的各成分金属的大②合金的熔点一般比它的各成分金属的更低③改变原料的配比、改变生成合金的条件,得到有不同性能的合金④合金比纯金属的导电性更强⑤合金比纯金属的应用范围更广泛A.②③④B.①②③⑤C.①②④D.①②④⑤答案B题组二识记金属铝的性质特点3.下列关于铝单质的叙述中正确的是()A.由于铝在空气中不会锈蚀,所以铝制品的使用寿命都很长B.由于铝具有强还原性,所以常用铝来冶炼某些高熔点金属C.常温下,铝被浓硫酸钝化,所以可用浓硫酸除去铝表面的铜镀层D.由于铝的导电性能比铜强,所以常用铝制造电线、电缆答案B解析铜在加热的条件下才能与浓硫酸反应,加热时浓硫酸能与铝反应;铜的导电性能比铝强。4.下列关于铝的性质的说法中错误的是()A.铝的表面能形成致密的氧化膜,因此铝难被腐蚀B.铝能溶解于冷的浓硝酸,被氧化成硝酸铝C.铝能溶解于NaOH溶液,生成偏铝酸钠和氢气D.铝能在氯气中燃烧,生成三氯化铝答案B解析铝极易和氧气反应生成致密的氧化物薄膜而阻止铝进一步被氧化,故A正确;常温下,铝和浓硝酸、浓硫酸发生钝化而生成一层致密的氧化物薄膜,阻止其进一步被氧化,故B错误;铝能和强酸、强碱反应,能和氢氧化钠溶液反应生成偏铝酸钠和氢气,故C正确;氯气具有强氧化性,能氧化具有还原性的物质,所以铝在氯气中燃烧生成氯化铝,故D正确。5.下列关于铝的叙述中正确的是()A.铝的还原性强且亲氧性强,所以可通过铝热反应冶炼高熔点金属B.铝在空气中极易锈蚀,所以铝制品的使用时间很短C.铝能耐稀硫酸腐蚀,所以运送稀硫酸可用铝制槽罐车D.Al箔插入浓HNO3中,无现象,说明Al与浓HNO3不反应答案A解析铝在空气中形成致密的氧化膜,保护内层不被氧化,B错;铝易被稀硫酸腐蚀,C错;铝在浓硝酸中“钝化”,不是不反应,D错。题组三理解铝与酸、碱反应的特点6.用铝箔包装0.1mol金属钠,用针扎出一些小孔,放入水中,完全反应后,用排水集气法收集产生的气体,则收集到的气体为(标准状况)()A.O2和H2的混合气体B.1.12LH2C.大于1.12LH2D.小于1.12L气体答案C解析Na与水反应放出H2,并且生成NaOH,铝箔能与NaOH溶液反应,也生成H2,故最后收集到的气体是这两部分H2的总和。7.将等物质的量的镁和铝混合,取等质量该混合物四份,分别加到足量的下列溶液中,充分反应后,放出氢气最多的是()A.3mol·L-1HClB.4mol·L-1HNO3C.8mol·L-1NaOHD.1...

1、当您付费下载文档后,您只拥有了使用权限,并不意味着购买了版权,文档只能用于自身使用,不得用于其他商业用途(如 [转卖]进行直接盈利或[编辑后售卖]进行间接盈利)。
2、本站所有内容均由合作方或网友上传,本站不对文档的完整性、权威性及其观点立场正确性做任何保证或承诺!文档内容仅供研究参考,付费前请自行鉴别。
3、如文档内容存在违规,或者侵犯商业秘密、侵犯著作权等,请点击“违规举报”。

碎片内容

(浙江专用)高考化学一轮复习 专题4 金属及其化合物 第三单元 从铝土矿到铝合金(加试)学案 苏教版-苏教版高三全册化学学案

确认删除?
VIP
微信客服
  • 扫码咨询
会员Q群
  • 会员专属群点击这里加入QQ群
客服邮箱
回到顶部