电脑桌面
添加小米粒文库到电脑桌面
安装后可以在桌面快捷访问

江苏省徐州市王杰中学九年级物理《第8单元 电路与欧姆定律》学案 苏科版VIP专享VIP免费

江苏省徐州市王杰中学九年级物理《第8单元 电路与欧姆定律》学案 苏科版_第1页
1/3
江苏省徐州市王杰中学九年级物理《第8单元 电路与欧姆定律》学案 苏科版_第2页
2/3
江苏省徐州市王杰中学九年级物理《第8单元 电路与欧姆定律》学案 苏科版_第3页
3/3
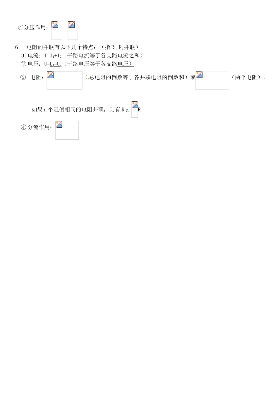
江苏省徐州市王杰中学九年级物理《第8单元电路与欧姆定律》学案苏科版〖学习目标或学习任务〗1、知识与技能目标:①通过学生小组讨论、交流概括本章内容②知道电流、电压、电阻的概念;会使用电流表、电压表、变阻器;理解串联和并联电路;掌握欧姆定律③培养学生的归纳整理能力,应用物理知识解决实际问题的能力以及探究、创新的能力。2、过程与方法目标:①根据已有的知识猜测未知的知识。②经历欧姆定律的发现过程并掌握实验的思路、方法。③能对自己的实验结果进行评估,找到成功和失败的原因。3、情感、态度与价值观目标:①让学生用联系的观点看待周围的事物并能设计实验方案证实自己的猜测。②培养学生大胆猜想,小心求证,形成严谨的科学精神。〖教学资源的使用〗物理中考新航标〖自学准备与知识导学〗第13章电路1、电路组成:由电源、导线、开关和用电器组成。2、电路有三种状态:(1)通路:接通的电路叫通路;(2)断路(开路):断开的电路叫断路(开路)(3)短路:直接把导线接在电源两极上的电路叫短路。3、电路图:用符号表示电路连接的图叫电路图。4、串联:把元件逐个顺序连接起来,叫串联。(电路中任意一处断开,电路中都没有电流通过)5、并联:把元件并列地连接起来,叫并联。(并联电路中各个支路是互不影响的)6、导体:容易导电的物体叫导体。如:金属,人体,大地,酸、碱、盐的水溶液等。7、绝缘体:不容易导电的物体叫绝缘体。如:橡胶,玻璃,陶瓷,塑料,空气,油,纯水等。8、导体和绝缘体是没有绝对的界限,在一定条件下可以互相转化。第14章电流电压电阻1、电流的形成:电荷的定向移动形成电流。(任何电荷的定向移动都会形成电流)。2、电流的方向:把正电荷定向移动的方向规定为电流方向。(而负电荷定向移动的方向和正电荷移动的方向相反,即与电流方向相反)。4、电流的大小用电流强度(简称电流)表示。单位是:国际单位是:安培(A);常用单位是:毫安(mA)、微安(µA)。1安培=103毫安=106微安。7、测量电流的仪表是:电流表,它的使用规则是:①电流表要串联在电路中;②接线柱的接法要正确,使电流从“+”接线柱入,从“-”接线柱出;③被测电流不要超过电流表的量程;④绝对不允许不经过用电器而把电流表连到电源的两极上。8、实验室中常用的电流表有两个量程:①0~0.6安,每小格表示的电流值是0.02安;②0~3安,每小格表示的电流值是0.1安。9、电压(U):电压是使电路中形成电流的原因,电源是提供电压的装置。电源是把其他形式的能转化为电能。如干电池是把化学能转化为电能。发电机则由机械能转化为电能。10.有持续电流的条件:必须有电源和电路闭合。11.电压U的单位是:国际单位是:伏特(V);常用单位是:千伏(KV)、毫伏(mV)、微伏(µV)。1千伏=103伏=106毫伏=109微伏。12.测量电压的仪表是:电压表,它的使用规则是:①电压表要并联在电路中;②接线柱的接法要正确,使电流从“+”接线柱入,从“-”接线柱出;③被测电压不要超过电压表的量程;13.实验室中常用的电压表有两个量程:①0~3伏,每小格表示的电压值是0.1伏;②0~15伏,每小格表示的电压值是0.5伏。14.熟记的电压值:①1节干电池的电压1.5伏;②1节铅蓄电池电压是2伏;③家庭照明电压为220伏;④安全电压是:不高于36伏;⑤工业电压380伏。若电压表串联在电路中:电压表示数为电源电压,电流表示数为0,用电器不工作。15、电阻(R):表示导体对电流的阻碍作用。(导体如果对电流的阻碍作用越大,那么电阻就越大,而通过导体的电流就越小)。16、电阻(R)的单位:国际单位:欧姆(Ω);常用的单位有:兆欧(MΩ)、千欧(KΩ)。1兆欧=103千欧;1千欧=103欧。17、决定电阻大小的因素:导体的电阻是导体本身的一种性质,它的大小决定于导体的:材料、长度、横截面积和温度。(电阻与加在导体两端的电压和通过的电流无关)18、变阻器:(滑动变阻器和变阻箱)(1)滑动变阻器:①原理:改变电阻线在电路中的长度来改变电阻的。②作用:通过改变接入电路中的电阻来改变电路中的电流和电压。③铭牌:如一个滑动变阻器标有“50Ω2A”表示的意义是:最大阻值是50Ω,允许通过的最大电流是2A。④正...

1、当您付费下载文档后,您只拥有了使用权限,并不意味着购买了版权,文档只能用于自身使用,不得用于其他商业用途(如 [转卖]进行直接盈利或[编辑后售卖]进行间接盈利)。
2、本站所有内容均由合作方或网友上传,本站不对文档的完整性、权威性及其观点立场正确性做任何保证或承诺!文档内容仅供研究参考,付费前请自行鉴别。
3、如文档内容存在违规,或者侵犯商业秘密、侵犯著作权等,请点击“违规举报”。

碎片内容

江苏省徐州市王杰中学九年级物理《第8单元 电路与欧姆定律》学案 苏科版

海博书城+ 关注
实名认证
内容提供者

从事历史教学,热爱教育,高度负责。

确认删除?
VIP
微信客服
  • 扫码咨询
会员Q群
  • 会员专属群点击这里加入QQ群
客服邮箱
回到顶部