电脑桌面
添加小米粒文库到电脑桌面
安装后可以在桌面快捷访问

高中生物 第三章 系统的控制中心导学案 新人教版必修1-新人教版高一必修1生物学案VIP免费

高中生物 第三章 系统的控制中心导学案 新人教版必修1-新人教版高一必修1生物学案_第1页
1/3
高中生物 第三章 系统的控制中心导学案 新人教版必修1-新人教版高一必修1生物学案_第2页
2/3
高中生物 第三章 系统的控制中心导学案 新人教版必修1-新人教版高一必修1生物学案_第3页
3/3
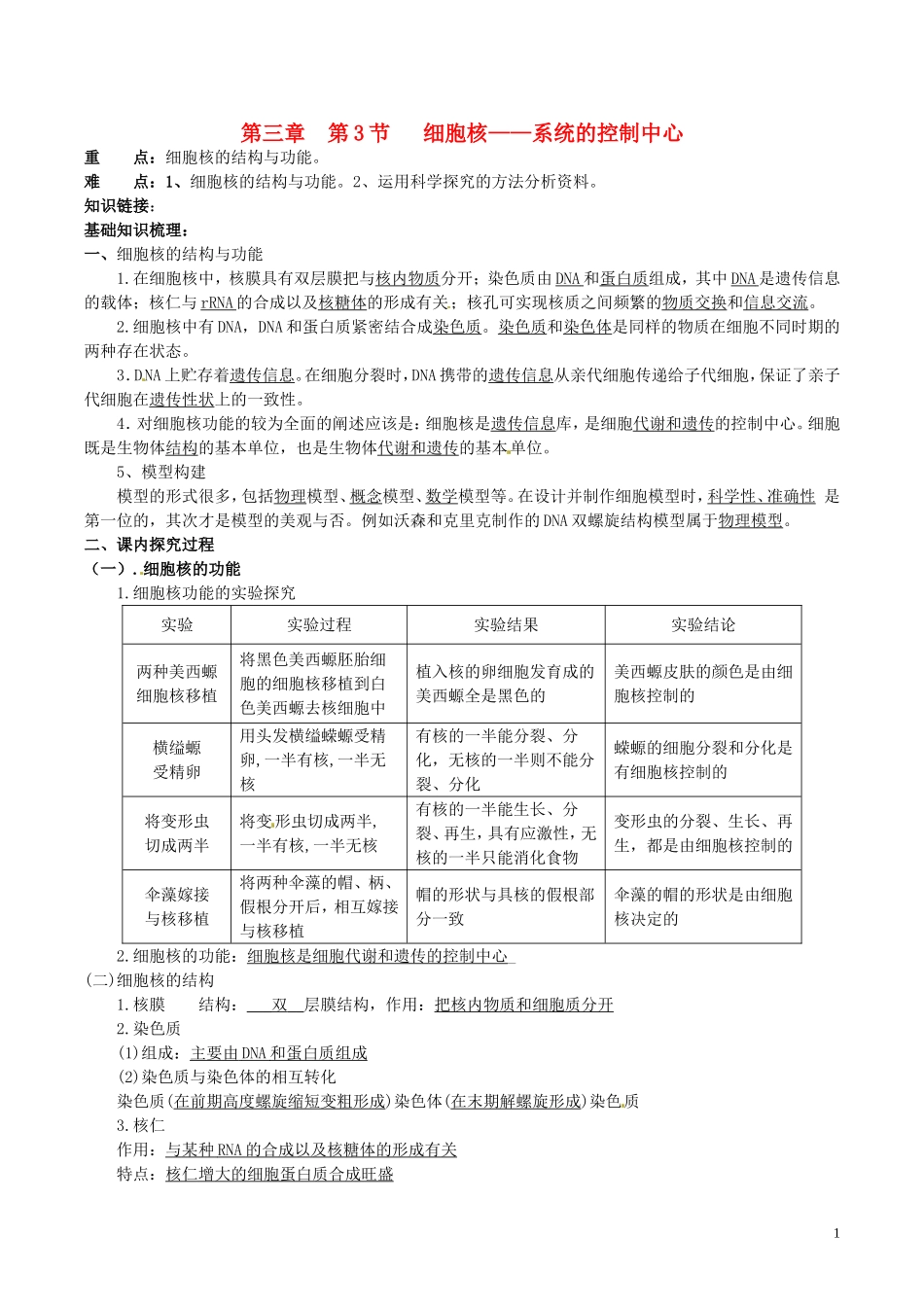
第三章第3节细胞核——系统的控制中心重点:细胞核的结构与功能。难点:1、细胞核的结构与功能。2、运用科学探究的方法分析资料。知识链接:基础知识梳理:一、细胞核的结构与功能1.在细胞核中,核膜具有双层膜把与核内物质分开;染色质由DNA和蛋白质组成,其中DNA是遗传信息的载体;核仁与rRNA的合成以及核糖体的形成有关;核孔可实现核质之间频繁的物质交换和信息交流。2.细胞核中有DNA,DNA和蛋白质紧密结合成染色质。染色质和染色体是同样的物质在细胞不同时期的两种存在状态。3.DNA上贮存着遗传信息。在细胞分裂时,DNA携带的遗传信息从亲代细胞传递给子代细胞,保证了亲子代细胞在遗传性状上的一致性。4.对细胞核功能的较为全面的阐述应该是:细胞核是遗传信息库,是细胞代谢和遗传的控制中心。细胞既是生物体结构的基本单位,也是生物体代谢和遗传的基本单位。5、模型构建模型的形式很多,包括物理模型、概念模型、数学模型等。在设计并制作细胞模型时,科学性、准确性是第一位的,其次才是模型的美观与否。例如沃森和克里克制作的DNA双螺旋结构模型属于物理模型。二、课内探究过程(一).细胞核的功能1.细胞核功能的实验探究实验实验过程实验结果实验结论两种美西螈细胞核移植将黑色美西螈胚胎细胞的细胞核移植到白色美西螈去核细胞中植入核的卵细胞发育成的美西螈全是黑色的美西螈皮肤的颜色是由细胞核控制的横缢螈受精卵用头发横缢蝾螈受精卵,一半有核,一半无核有核的一半能分裂、分化,无核的一半则不能分裂、分化蝾螈的细胞分裂和分化是有细胞核控制的将变形虫切成两半将变形虫切成两半,一半有核,一半无核有核的一半能生长、分裂、再生,具有应激性,无核的一半只能消化食物变形虫的分裂、生长、再生,都是由细胞核控制的伞藻嫁接与核移植将两种伞藻的帽、柄、假根分开后,相互嫁接与核移植帽的形状与具核的假根部分一致伞藻的帽的形状是由细胞核决定的2.细胞核的功能:细胞核是细胞代谢和遗传的控制中心_(二)细胞核的结构1.核膜结构:___双__层膜结构,作用:把核内物质和细胞质分开2.染色质(1)组成:主要由DNA和蛋白质组成(2)染色质与染色体的相互转化染色质(在前期高度螺旋缩短变粗形成)染色体(在末期解螺旋形成)染色质3.核仁作用:与某种RNA的合成以及核糖体的形成有关特点:核仁增大的细胞蛋白质合成旺盛14.核孔作用:实现核质之间频繁的物质交换和信息交流,是大分子物质如mRNA和蛋白质进出细胞的通道。三、课堂检测1.以下关于细胞核的叙述中,正确的是(A)A.核膜为双层膜,外膜的外表面附着有很多核糖体B.在不同的细胞内,核仁的大小和数目都是一定的C.细胞核内的液体属于细胞液D.核孔是包括DNA在内的高分子物质任意通过的通道2.细胞核中与核糖体的形成有关的结构是(C)A.核膜B.染色质C.核仁D.核孔3、如图示科学家进行变形虫的切割实验,这个实验最能说明(C)A、细胞核控制细胞的遗传B、细胞质控制细胞的遗传C、细胞核是控制细胞代谢的中心D、细胞质是控制细胞代谢的中心4、有人利用真核单细胞生物a、b做了如下实验,这个实验最能说明的问题是(A)A、控制c性状发生的遗传信息来自细胞核B、控制c性状发生的遗传信息来自细胞质C、c性状发生是由细胞核和细胞质的遗传信息共同决定的D、细胞核内的遗传信息控制生物一切性状的发生5、关于细胞结构与功能关系的描述中,错误的是(A)A、细胞质基质不能为细胞代谢提供ATPB、细胞膜上的糖蛋白与细胞表面的识别有关C、细胞核是细胞遗传和代谢活动的控制中心D、细胞若失去结构的完整性将大大缩短其寿命6、下列细胞或细胞结构中能合成多糖的有(C)①叶绿体;②肝细胞;③S型肺炎双球菌细胞;④核糖体;⑤骨骼肌;⑥高尔基体。A、②③⑤B、②③⑤⑥C、①②③⑤⑥D、①②③④⑤7.染色体的主要成分是(B)A.DNA和糖类B.DNA和蛋白质C.RNA和糖类D.RNA和蛋白质8、蛋白质能够通过的结构是(C)A.线粒体膜和叶绿体膜B.细胞膜和液泡膜C.细胞壁和核孔D.生物膜2总结:1.在真核细胞中,无叶绿体和大液泡的细胞不一定是动物细胞,如植物根尖分生区细胞.2.有中心体的细胞不一定是动物细胞,也可能是低等植物细胞.3.有叶绿体和细胞壁的细胞一定是植物细胞.3

1、当您付费下载文档后,您只拥有了使用权限,并不意味着购买了版权,文档只能用于自身使用,不得用于其他商业用途(如 [转卖]进行直接盈利或[编辑后售卖]进行间接盈利)。
2、本站所有内容均由合作方或网友上传,本站不对文档的完整性、权威性及其观点立场正确性做任何保证或承诺!文档内容仅供研究参考,付费前请自行鉴别。
3、如文档内容存在违规,或者侵犯商业秘密、侵犯著作权等,请点击“违规举报”。

碎片内容

高中生物 第三章 系统的控制中心导学案 新人教版必修1-新人教版高一必修1生物学案

您可能关注的文档

;绿洲书城+ 关注
实名认证
内容提供者

从事历史教学,热爱教育,高度负责。

确认删除?
VIP
微信客服
  • 扫码咨询
会员Q群
  • 会员专属群点击这里加入QQ群
客服邮箱
回到顶部