电脑桌面
添加小米粒文库到电脑桌面
安装后可以在桌面快捷访问

高中物理 第3章 电磁场与电磁波 3.2 无线电通信 电磁波家族学案 沪科版选修3-4-沪科版高二选修3-4物理学案VIP免费

高中物理 第3章 电磁场与电磁波 3.2 无线电通信 电磁波家族学案 沪科版选修3-4-沪科版高二选修3-4物理学案_第1页
1/8
高中物理 第3章 电磁场与电磁波 3.2 无线电通信 电磁波家族学案 沪科版选修3-4-沪科版高二选修3-4物理学案_第2页
2/8
高中物理 第3章 电磁场与电磁波 3.2 无线电通信 电磁波家族学案 沪科版选修3-4-沪科版高二选修3-4物理学案_第3页
3/8
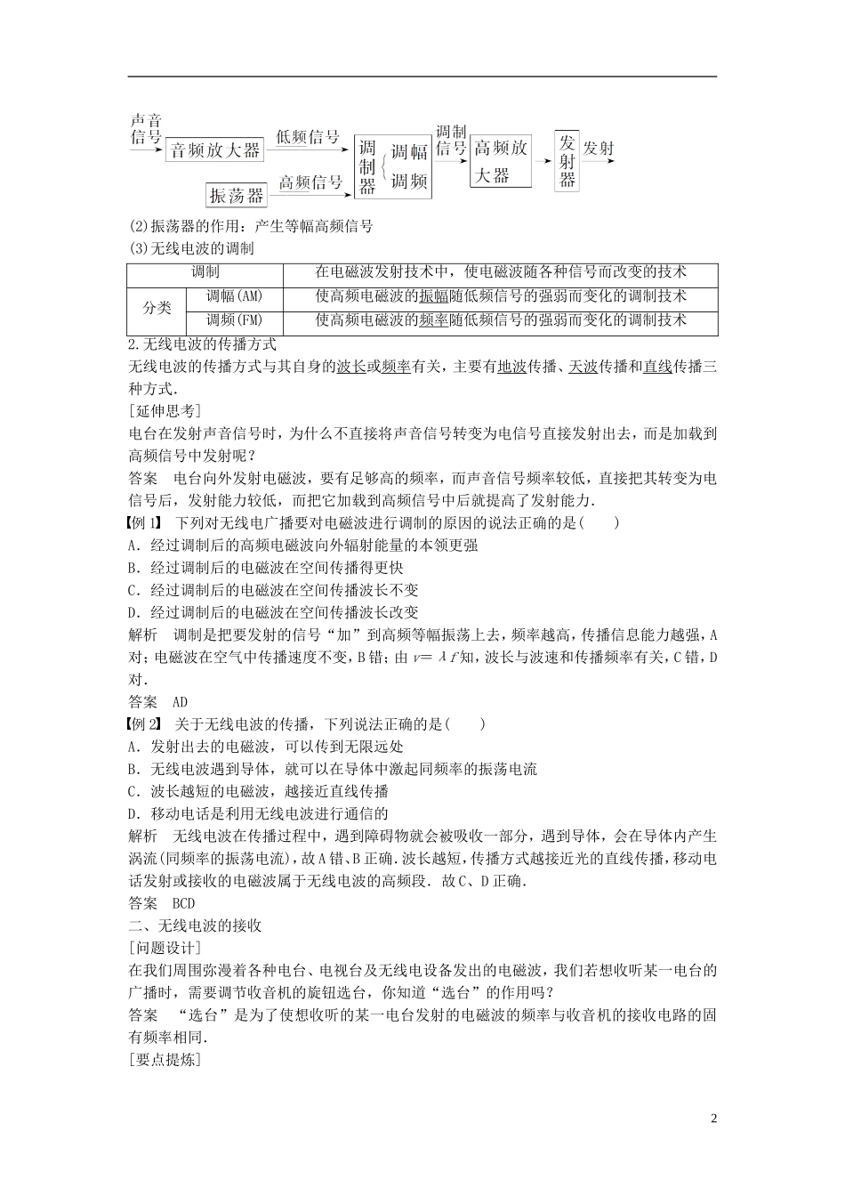
2无线电通信电磁波家族[学习目标定位]1.了解无线电波的发射、传播和接收过程.2.知道调制、调幅、调频、调谐、检波等概念.3.了解电磁波谱的组成及其各波段的主要特征和主要作用.1.干涉、衍射现象是波特有的现象,发生明显衍射的条件是:缝、孔或障碍物的尺寸跟波长差不多或比波长小.2.无线电广播信号的发射过程:首先把要传递的声音信号转变成电信号并通过音频放大器进行放大,成为被加载的低频信号(填“高”或“低”),然后将此低频音频信号通过调制器加载到由振荡器产生的等幅的高频信号上,成为随音频信号而改变的高频信号,再通过高频放大器进行放大,最后通过发射塔发射出去.3.无线电波主要有地波传播、天波传播和直线传播三种方式.中、长波的波长较长,能绕过地球表面上的一般障碍物,即能够沿着地球表面进行传播,因此采用地波传播;短波和部分中波的波长较短,难以绕过地球表面上的一般障碍物,但能够在地面与电离层之间来回反射进行传播,因此采用天波传播;而微波的波长更短,并且能够穿透电离层,只能从发射天线直接传播到接收天线,因此采用直线传播.4.电磁波是一个大家族,把各种电磁波按波长或频率的大小顺序排列起来,就组成了电磁波谱.若按波长由大到小的顺序排列划分为无线电波、红外线、可见光、紫外线、X射线、γ射线六个波段.一、无线电波的发射[问题设计]1.广播电台的播音是声音信号,这种信号是怎样发射出去的呢?答案先将声音信号转变成电信号,再将此电信号加载到高频信号上,并进行放大,再通过发射塔发射出去.2.你知道无线电波的传播方式有哪些吗?答案地波、天波和直线传播等.[要点提炼]1.无线电波的发射(1)无线电广播信号的发射过程1(2)振荡器的作用:产生等幅高频信号(3)无线电波的调制调制在电磁波发射技术中,使电磁波随各种信号而改变的技术分类调幅(AM)使高频电磁波的振幅随低频信号的强弱而变化的调制技术调频(FM)使高频电磁波的频率随低频信号的强弱而变化的调制技术2.无线电波的传播方式无线电波的传播方式与其自身的波长或频率有关,主要有地波传播、天波传播和直线传播三种方式.[延伸思考]电台在发射声音信号时,为什么不直接将声音信号转变为电信号直接发射出去,而是加载到高频信号中发射呢?答案电台向外发射电磁波,要有足够高的频率,而声音信号频率较低,直接把其转变为电信号后,发射能力较低,而把它加载到高频信号中后就提高了发射能力.例1下列对无线电广播要对电磁波进行调制的原因的说法正确的是()A.经过调制后的高频电磁波向外辐射能量的本领更强B.经过调制后的电磁波在空间传播得更快C.经过调制后的电磁波在空间传播波长不变D.经过调制后的电磁波在空间传播波长改变解析调制是把要发射的信号“加”到高频等幅振荡上去,频率越高,传播信息能力越强,A对;电磁波在空气中传播速度不变,B错;由v=λf知,波长与波速和传播频率有关,C错,D对.答案AD例2关于无线电波的传播,下列说法正确的是()A.发射出去的电磁波,可以传到无限远处B.无线电波遇到导体,就可以在导体中激起同频率的振荡电流C.波长越短的电磁波,越接近直线传播D.移动电话是利用无线电波进行通信的解析无线电波在传播过程中,遇到障碍物就会被吸收一部分,遇到导体,会在导体内产生涡流(同频率的振荡电流),故A错、B正确.波长越短,传播方式越接近光的直线传播,移动电话发射或接收的电磁波属于无线电波的高频段.故C、D正确.答案BCD二、无线电波的接收[问题设计]在我们周围弥漫着各种电台、电视台及无线电设备发出的电磁波,我们若想收听某一电台的广播时,需要调节收音机的旋钮选台,你知道“选台”的作用吗?答案“选台”是为了使想收听的某一电台发射的电磁波的频率与收音机的接收电路的固有频率相同.[要点提炼]21.无线电波的接收原理:电磁波在空间的传播过程中如果遇到导体,就会使导体中产生感应电流,因此,空间中的导体可以用来接收电磁波.2.电谐振与调谐(1)电谐振:当接收电路的固有频率跟收到的电磁波的频率相同时,接收电路中产生的振荡电流最强的现象.(2)调谐:使接收电路产生电谐振的过程.它使我们从诸多电磁波中...

1、当您付费下载文档后,您只拥有了使用权限,并不意味着购买了版权,文档只能用于自身使用,不得用于其他商业用途(如 [转卖]进行直接盈利或[编辑后售卖]进行间接盈利)。
2、本站所有内容均由合作方或网友上传,本站不对文档的完整性、权威性及其观点立场正确性做任何保证或承诺!文档内容仅供研究参考,付费前请自行鉴别。
3、如文档内容存在违规,或者侵犯商业秘密、侵犯著作权等,请点击“违规举报”。

碎片内容

高中物理 第3章 电磁场与电磁波 3.2 无线电通信 电磁波家族学案 沪科版选修3-4-沪科版高二选修3-4物理学案

您可能关注的文档

;绿洲书城+ 关注
实名认证
内容提供者

从事历史教学,热爱教育,高度负责。

确认删除?
VIP
微信客服
  • 扫码咨询
会员Q群
  • 会员专属群点击这里加入QQ群
客服邮箱
回到顶部