电脑桌面
添加小米粒文库到电脑桌面
安装后可以在桌面快捷访问

高考数一轮复习 第十章 第四节 随机事件的概率突破热点题型 文VIP免费

高考数一轮复习 第十章 第四节 随机事件的概率突破热点题型 文_第1页
1/5
高考数一轮复习 第十章 第四节 随机事件的概率突破热点题型 文_第2页
2/5
高考数一轮复习 第十章 第四节 随机事件的概率突破热点题型 文_第3页
3/5
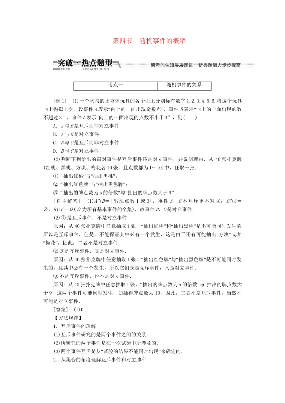
第四节随机事件的概率考点一随机事件的关系[例1](1)一个均匀的正方体玩具的各个面上分别标有数字1,2,3,4,5,6.将这个玩具向上抛掷1次,设事件A“”表示向上的一面出现奇数点,事件B“表示向上的一面出现的数不超过3”,事件C“表示向上的一面出现的点数不小于4”,则()A.A与B是互斥而非对立事件B.A与B是对立事件C.B与C是互斥而非对立事件D.B与C是对立事件(2)判断下列给出的每对事件是互斥事件还是对立事件,并说明理由.从40张扑克牌(红桃、黑桃、方块、梅花各10张,且点数都为1~10)中,任取一张.①“”“”抽出红桃与抽出黑桃;②“”“”抽出红色牌与抽出黑色牌;③“抽出的牌点数为5”“的倍数与抽出的牌点数大于9”.[自主解答](1)A∩B={出现点数1或3},事件A,B不互斥更不对立;B∩C=∅,B∪C=Ω(Ω为所有基本事件的全集),故事件B、C是对立事件.(2)①是互斥事件,不是对立事件.原因:从40张扑克牌中任意抽取1“”“”张,抽出红桃和抽出黑桃是不可能同时发生的,“”所以是互斥事件,但是,不能保证其中必有一个发生,这是由于还有可能抽出方块或者“”梅花,因此,二者不是对立事件.②既是互斥事件,又是对立事件.原因:从40张扑克牌中任意抽取1“”“”张,抽出红色牌与抽出黑色牌是不可能同时发生的,且其中必有一个发生,所以它们既是互斥事件,又是对立事件.③不是互斥事件,也不是对立事件.原因:从40张扑克牌中任意抽取1“张,抽出的牌点数为5”“的倍数与抽出的牌点数大于9”这两个事件可能同时发生,如抽得牌点数为10,因此,二者不是互斥事件,当然不可能是对立事件.[答案](1)D【方法规律】1.互斥事件的理解(1)互斥事件研究的是两个事件之间的关系.(2)所研究的两个事件是在一次试验中所涉及的.(3)“”两个事件互斥是从试验的结果不能同时出现来确定的.2.从集合的角度理解互斥事件和对立事件(1)几个事件彼此互斥,是指由各个事件所含的结果组成的集合的交集为空集.(2)事件A的对立事件A所含的结果组成的集合,是全集中由事件A所含的结果组成的集合的补集.从装有5只红球,5只白球的袋中任意取出3只球,判断下列每对事件是否为互斥事件,是否为对立事件:(1)“取出2只红球和1”“只白球与取出1只红球和2”只白球;(2)“取出2只红球和1”“只白球与取出3”只红球;(3)“取出3”“只红球与取出3只球中至少有1”只白球;(4)“取出3”“只红球与取出3只球中至少有1只红”球.解:任取3只球,共有以下4“种可能结果:3”“只红球,2只红球1”“只白球,1只红球2”“只白球,3”只白球.(1)“取出2只红球和1”“只白球与取出1只红球和2”只白球不可能同时发生,是互斥事件,但有可能两个都不发生,故不是对立事件.(2)“取出2只红球1”“只白球,与取出3”只红球不可能同时发生,是互斥事件,可能同时不发生,故不是对立事件.(3)“取出3”“只红球与取出3”只球中至少有一只白球不可能同时发生,故互斥.其中必有一个发生,故对立.(4)“取出3”“只红球与取出3只球中至少有1”只红球可能同时发生,故不是互斥事件,也不可能是对立事件.高频考点考点二随机事件的频率与概率1.随机事件的频率与概率有着一定的联系,在统计学中,可通过计算事件发生的频率去估算事件的概率,因此,它们也成为近几年高考的命题热点.多以解答题的形式出现,有时也会以选择、填空题的形式出现.多为容易题或中档题.2.高考对该部分内容的考查主要有以下几个命题角度:(1)列出频率分布表;(2)由频率估计概率;(3)由频率计算某部分的数量.[例2](·湖南高考)某人在如图所示的直角边长为4米的三角形地块的每个格点(指纵、横直线的交叉点以及三角形的顶点)处都种了一株相同品种的作物.根据历年的种植经验,一株该种作物的年收获量Y(单位:kg)“”与它的相近作物株数X之间的关系如下表所示:X1234Y51484542“”这里,两株作物相近是指它们之间的直线距离不超过1米.(1)完成下表,并求所种作物的平均年收获量;Y51484542频数4(2)在所种作物中随机选取一株,求它的年收获量至少为48kg的概率.[自主解答](1)所种作物的总株数为1+2+3+4+5=15“”,其中相近作物株数为1的作...

1、当您付费下载文档后,您只拥有了使用权限,并不意味着购买了版权,文档只能用于自身使用,不得用于其他商业用途(如 [转卖]进行直接盈利或[编辑后售卖]进行间接盈利)。
2、本站所有内容均由合作方或网友上传,本站不对文档的完整性、权威性及其观点立场正确性做任何保证或承诺!文档内容仅供研究参考,付费前请自行鉴别。
3、如文档内容存在违规,或者侵犯商业秘密、侵犯著作权等,请点击“违规举报”。

碎片内容

高考数一轮复习 第十章 第四节 随机事件的概率突破热点题型 文

文章天下+ 关注
实名认证
内容提供者

各种文档应有尽有

确认删除?
VIP
微信客服
  • 扫码咨询
会员Q群
  • 会员专属群点击这里加入QQ群
客服邮箱
回到顶部