电脑桌面
添加小米粒文库到电脑桌面
安装后可以在桌面快捷访问

高中物理 第4章 第6节 核能利用 第7节 小粒子与大宇宙教案 粤教版选修3-5-粤教版高二选修3-5物理教案VIP免费

高中物理 第4章 第6节 核能利用 第7节 小粒子与大宇宙教案 粤教版选修3-5-粤教版高二选修3-5物理教案_第1页
1/7
高中物理 第4章 第6节 核能利用 第7节 小粒子与大宇宙教案 粤教版选修3-5-粤教版高二选修3-5物理教案_第2页
2/7
高中物理 第4章 第6节 核能利用 第7节 小粒子与大宇宙教案 粤教版选修3-5-粤教版高二选修3-5物理教案_第3页
3/7
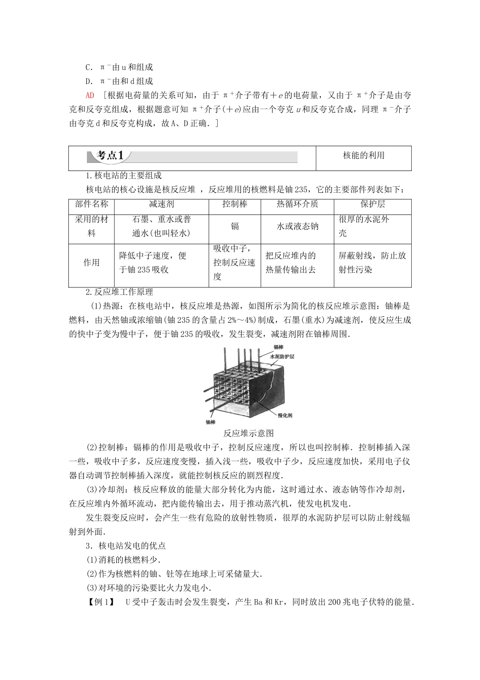
第六节核能利用第七节小粒子与大宇宙[学习目标]1.知道什么是核反应堆.(重点)2.知道核电站的工作模式,了解核能的利用.(重点)3.了解宇宙及恒星的演化.一、反应堆核电站1.核反应堆(1)核反应堆是人工控制链式反应的装置.(2)减速剂反应堆中,为了使裂变产生的快中子减速,在铀棒周围要放“减速剂”,常用的减速剂有石墨、重水和普通水.(3)控制棒为了控制反应速度,还需要在铀棒之间插进一些镉棒,它吸收中子的能力很强,反应过于激烈时,可将其插入深一些,多吸收一些中子,链式反应的速度就会慢一些,这种镉棒叫作控制棒.(4)能量输出核燃料裂变释放的能量使反应区温度升高,水或液态的金属钠等流体在反应堆外循环流动,把反应堆内的热量传输出去,用于发电.2.核电站及核能利用(1)核能发电的效益一座百万千瓦级的核电站,每年只消耗30吨左右的浓缩铀,而同样功率的火电站,每年要消耗煤250万吨.(2)核能的利用①核能发电②把反应堆小型化,可以使核能作为动力,制造核动力潜艇、核动力破冰船和核动力航空母舰,在某些动力装置上也有利用的可能.③用来进行各种原子核物理实验,制造各种放射性同位素.(3)核污染的处理为了防止铀核裂变物放出的各种射线对人体的危害,在反应堆的外面需要修建很厚的水泥防护层,用来屏蔽射线,不让它们透射出来,对放射性的废料,也要装入特制的容器,埋入深地层来处理.二、小粒子与大宇宙1.人类目前能够观测到的最大距离约为140亿光年之远.2.对宇宙的时空结构、运动形态和物质演化的理论描述,称为宇宙模型,目前普遍被大家接受的模型是大爆炸宇宙模型.3.人类目前所能研究的物质世界的空间尺度,约从10-15m到1027m,共跨越了约42个数量级.4.从宇宙大爆炸到现在,以秒为单位,宇宙年龄的数量级约为1018s.5.目前所知的微观粒子中,寿命最短的只有10-25s.6.物质世界的时间尺度:约从10-25s到1018s,也跨越了将近43个数量级.1.正误判断(正确的打“√”,错误的打“×”)(1)控制棒是通过吸收中子多少来控制链式反应速度的.(√)(2)核裂变释放的大量核能是通过在反应堆外循环流动的液体传输出去的.(√)(3)核电废料难以处理,对环境的污染比火电大.(×)(4)质子、中子、电子都是不可再分的基本粒子.(×)(5)强子是参与强相互作用的粒子.(√)2.如图是慢中子反应堆的示意图,对该反应堆的下列说法中正确的是()A.铀235容易吸收快中子后发生裂变反应B.快中子跟慢化剂中的原子核碰撞后能量减少,变成慢中子,慢中子容易被铀235俘获而引起裂变反应C.控制棒由镉做成,当反应过于激烈时,使控制棒插入浅一些,让它少吸收一些中子,链式反应的速度就会慢一些D.要使裂变反应更激烈一些,应使控制棒插入深一些,使大量快中子碰撞控制棒后变成慢中子,链式反应的速度就会快一些B[在核反应堆中,慢中子容易被铀235俘获发生裂变反应,A选项错误;快中子跟慢化剂中的原子核碰撞后能量减少,变成慢中子,慢中子容易被铀235俘获而引起裂变反应,B选项正确;在核电站中,通过控制棒(一般用石墨棒或镉棒)吸收中子多少来控制反应速度,当反应过于激烈时,使控制棒插入深一些,让它多吸收一些中子,链式反应的速度就会慢一些,C选项错误;要使裂变反应更激烈一些,应使控制棒插入浅一些,让它少吸收一些中子,链式反应的速度就会快一些,D选项错误.]3.已知π+介子、π-介子都是由一个夸克(夸克u或夸克d)和一个反夸克(反夸克或反夸克)组成的,它们所带电荷量如下表所示,表中e为基元电荷.下列说法正确的是()π+π-ud电荷量+e-e+e-e-e+eA.π+由u和组成B.π+由和d组成C.π-由u和组成D.π-由和d组成AD[根据电荷量的关系可知,由于π+介子带有+e的电荷量,又由于π+介子是由夸克和反夸克组成,根据题意可知π+介子(+e)应由一个夸克u和反夸克合成,同理π-介子由夸克d和反夸克构成,故A、D正确.]核能的利用1.核电站的主要组成核电站的核心设施是核反应堆,反应堆用的核燃料是铀235,它的主要部件列表如下:部件名称减速剂控制棒热循环介质保护层采用的材料石墨、重水或普通水(也叫轻水)镉水或液态钠很厚的水泥外壳作用降低中子...

1、当您付费下载文档后,您只拥有了使用权限,并不意味着购买了版权,文档只能用于自身使用,不得用于其他商业用途(如 [转卖]进行直接盈利或[编辑后售卖]进行间接盈利)。
2、本站所有内容均由合作方或网友上传,本站不对文档的完整性、权威性及其观点立场正确性做任何保证或承诺!文档内容仅供研究参考,付费前请自行鉴别。
3、如文档内容存在违规,或者侵犯商业秘密、侵犯著作权等,请点击“违规举报”。

碎片内容

高中物理 第4章 第6节 核能利用 第7节 小粒子与大宇宙教案 粤教版选修3-5-粤教版高二选修3-5物理教案

您可能关注的文档

星河书苑+ 关注
实名认证
内容提供者

从事历史教学,热爱教育,高度负责。

确认删除?
VIP
微信客服
  • 扫码咨询
会员Q群
  • 会员专属群点击这里加入QQ群
客服邮箱
回到顶部