电脑桌面
添加小米粒文库到电脑桌面
安装后可以在桌面快捷访问

高中物理 第3章 3 牛顿第二定律教案 教科版必修1-教科版高一必修1物理教案VIP免费

高中物理 第3章 3 牛顿第二定律教案 教科版必修1-教科版高一必修1物理教案_第1页
1/9
高中物理 第3章 3 牛顿第二定律教案 教科版必修1-教科版高一必修1物理教案_第2页
2/9
高中物理 第3章 3 牛顿第二定律教案 教科版必修1-教科版高一必修1物理教案_第3页
3/9
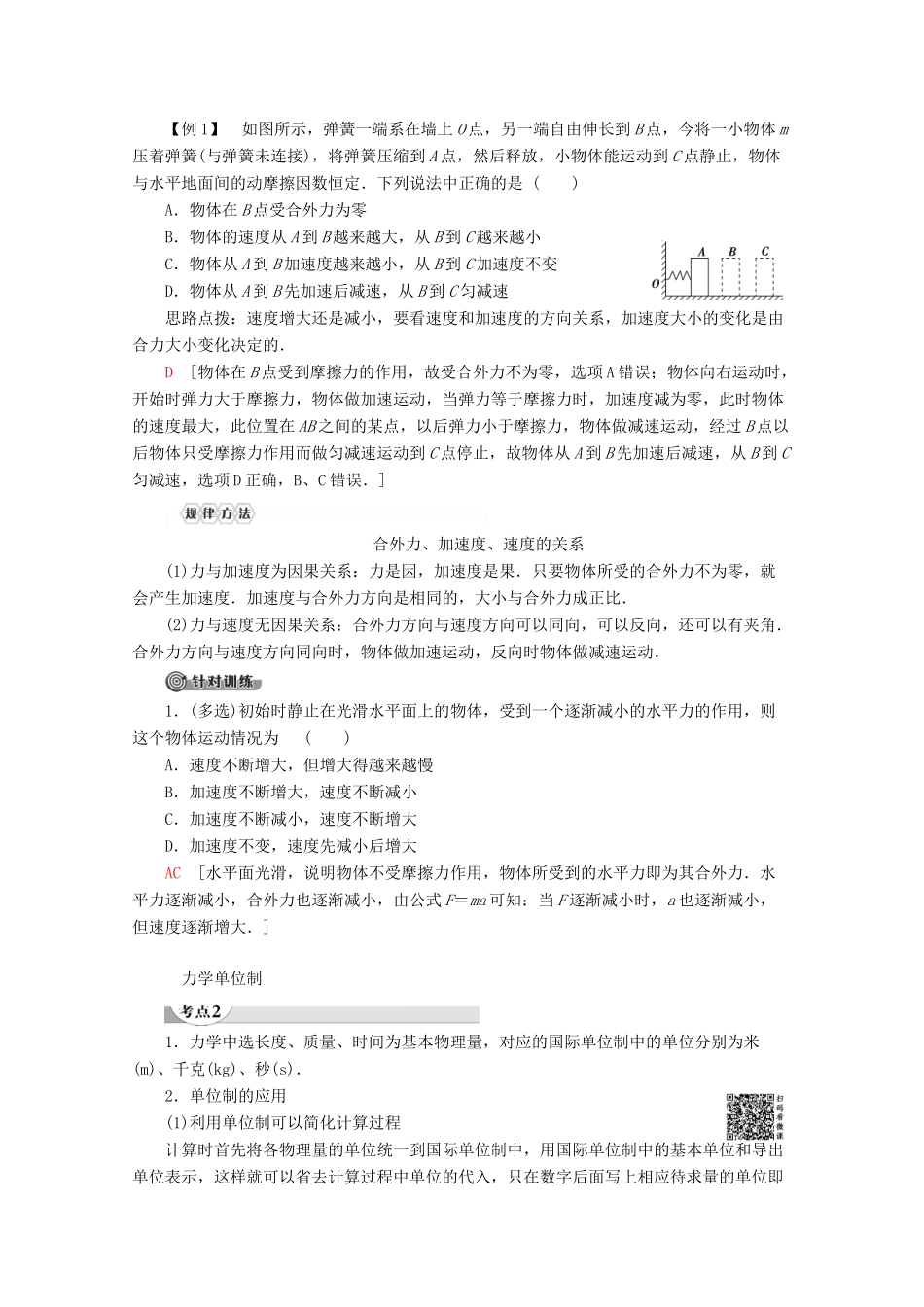
3.牛顿第二定律学习目标知识脉络(教师用书独具)1.知道力的单位牛顿是怎样定义的.2.知道单位制及其在物理计算中的应用.3.理解牛顿第二定律a=的含义.(重点)4.掌握利用牛顿第二定律公式计算的方法,并能处理相关问题.(重点、难点)一、牛顿第二定律1.内容:物体的加速度跟所受的合力成正比,跟物体的质量成反比,加速度的方向跟合力方向相同.2.表达式:F合=ma.3.单位“牛顿”的规定:把使质量为1kg的物体产生1m/s2的加速度的力定义为1N,即1N=1_kg·m/s2.二、力学单位制1.基本单位:物理公式在确定物理量的数量关系的同时,也确定了物理量的单位关系.在物理学中,先选定几个物理量的单位作为基本单位.2.导出单位:根据物理公式中其他物理量和这几个物理量的关系,导出来的单位叫导出单位.3.单位制:基本单位和导出单位一起组成了单位制.4.在力学中,选定长度、质量和时间这三个物理量的单位作为基本单位.在国际单位制中,它们的单位分别是米、千克、秒.1.思考判断(1)由F=ma可知,物体所受的合外力与物体的质量成正比,与物体的加速度成反比.(×)(2)公式F=ma中,各量的单位可以任意选取.(×)(3)公式F=ma中,a实际上是作用于物体上每一个力所产生的加速度的矢量和.(√)(4)物体的运动方向一定与它所受合外力的方向一致.(×)(5)国际单位制中的基本单位是m、kg、N.(×)2.(多选)下列对牛顿第二定律的理解正确的是()A.由F=ma可知,m与a成反比B.牛顿第二定律说明当物体有加速度时,物体才受到外力的作用C.加速度的方向总跟合外力的方向一致D.当外力停止作用时,加速度随之消失CD[虽然F=ma,但m与a无关,因a是由m和F共同决定的,即a∝,且a与F同时产生、同时消失、同时存在、同时改变;a与F的方向永远相同.综上所述,可知A、B错误,C、D正确.]3.(多选)下列说法中正确的是()A.质量是物理学中的基本物理量B.长度是国际单位制中的基本单位C.kg·m/s是国际单位制中的导出单位D.时间的单位——小时,是国际单位制中的导出单位AC[质量是力学中的基本物理量,A正确;长度是物理量,不是单位,B错误;kg·m/s是国际单位制中的导出单位,C正确;小时是时间的基本单位,不是导出单位,D错误.]牛顿第二定律1.牛顿第二定律的五种特性矢量性公式F=ma是矢量式,式中F和a都是矢量,且它们在任何时刻方向都相同,当F方向变化时,a的方向同时变化瞬时性牛顿第二定律表明了物体的加速度与物体所受合外力的瞬时对应关系,a为某一时刻的加速度,F为该时刻物体所受的合外力同一性有两层意思:一是指加速度a相对同一惯性系(一般指地球),二是指F=ma中F、m、a必须对应同一物体或同一个系统独立性作用于物体上的每一个力各自产生的加速度都遵从牛顿第二定律,而物体的实际加速度则是每个力产生的加速度的矢量和,分力和加速度在各个方向上的分量关系也遵从牛顿第二定律,即:Fx=max,Fy=may相对性物体的加速度必须是对相对于地球静止或匀速直线运动的参考系而言的2.合外力、加速度和速度的关系(1)合外力与加速度的关系:(2)力与运动的关系:3.两个加速度公式的区别(1)a=是加速度的定义式,它给出了测量物体加速度的方法,这是物理上用比值定义物理量的方法.(2)a=是加速度的决定式,它揭示了物体产生加速度的原因及影响物体加速度的因素.【例1】如图所示,弹簧一端系在墙上O点,另一端自由伸长到B点,今将一小物体m压着弹簧(与弹簧未连接),将弹簧压缩到A点,然后释放,小物体能运动到C点静止,物体与水平地面间的动摩擦因数恒定.下列说法中正确的是()A.物体在B点受合外力为零B.物体的速度从A到B越来越大,从B到C越来越小C.物体从A到B加速度越来越小,从B到C加速度不变D.物体从A到B先加速后减速,从B到C匀减速思路点拨:速度增大还是减小,要看速度和加速度的方向关系,加速度大小的变化是由合力大小变化决定的.D[物体在B点受到摩擦力的作用,故受合外力不为零,选项A错误;物体向右运动时,开始时弹力大于摩擦力,物体做加速运动,当弹力等于摩擦力时,加速度减为零,此时物体的速度最大,此位置在AB之间的某点,以后弹力小于摩擦力,物体做减速运动,经过B点...

1、当您付费下载文档后,您只拥有了使用权限,并不意味着购买了版权,文档只能用于自身使用,不得用于其他商业用途(如 [转卖]进行直接盈利或[编辑后售卖]进行间接盈利)。
2、本站所有内容均由合作方或网友上传,本站不对文档的完整性、权威性及其观点立场正确性做任何保证或承诺!文档内容仅供研究参考,付费前请自行鉴别。
3、如文档内容存在违规,或者侵犯商业秘密、侵犯著作权等,请点击“违规举报”。

碎片内容

高中物理 第3章 3 牛顿第二定律教案 教科版必修1-教科版高一必修1物理教案

确认删除?
VIP
微信客服
  • 扫码咨询
会员Q群
  • 会员专属群点击这里加入QQ群
客服邮箱
回到顶部