电脑桌面
添加小米粒文库到电脑桌面
安装后可以在桌面快捷访问

岳麓版高中历史必修3百花齐放 百家争鸣VIP免费

岳麓版高中历史必修3百花齐放 百家争鸣_第1页
1/6
岳麓版高中历史必修3百花齐放 百家争鸣_第2页
2/6
岳麓版高中历史必修3百花齐放 百家争鸣_第3页
3/6
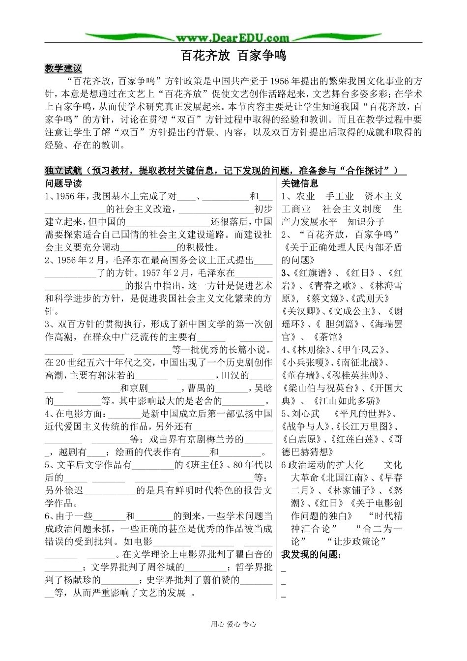
百花齐放百家争鸣教学建议“百花齐放,百家争鸣”方针政策是中国共产党于1956年提出的繁荣我国文化事业的方针,本意是想通过在文艺上“百花齐放”促使文艺创作活路起来,文艺舞台多姿多彩;在学术上百家争鸣,从而使学术研究真正发展起来。本节内容主要是让学生知道我国“百花齐放,百家争鸣”的方针,讨论在贯彻“双百”方针过程中取得的经验和教训。而且在教学过程中要注意让学生了解“双百”方针提出的背景、内容,以及双百方针提出后取得的成就和取得的经验、存在的教训。独立试航(预习教材,提取教材关键信息,记下发现的问题,准备参与“合作探讨”)问题导读1、1956年,我国基本上完成了对____、__________和________________的社会主义改造,________________初步建立起来,但中国的__________________还很落后,中国需要探索适合自己国情的社会主义建设道路。而建设社会主义要充分调动____________的积极性。2、1956年2月,毛泽东在最高国务会议上正式提出_______________了的方针。1957年2月,毛泽东在_________________________的报告中指出,这一方针是促进艺术和科学进步的方针,是促进我国社会主义文化繁荣的方针。3、双百方针的贯彻执行,形成了新中国文学的第一次创作高潮,在群众中广泛流传的主要有____________________________________等一批优秀的长篇小说。在20世纪五六十年代之交,中国出现了一个历史剧创作高潮,主要有郭沫若的_______________,田汉的__________________和京剧_______,曹禺的_______,吴晗的__________等。其中影响最大的是老舍的_________。4、在电影方面:_______是新中国成立后第一部弘扬中国近代爱国主义传统的作品,另外还有_______________________________等;戏曲界有京剧梅兰芳的_______,越剧有____;绘画的代表作有______和_________。5、文革后文学作品有_________的《班主任》、80年代以后的_________________________________等;另外徐迟___________的是具有鲜明时代特色的报告文学作品。6、由于一些_______和________的到来,一些学术问题当成政治问题来抓,一些正确的甚至是优秀的作品被当成错误的受到批判。如电影__________________________________。在文学理论上电影界批判了瞿白音的________;文学界批判了周谷城的_________;哲学界批判了杨献珍的________;史学界批判了翦伯赞的_________等,从而严重影响了文艺的发展。关键信息1、农业手工业资本主义工商业社会主义制度生产力发展水平知识分子2、“百花齐放,百家争鸣”《关于正确处理人民内部矛盾的问题》3、《红旗谱》、《红日》、《红岩》、《青春之歌》、《林海雪原》,《蔡文姬》、《武则天》《关汉卿》、《文成公主》、《谢瑶环》、《胆剑篇》、《海瑞罢官》、《茶馆》4、《林则徐》、《甲午风云》、《小兵张嗄》、《南征北战》、《董存瑞》、《穆桂英挂帅》、《梁山伯与祝英台》、《开国大典》、《江山如此多骄》5、刘心武《平凡的世界》、《战争与人》、《长江万里图》、《白鹿原》、《红莲白莲》、《哥德巴赫猜想》6政治运动的扩大化文化大革命《北国江南》、《早春二月》、《林家铺子》、《怒潮》、《红日》《关于电影创作问题的独白》“时代精神汇合论”“合二为一论”“让步政策论”我发现的问题:用心爱心专心合作探讨(师生互动,点拨解疑,共同学习,轻松又愉快。这可是新课标的理念哟!)主干知识一、“双百”方针的提出1、提出的背景⑴1956年中国对农业、手工业和资本主义工商业商业改造完成⑵社会矛盾发生变化,人民内部矛盾成为各种矛盾中最主要的矛盾2、方针的提出1956年2月,毛泽东在最高国务会议上正式提出了“百花齐放,百家争鸣”的方针。二、“双百”方针指导下取得的成就㈠文革前,文艺领域出现好戏连台,异彩纷呈的局面1、从1949年至1966年,形成了新中国文学的第一次创作高潮,主要有《红旗谱》、《红日》、《红岩》、《青春之歌》、《林海雪原》2、20世纪五六十年代之交,中国出现了一个历史剧创作高潮:如郭沫若的《蔡文姬》、《武则天》。田汉的《关汉卿》、《文成公主》和京剧《谢瑶环》,曹禺的话剧《胆剑篇》。吴晗的《海瑞...

1、当您付费下载文档后,您只拥有了使用权限,并不意味着购买了版权,文档只能用于自身使用,不得用于其他商业用途(如 [转卖]进行直接盈利或[编辑后售卖]进行间接盈利)。
2、本站所有内容均由合作方或网友上传,本站不对文档的完整性、权威性及其观点立场正确性做任何保证或承诺!文档内容仅供研究参考,付费前请自行鉴别。
3、如文档内容存在违规,或者侵犯商业秘密、侵犯著作权等,请点击“违规举报”。

碎片内容

岳麓版高中历史必修3百花齐放 百家争鸣

您可能关注的文档

星河书苑+ 关注
实名认证
内容提供者

从事历史教学,热爱教育,高度负责。

确认删除?
VIP
微信客服
  • 扫码咨询
会员Q群
  • 会员专属群点击这里加入QQ群
客服邮箱
回到顶部