电脑桌面
添加小米粒文库到电脑桌面
安装后可以在桌面快捷访问

高中物理 第4章 第2节 电磁感应定律及其应用教案(含解析)鲁科版选修1-1-鲁科版高二选修1-1物理教案VIP免费

高中物理 第4章 第2节 电磁感应定律及其应用教案(含解析)鲁科版选修1-1-鲁科版高二选修1-1物理教案_第1页
1/7
高中物理 第4章 第2节 电磁感应定律及其应用教案(含解析)鲁科版选修1-1-鲁科版高二选修1-1物理教案_第2页
2/7
高中物理 第4章 第2节 电磁感应定律及其应用教案(含解析)鲁科版选修1-1-鲁科版高二选修1-1物理教案_第3页
3/7
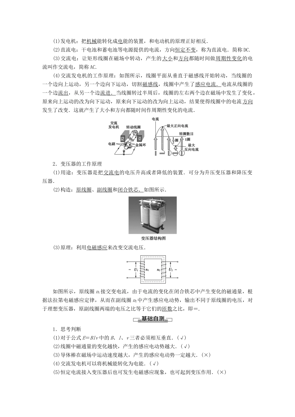
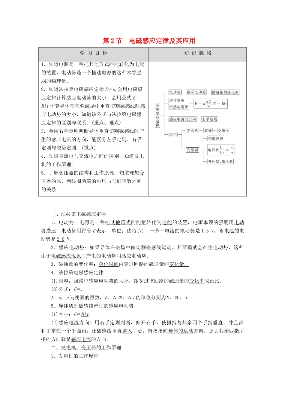
第2节电磁感应定律及其应用学习目标知识脉络1.知道电源是一种把其他形式的能转化为电能的装置,电动势是一个描述电源的这种本领强弱的物理量.2.知道法拉第电磁感应定律E=n.会用电磁感应定律计算感应电动势的大小.会用公式E=Blv计算导体在匀强磁场中垂直切割磁感线时感应电动势的大小,知道该公式与法拉第电磁感应定律的区别与联系.(重点、难点)3.会用右手定则判断导体垂直切割磁感线时产生的感应电流的方向,能区分左手定则、右手定则与安培定则.(重点)4.知道直流电与交流电之间的区别.知道发电机的工作原理.5.了解变压器的结构和工作原理,知道理想变压器的原、副线圈两端的电压与它们匝数之间的关系.一、法拉第电磁感应定律1.电动势:电源是一种把其他形式的能量转化为电能的装置,电源本领的强弱用电动势描述.电动势用符号E表示.单位:伏特(V).一节干电池的电动势是1.5V,蓄电池的电动势是2.0V.2.感应电动势:如果导体在磁场中做切割磁感线运动,其两端就会产生电动势,这种由于电磁感应现象而产生的电动势叫感应电动势.3.磁通量的变化率:单位时间内穿过回路的磁通量的变化量.4.法拉第电磁感应定律(1)内容:回路中感应电动势的大小,跟穿过该回路的磁通量的变化率成正比.(2)公式:E=.E=n,n为线圈的匝数,E、ΔΦ、Δt的单位分别为V、Wb、s.5.导体切割磁感线产生的感应电动势(1)大小:E=Blv.(2)感应电流方向:用右手定则判断,伸开右手,使拇指与其余四个手指垂直,并且都和手掌在一个平面内,让磁感线垂直穿入手心,拇指指向导体的运动方向,那么其余四指所指的方向就是感应电流的方向.二、发电机、变压器的工作原理1.发电机的工作原理(1)发电机:把机械能转化成电能的装置,和电动机的原理正好相反.(2)直流电:干电池和蓄电池等电源提供的电流,方向恒定不变,称为直流电.简称DC.(3)交流电:让矩形线圈在磁场中转动,产生的大小和方向都随时间做周期性变化的电流叫作交流电,简称AC.(4)交流发电机的工作原理:如图所示,线圈平面从垂直于磁感线开始转动,当线圈的一个边向上运动,另一个边向下运动,切割磁感线,线圈中产生了感应电流.电流从线圈的一个边流出,从另一个边流进.当线圈转过半周后,线圈的左右两个边在磁场中发生了变化,原来向上运动的改为向下运动,原来向下运动的改为向上运动,结果使得线圈中的电流方向发生了改变.这就产生了大小和方向都随时间作周期性变化的电流.2.变压器的工作原理(1)用途:变压器是把交流电的电压升高或者降低的装置.可分为升压变压器和降压变压器.(2)构造:原线圈、副线圈和闭合铁芯.如图所示.(3)原理:利用电磁感应来改变交流电压.如图所示,原线圈n1接交变电流,由于电流的变化在闭合铁芯中产生变化的磁通量,根据法拉第电磁感应定律,从而在副线圈n2中产生感应电动势,输出不同于原线圈的电压,对于理想变压器,原副线圈两端的电压之比等于它们的匝数之比,即=.1.思考判断(1)对于公式E=Blv中的B、l、v三者必须相互垂直.(√)(2)线圈中磁通量的变化越快,产生的感应电动势越大.(√)(3)导体棒在磁场中运动速度越大,产生的感应电动势一定越大.(×)(4)交流发电机可以将机械能转化为电能.(√)(5)恒定电流接入变压器后也可发生电磁感应现象,也可起到变压作用.(×)(6)不计电能损耗的变压器为理想变压器.(√)2.合作探究(1)电磁感应现象中产生了电能,是否遵守能量守恒定律?【提示】电磁感应现象中产生了电流,一定有其他能向电能转化,在转化过程中遵守能量守恒定律.(2)在课外,某同学在进行低压交流变压器实验的准备工作时,发现缺少电源,于是就用一种摩托车的蓄电池代替,按图进行实验.则闭合开关后,灯泡是否发光?并解释出现这种现象的原因?【提示】因蓄电池是直流电源,向外输出恒定电压,故连接到副线圈上的小灯泡不会发光.原因是:恒定电压加在原线圈上后,线圈内的磁通量不发生变化,因而副线圈中的磁通量也不发生变化,所以E=n=0.故副线圈中无感应电动势.法拉第电磁感应定律1.磁通量、磁通量的变化量、磁通量的变化率的比较物理量单位物理意义磁通量ΦWb表示某时刻...

1、当您付费下载文档后,您只拥有了使用权限,并不意味着购买了版权,文档只能用于自身使用,不得用于其他商业用途(如 [转卖]进行直接盈利或[编辑后售卖]进行间接盈利)。
2、本站所有内容均由合作方或网友上传,本站不对文档的完整性、权威性及其观点立场正确性做任何保证或承诺!文档内容仅供研究参考,付费前请自行鉴别。
3、如文档内容存在违规,或者侵犯商业秘密、侵犯著作权等,请点击“违规举报”。

碎片内容

高中物理 第4章 第2节 电磁感应定律及其应用教案(含解析)鲁科版选修1-1-鲁科版高二选修1-1物理教案

您可能关注的文档

星河书苑+ 关注
实名认证
内容提供者

从事历史教学,热爱教育,高度负责。

确认删除?
VIP
微信客服
  • 扫码咨询
会员Q群
  • 会员专属群点击这里加入QQ群
客服邮箱
回到顶部