电脑桌面
添加小米粒文库到电脑桌面
安装后可以在桌面快捷访问

2013-2014学年七年级生物下册 第六章 人体生命活动的调节 第二节 神经系统的组成教案1 新人教版VIP免费

2013-2014学年七年级生物下册 第六章 人体生命活动的调节 第二节 神经系统的组成教案1 新人教版_第1页
1/5
2013-2014学年七年级生物下册 第六章 人体生命活动的调节 第二节 神经系统的组成教案1 新人教版_第2页
2/5
2013-2014学年七年级生物下册 第六章 人体生命活动的调节 第二节 神经系统的组成教案1 新人教版_第3页
3/5
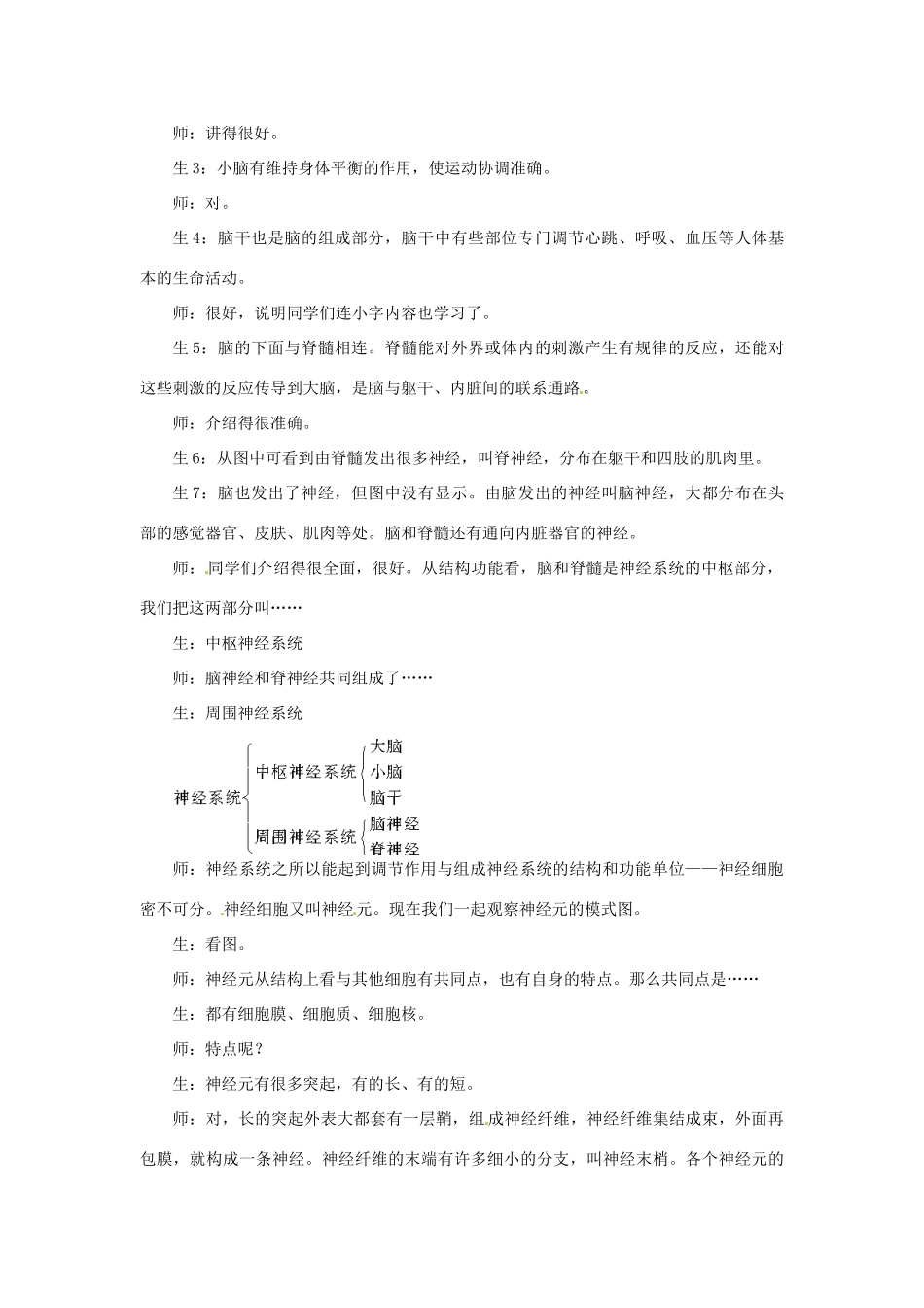
示范教案一(6.2神经系统的组成)●教学目标知识目标1.描述神经系统和神经元的组成和功能。2.说明人体各部分的协调动作主要靠神经系统的调节来实现。能力目标通过本节课的学习,进一步培养学生的自学能力和获取知识的能力。情感目标通过“资料分析”的学习,培养学生关心他人、尊老敬老、乐于奉献的情操。●教学重点1.神经系统的组成。2.神经元及结构。●教学难点1.神经系统的组成。2.神经元及结构。●教学方法谈话法、归纳法。●课前准备1.教师准备:(1)查阅有关资料,设计本课教学过程。(2)了解神经系统损伤及由此导致的不良后果的事例,最好是录像或多媒体课件。2.学生准备:(1)图书馆或网上查阅有关资料。(2)注意现实生活中与本课有关的病例并与神经系统知识相联系。●课时安排1课时●教学过程[导入新课]大家知道,人体由八大系统构成,每个系统都不是孤立的,而是彼此相联系的,形成了一个统一的整体。比如说,人在剧烈运动时,不仅仅由运动系统参与完成,还有循环系统中心跳加快、血流加速、血压升高、呼吸频率增快、出汗增多。可见,运动系统、循环系统、呼吸系统、排泄系统等彼此联系,相互协调。再比如,人在生气时,怒目圆睁、脸色发红、手握成拳、咬牙切齿,出气呼哧哧,也是多器官系统参与的。这是为什么呢?原来,神经系统具有神经调节作用,从而使各器官系统相互协调配合一致。那么,神经系统为什么有那么完善的调节作用呢?噢,这与神经系统的组成有关,今天我们就来探究神经系统的秘密。[讲授新课]第二节神经系统的组成一、神经系统的组成部分师:首先,让我们共同分析四个病例,请同学们看书P97并围绕发病原因、发病部位及症状对所给资料进行分析。生:看书、分析。师:多媒体展示全部或部分病例并展示下表。生:看表。师:病例1的发病原因、部位及症状分析。生:依次作分析。师:点击出示表内内容。用此方法分别分析4个病例,完成表格。在病例4中,肿瘤位置不同,症状相同吗?生:肿瘤位置不同,压迫的大脑神经中枢不同,可能导致不同症状,如失聪、失语、下肢瘫痪等。师:同学们回答得很好。要想搞清以上四个病例,必须了解神经系统的组成和功能。脑与我们的四肢、眼睛、内脏等所有器官都建立着神经联系,脊髓和四肢间也有神经联系。这样,由脑和脊髓以及由它们发出的神经组成了神经系统。请同学们仔细看图Ⅳ-52,仔细阅读方框中的内容。生:看图。师:现在请几位同学介绍神经系统的各部分结构。生1:脑分为大脑、小脑和脑干。师:对。生2:大脑由两个大脑半球组成,表面是大脑皮层,约有140亿个神经细胞,具有感觉、运动、语言等多种生命活动的功能区,这些功能区叫神经中枢。师:讲得很好。生3:小脑有维持身体平衡的作用,使运动协调准确。师:对。生4:脑干也是脑的组成部分,脑干中有些部位专门调节心跳、呼吸、血压等人体基本的生命活动。师:很好,说明同学们连小字内容也学习了。生5:脑的下面与脊髓相连。脊髓能对外界或体内的刺激产生有规律的反应,还能对这些刺激的反应传导到大脑,是脑与躯干、内脏间的联系通路。师:介绍得很准确。生6:从图中可看到由脊髓发出很多神经,叫脊神经,分布在躯干和四肢的肌肉里。生7:脑也发出了神经,但图中没有显示。由脑发出的神经叫脑神经,大都分布在头部的感觉器官、皮肤、肌肉等处。脑和脊髓还有通向内脏器官的神经。师:同学们介绍得很全面,很好。从结构功能看,脑和脊髓是神经系统的中枢部分,我们把这两部分叫……生:中枢神经系统师:脑神经和脊神经共同组成了……生:周围神经系统师:神经系统之所以能起到调节作用与组成神经系统的结构和功能单位——神经细胞密不可分。神经细胞又叫神经元。现在我们一起观察神经元的模式图。生:看图。师:神经元从结构上看与其他细胞有共同点,也有自身的特点。那么共同点是……生:都有细胞膜、细胞质、细胞核。师:特点呢?生:神经元有很多突起,有的长、有的短。师:对,长的突起外表大都套有一层鞘,组成神经纤维,神经纤维集结成束,外面再包膜,就构成一条神经。神经纤维的末端有许多细小的分支,叫神经末梢。各个神经元的突起末端与多个神经元的突起相连...

1、当您付费下载文档后,您只拥有了使用权限,并不意味着购买了版权,文档只能用于自身使用,不得用于其他商业用途(如 [转卖]进行直接盈利或[编辑后售卖]进行间接盈利)。
2、本站所有内容均由合作方或网友上传,本站不对文档的完整性、权威性及其观点立场正确性做任何保证或承诺!文档内容仅供研究参考,付费前请自行鉴别。
3、如文档内容存在违规,或者侵犯商业秘密、侵犯著作权等,请点击“违规举报”。

碎片内容

2013-2014学年七年级生物下册 第六章 人体生命活动的调节 第二节 神经系统的组成教案1 新人教版

您可能关注的文档

远洋启航书店+ 关注
实名认证
内容提供者

从事历史教学,热爱教育,高度负责。

确认删除?
VIP
微信客服
  • 扫码咨询
会员Q群
  • 会员专属群点击这里加入QQ群
客服邮箱
回到顶部