电脑桌面
添加小米粒文库到电脑桌面
安装后可以在桌面快捷访问

2015七年级历史下册 第20课 明清经济的发展与“闭关锁国”教材解析 新人教版VIP免费

2015七年级历史下册 第20课 明清经济的发展与“闭关锁国”教材解析 新人教版_第1页
1/7
2015七年级历史下册 第20课 明清经济的发展与“闭关锁国”教材解析 新人教版_第2页
2/7
2015七年级历史下册 第20课 明清经济的发展与“闭关锁国”教材解析 新人教版_第3页
3/7
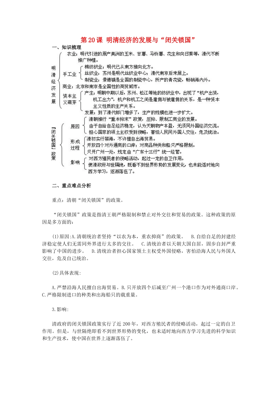
第20课明清经济的发展与“闭关锁国”一、知识梳理二、重点难点分析重点:清朝“闭关锁国”的政策。“闭关锁国”政策是指清王朝严格限制和禁止对外交往和贸易的政策。这种政策的原因是多方面的:(1)原因:A.清朝统治者坚持“以农为本,重农抑商”的政策。B.自给自足的封建经济稳定使人们无需同外界进行太多的交往。C.清统治者以天朝大国自居,固步自封严重影响了中国的进步。D.清统治者担心国家领土主权受外国侵略,害怕沿海人民与外国人交往,危及自己统治。(2)具体表现:A.严禁沿海人民擅自出海贸易。B.只开放四个后减至广州一个港口作为对外通商口岸。C.严格限制进口的种类和出海船只的载重量。3.影响:清政府的闭关锁国政策实行了近200年,对西方殖民者的侵略活动,起过一定的自卫作用。但是,与世隔绝即看不到世界形势的变化,也未适时地向西方学习先进的科学知识和生产技术,使中国在世界上逐渐落伍了。从根本上说,是一种消极防御的政策,是违背历史发展潮流的政策,最终导致清朝脱离世界潮流。进一步导致了闭塞、停滞、倒退。难点:“资本主义萌芽”是一种社会经济现象,指的是一种生产关系。这种生产关系,是在封建社会晚期,在社会经济发展到一定条件时产生的。①明代资本主义萌芽产生的条件:商品经济的发展。明中期以后,以生产商品为目的的纺织业逐渐兴起,并在江南一些地区发展为独立的手工工厂。②明代资本主义萌芽产生的标志:苏州出现以丝织为业的“机户”,开设机房,雇佣机工进行生产,机户就是早期的资本家。机工就是早期的雇佣工人,“机户出资,机工出力”,这种雇佣关系是资本主义性质的生产关系。③清代资本主义萌芽缓慢发展的表现:手工工场的规模扩大了,分工细密了;具有资本主义萌芽的部门和地区增多了,广东的冶铁业、云南的采矿业、四川的煮盐业、陕西的伐木业、北京的采煤业、台湾的熬糖业等,都出现了资本主义萌芽。④中国资本主义萌芽几乎和西方同时产生,但发展缓慢,长期不能进入工场手工业阶段,中国全国范围内,自给自足的封建自然经济仍占主导地位。阻碍资本主义萌芽发展因素——腐朽的封建制度:a.农民遭受残酷的封建剥削,极端贫困,因而无力从市场上购买手工业品。b.封建国家奉行“重农抑商”政策,在国内设立众多关卡,对商品征收重税贬低商人社会地位,并严重限制手工业生产规模。c.地主和商人将赚来的钱大量买房置地,严重影响手工业的扩大再生产。d.清政府实行闭关锁国政策,几次禁止海外贸易。⑤资本主义萌芽的出现,说明我国封建社会已经走向衰落。三、学法指导(一)综合法:明清是我国古代历史的最后一个发展阶段。可以将以前各朝代经济发展的内容按农业、手工业、商业分类,并作一梳理、汇总,形成一个完整的知识体系。如下:1.农业⑴农作物:河姆渡原始居民种植水稻,半坡原始居民种植粟;商周时期:“五谷”;汉代北方种植小麦,南方种植水稻;唐代蔬菜有很多新品种,茶叶生产在江南农业生产中占有重要地位;北宋时期从越南引进占城稻;水稻在宋朝跃居粮食产量首位;明朝从国外引进高产农作物新品种玉米和甘薯。⑵工具:商周时期:木、石、骨、蚌(少量青铜农具);春秋时期:铁农具出现;战国时期:铁农具使用范围扩大(铁器时代的到来标志我国社会生产力的显著提高);唐朝时期:曲辕犁和灌溉工具筒车。⑶耕作技术:商周时期:选种、施肥、治虫害;春秋战国时期:牛犁耕并推广(农业技术史上农用动力的一次革命);两汉时期:耕犁装犁壁翻土碎土,早欧洲千年;西汉播种耧车,二牛抬杆的牛耕法推广。⑷水利工程:春秋战国时期:都江郾(战国秦李冰);秦朝开凿了灵渠;隋朝时期京杭运河;元朝的会通河、通会河。2.手工业⑴青铜铸造:商周手工业的主要部门。⑵冶铁业:春秋战国:铁农具使用,说明冶铁业发展。东汉:杜诗发明水排,用水力鼓风冶铁。⑶陶瓷业:商周原始瓷器是我国陶瓷发展史上的一次飞跃。唐朝的唐三彩、越窑青瓷、邢窑白瓷最为有名。北宋兴起的景德镇后来成为著名的瓷都。⑸纺织业:西汉丝织业使用提花机,染色技术很高。新疆出土的东汉丝袜,蜀国丝织业兴旺蜀帛行销三国。北宋丝织品以江浙和蜀地为中心。棉纺织...

1、当您付费下载文档后,您只拥有了使用权限,并不意味着购买了版权,文档只能用于自身使用,不得用于其他商业用途(如 [转卖]进行直接盈利或[编辑后售卖]进行间接盈利)。
2、本站所有内容均由合作方或网友上传,本站不对文档的完整性、权威性及其观点立场正确性做任何保证或承诺!文档内容仅供研究参考,付费前请自行鉴别。
3、如文档内容存在违规,或者侵犯商业秘密、侵犯著作权等,请点击“违规举报”。

碎片内容

2015七年级历史下册 第20课 明清经济的发展与“闭关锁国”教材解析 新人教版

远洋启航书店+ 关注
实名认证
内容提供者

从事历史教学,热爱教育,高度负责。

相关文档

确认删除?
VIP
微信客服
  • 扫码咨询
会员Q群
  • 会员专属群点击这里加入QQ群
客服邮箱
回到顶部