电脑桌面
添加小米粒文库到电脑桌面
安装后可以在桌面快捷访问

主体结构试题卷_1_7_答案VIP免费

主体结构试题卷_1_7_答案_第1页
1/36
主体结构试题卷_1_7_答案_第2页
2/36
主体结构试题卷_1_7_答案_第3页
3/36
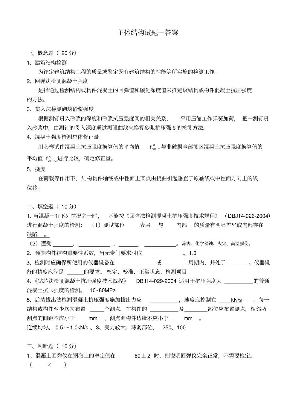
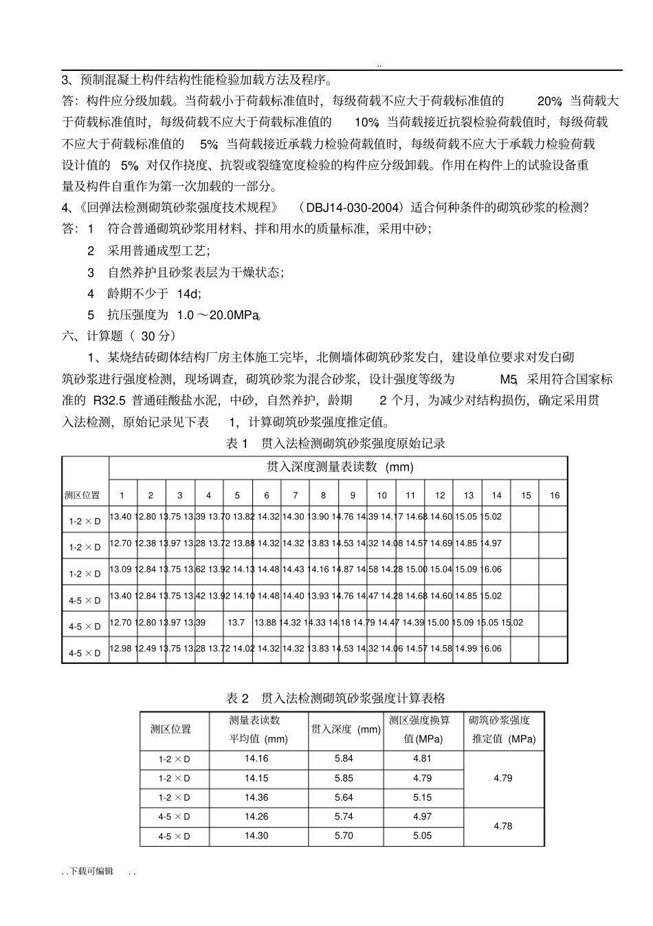
主体结构试题一答案一、概念题(20分)1、建筑结构检测为评定建筑结构工程的质量或鉴定既有建筑结构的性能等所实施的检测工作。2、回弹法检测混凝土强度是指通过检测结构或构件混凝土的回弹值和碳化深度值来推定该结构或构件混凝土抗压强度的方法。3、贯入法检测砌筑砂浆强度根据测钉贯入砂浆的深度和砂浆抗压强度间的相关关系,采用压缩工作弹簧加荷,把一测钉贯入砂浆中,由测钉的贯入深度通过测强曲线来换算砂浆抗压强度的检测方法。4、混凝土强度检测总体修正量用芯样试件混凝土抗压强度换算值的平均值cmcorf,与非破损全部测区混凝土抗压强度换算值的平均值cmzcuf,进行比较,确定修正量。5、挠度在荷载等作用下,结构构件轴线或中性面上某点由挠曲引起垂直于原轴线或中性面方向上的线位移。二、填空题(10分)1、当混凝土有下列情况之一时,不能按《回弹法检测混凝土抗压强度技术规程》(DBJ14-026-2004)进行混凝土强度的检测:(1)测试部位表层与内部的质量有明显差异或内部存在缺陷。(2)遭受、、、。冻害、化学侵蚀、火灾、高温损伤。2、预制构件结构重要性系数,当无专门要求时取。1.03、检测时应确保所使用的仪器设备在或周期内,并处于。仪器设备的精度应满足的要求。检定、校准、正常状态、检测项目4、《钻芯法检测混凝土抗压强度技术规程》DBJ14-029-2004适用于抗压强度为的普通混凝土抗压强度的检测。10~80MPa5、后装拔出法检测混凝土抗压强度施加拔出力应,速度应控制在kN/s。每一结构或构件至少均匀布置个测点。在构件的及部位应布置测点,相邻两测点的间距不应小于mm,测点距构件边缘不应小于mm。连续均匀、0.5~1.0kN/s、3、受力较大、薄弱部位、250、100三、判断题(10分)1、混凝土回弹仪在钢砧上的率定值在80±2时,则说明回弹仪完全正常,不需要检定。(×)....下载可编辑..2、采用回弹法检测砌筑砂浆强度不用考虑砂浆原材料品种。(×)3、砂浆试块贯入深度—砂浆试块抗压强度曲线比砌体灰缝砂浆贯入深度—砂浆试块抗压强度曲线,更能够准确、科学、合理地反映出测钉贯入砂浆的深度和砌筑砂浆抗压强度间的相关关系。(×)4、超声仪声时显示是否正确,可用空气声速标定值与实测空气声速比较的方法进行校验。(√)5、荷载效应组合是指按极限状态设计时,为保证结构的可靠性而对同时出现的各种荷载效应设计值规定的组合。(√)四、选择题(10)1、预制混凝土构件承载能力极限状态检验,受力主筋拉断对应检验系数允许值是(C)。A、1.20B、1.30C、1.50D、1.552、回弹法检测混凝土抗压强度,按批抽样检测时,应根据结构或构件类型和受力特征布置测区,测区数量不得少于(C)个。A、5B、10C、3D、13、《钻芯法检测混凝土抗压强度技术规程》DBJ14-029-2004规定,芯样试件的直径应为(A)mm。A、150,100,75B、100,75,50C、200,150,100D、200,100,754、山东省范围内,回弹法检测砌筑砂浆强度依据标准为(B)。A、DBJ20-6-90B、DBJ14-030-2004C、GB/T50315-2000D、DBJ14-031-20045、混凝土结构的基础不均匀沉降,可用水准仪检测;观测操作应遵守(C)的规定。A、GB50204-2002B、GB50010-2002C、JGJ/T8-97D、GB50026—93五、简答题(20分)1、简述建筑结构检测工作程序。接受委托调查制定检测方案确认仪器、设备状况现场检测补充检测计算分析和结果评价检测报告2、钢筋保护层厚度检验的结构部位和构件数量,应符合什么要求?答:(1)钢筋保护层厚度检验的结构部位,应由监理(建设)单位、施工等各方根据结构构件的重要性共同选定;(2)对梁类、板类构件,应各抽取构件数量的2%且不少于5个构件进行检验;当有悬挑构件时,抽取的构件中悬挑梁类、板类构件所占比例均不宜小于50%。....下载可编辑..3、预制混凝土构件结构性能检验加载方法及程序。答:构件应分级加载。当荷载小于荷载标准值时,每级荷载不应大于荷载标准值的20%;当荷载大于荷载标准值时,每级荷载不应大于荷载标准值的10%;当荷载接近抗裂检验荷载值时,每级荷载不应大于荷载标准值的5%;当荷载接近承载力检验荷载值时,每级荷载不应大于承载力检验荷载设计值的5%。对仅作挠度、抗裂或裂...

1、当您付费下载文档后,您只拥有了使用权限,并不意味着购买了版权,文档只能用于自身使用,不得用于其他商业用途(如 [转卖]进行直接盈利或[编辑后售卖]进行间接盈利)。
2、本站所有内容均由合作方或网友上传,本站不对文档的完整性、权威性及其观点立场正确性做任何保证或承诺!文档内容仅供研究参考,付费前请自行鉴别。
3、如文档内容存在违规,或者侵犯商业秘密、侵犯著作权等,请点击“违规举报”。

碎片内容

主体结构试题卷_1_7_答案

您可能关注的文档

确认删除?
VIP
微信客服
  • 扫码咨询
会员Q群
  • 会员专属群点击这里加入QQ群
客服邮箱
回到顶部