电脑桌面
添加小米粒文库到电脑桌面
安装后可以在桌面快捷访问

九年级化学制取氧气导学案1VIP免费

九年级化学制取氧气导学案1_第1页
1/5
九年级化学制取氧气导学案1_第2页
2/5
九年级化学制取氧气导学案1_第3页
3/5
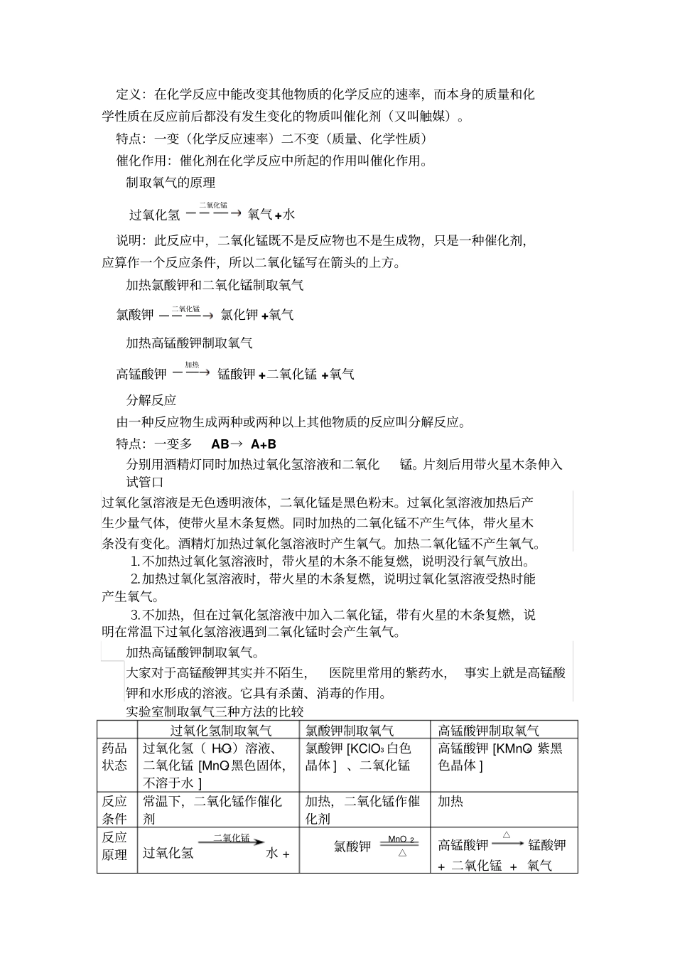
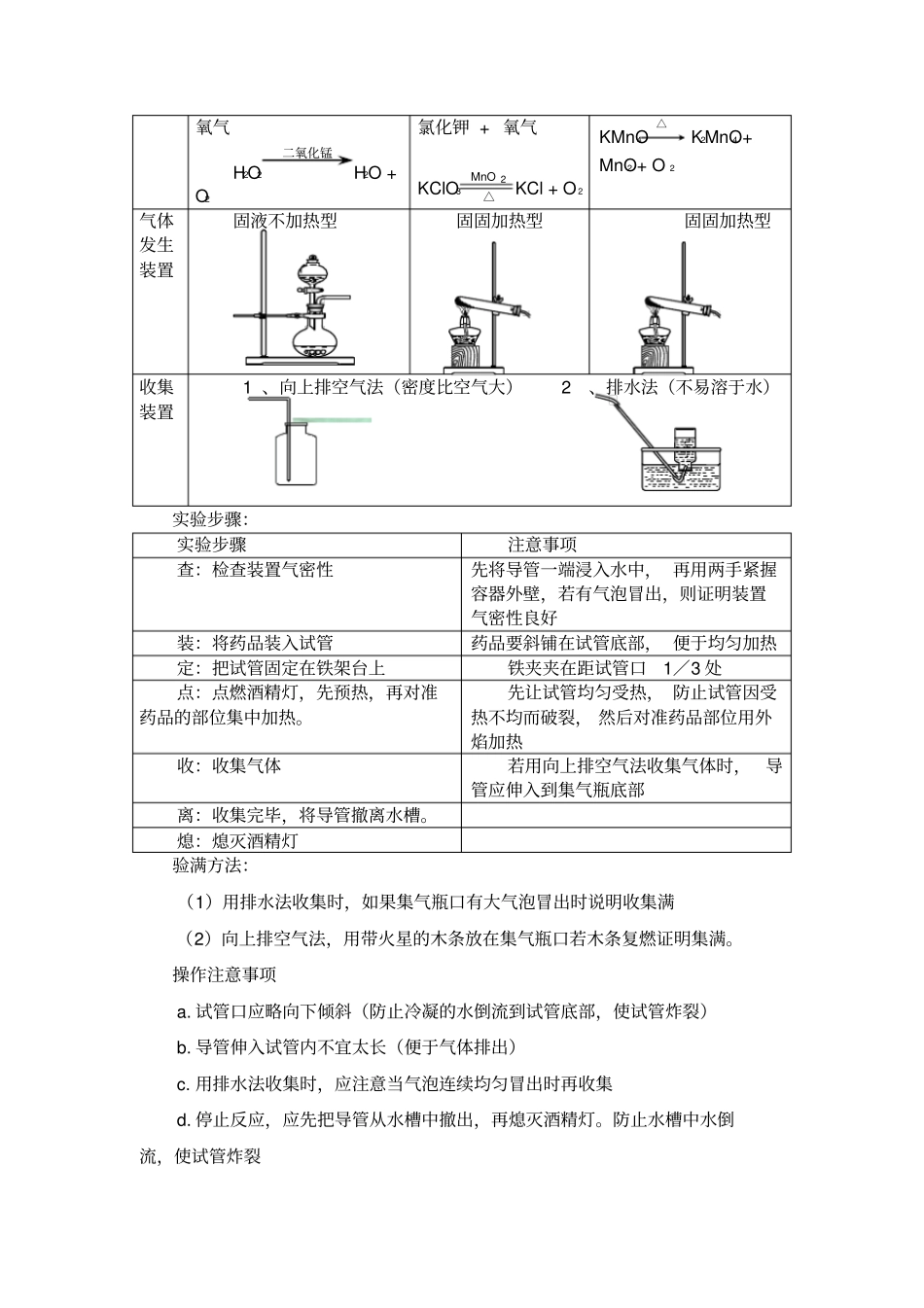
制取氧气【教学目标】:1、了解实验室制取氧气的反应原理、实验装置、实验操作。2、了解实验室中制取气体的思路和方法。【师生共同探究,总结】:药品选择1、无毒无害没有污染(环保)2、装置简便易于操作(简便)3、易于反应常温更好(安全)4、节约能源价格便宜(成本)排空气法收集:(如图1)①收集密度比空气大的气体(如:O2或CO2),气体从b端进,空气从a端出。②收集密度比空气小的气体(如:H2),气体从a端进,空气从b端出。③若用水将瓶中的气体排出,水龙头应接b导管,气体从a端出。(水的密度大于空气)2、排水法收集:(如图2)瓶中盛满水。气体从a端进,水从b端出总结:用洗气瓶排空气收集气体的连接:密小则短进长出,密大则长进短出;用洗气瓶排水收集气体的连接:短进长出。收集氧气可以用排水法的原因是(氧气不易溶于水也不与水反应)2.集满氧气瓶用玻璃片盖好后,瓶口应向(上)放置,原因是(氧气密度比空气大,处于空气下方(瓶口朝下会导致氧气逸出气体不纯))3.用排空法收集满氧气后,应先(撤除导管),后(熄灭酒精灯),其原因是(先熄灭酒精灯会导致试管变冷试管内压强减小导致液体倒吸,使试管破裂)4.若用向上排空法收集满氧气后,应先(验满)后(停止收集)其原因是(没什么原因,就是看看满了没有)怎样记忆制取氧气七步骤?答:可以用要点记忆法,每项只记一个字。即查(检查装置的气密性)、装(装入药品)、定(固定在铁架台上)、点(点燃酒精灯加热)、收(等气泡均匀连续出现时收集气体)、移(实验完毕先从水槽中移出导气管)、熄(最后熄灭酒精灯)。查、装、定、点、收、移、熄,这话听起来像“茶庄定点收利息”,用谐音记忆法,比较容易记住。氧气的工业制法————-分离液态空气法工业上需要的大量氧气采用分离液态空气法,先把空气变成液态,然后控温蒸发,得到氮气和氧气特点:量大,设备要求高,成本高氧气的实验室制法过氧化氢+二氧化锰→氧气催化剂与催化作用定义:在化学反应中能改变其他物质的化学反应的速率,而本身的质量和化学性质在反应前后都没有发生变化的物质叫催化剂(又叫触媒)。特点:一变(化学反应速率)二不变(质量、化学性质)催化作用:催化剂在化学反应中所起的作用叫催化作用。制取氧气的原理过氧化氢二氧化锰氧气+水说明:此反应中,二氧化锰既不是反应物也不是生成物,只是一种催化剂,应算作一个反应条件,所以二氧化锰写在箭头的上方。加热氯酸钾和二氧化锰制取氧气氯酸钾二氧化锰氯化钾+氧气加热高锰酸钾制取氧气高锰酸钾加热锰酸钾+二氧化锰+氧气分解反应由一种反应物生成两种或两种以上其他物质的反应叫分解反应。特点:一变多AB→A+B分别用酒精灯同时加热过氧化氢溶液和二氧化锰。片刻后用带火星木条伸入试管口过氧化氢溶液是无色透明液体,二氧化锰是黑色粉末。过氧化氢溶液加热后产生少量气体,使带火星木条复燃。同时加热的二氧化锰不产生气体,带火星木条没有变化。酒精灯加热过氧化氢溶液时产生氧气。加热二氧化锰不产生氧气。⒈不加热过氧化氢溶液时,带火星的木条不能复燃,说明没行氧气放出。⒉加热过氧化氢溶液时,带火星的木条复燃,说明过氧化氢溶液受热时能产生氧气。⒊不加热,但在过氧化氢溶液中加入二氧化锰,带有火星的木条复燃,说明在常温下过氧化氢溶液遇到二氧化锰时会产生氧气。加热高锰酸钾制取氧气。大家对于高锰酸钾其实并不陌生,医院里常用的紫药水,事实上就是高锰酸钾和水形成的溶液。它具有杀菌、消毒的作用。实验室制取氧气三种方法的比较过氧化氢制取氧气氯酸钾制取氧气高锰酸钾制取氧气药品状态过氧化氢(H2O2)溶液、二氧化锰[MnO2黑色固体,不溶于水]氯酸钾[KClO3白色晶体]、二氧化锰高锰酸钾[KMnO4紫黑色晶体]反应条件常温下,二氧化锰作催化剂加热,二氧化锰作催化剂加热反应原理过氧化氢水+氯酸钾MnO2△高锰酸钾△锰酸钾+二氧化锰+氧气二氧化锰氧气H2O2H2O+O2氯化钾+氧气KClO3MnO2△KCl+O2KMnO4△K2MnO4+MnO2+O2气体发生装置固液不加热型固固加热型固固加热型收集装置1、向上排空气法(密度比空气大)2、排水法(不易溶于水)实验步骤:实验步骤注意事项查...

1、当您付费下载文档后,您只拥有了使用权限,并不意味着购买了版权,文档只能用于自身使用,不得用于其他商业用途(如 [转卖]进行直接盈利或[编辑后售卖]进行间接盈利)。
2、本站所有内容均由合作方或网友上传,本站不对文档的完整性、权威性及其观点立场正确性做任何保证或承诺!文档内容仅供研究参考,付费前请自行鉴别。
3、如文档内容存在违规,或者侵犯商业秘密、侵犯著作权等,请点击“违规举报”。

碎片内容

九年级化学制取氧气导学案1

您可能关注的文档

文库响当当+ 关注
实名认证
内容提供者

该用户很懒,什么也没介绍

确认删除?
VIP
微信客服
  • 扫码咨询
会员Q群
  • 会员专属群点击这里加入QQ群
客服邮箱
回到顶部