电脑桌面
添加小米粒文库到电脑桌面
安装后可以在桌面快捷访问

建筑工程施工技术与管理试题库答案[1]VIP专享VIP免费

建筑工程施工技术与管理试题库答案[1]_第1页
1/34
建筑工程施工技术与管理试题库答案[1]_第2页
2/34
建筑工程施工技术与管理试题库答案[1]_第3页
3/34
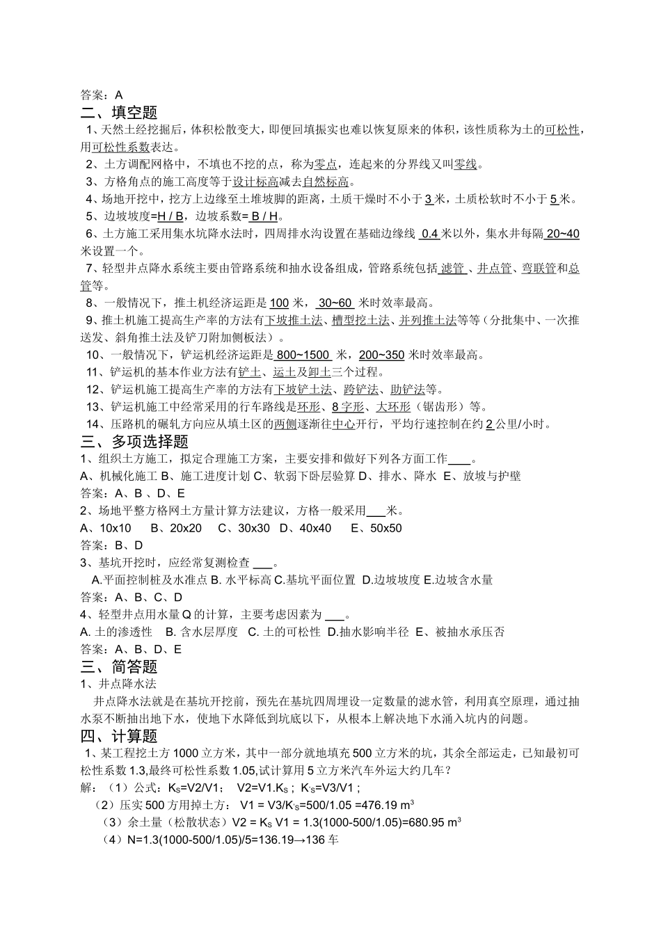
《建筑工程施工技术与管理》试题库答案(技术部分共180题)第一章土方工程(32个题)一、单项选择题1、以下哪项不属于常见的土方工程。A、人工挖孔灌注桩B、场地平整C、沟槽开挖与回填D、深基坑开挖答案:A2、在土方施工中,根据土的______和_______将土分为八类。A.坚硬程度/开挖方法B.相对密实度/含水量C.密实度/可松性系数答案:A3.土的天然含水量,反映了土的干湿程度,按下式_____计算。A.W=m/v。B.W=mW/ms×100%。C.n=Vv/V×100%。D.K=V3/V1。答案:B4.关于深基坑开挖下列说法明显错误的是。A.分层开挖、严禁超挖B.开槽支撑、先挖后撑C.坑底防浸水D.尽快浇筑基础垫层答案:B5.土方边坡可做成直壁不加支撑,根据判断,碎石土、可塑粉土、可塑粘性土和坚硬粘土,将它们做成直壁最大限制深度,正确的数据排列应该是。A.2.0/1.5/1.25/1.0mB.1.0/1.25/1.5/2.0mC.1.0/2.0/1.25/1.5m答案:B6.土方边坡的稳定,主要是由于。A.毛细水作用B.土颗粒间摩阻力和粘聚力C.重力答案:B7.以下不属于常用基坑坡面保护法的是。A.挂网抹面B.薄膜覆盖C.早拆模板D.喷射砼E.砌石压坡答案:C8.反铲挖土机的工作特点是。A.后退向下,自重切土B.前进向上,强制切土C.后退向下,强制切土D.直上直下,自重切土答案:C9.关于填土压实效果,正确的描述是。A.压实功越大越好。机械碾压应6遍以上;B.压实功适当的前提下,填土含水量保持在20%以上;C.压实功适当的情况下,含水量越低越好,尤其是粉粘土;D.压实功适当的前提下,不同的土有相应的最佳含水量。答案:D10、开挖深基坑时,如果分层设置多级平台,每层平台宽度不宜小于米。A.3B.10C.1.5D.5答案:C11、边坡开挖应该尽量沿等高线____开挖。A.自上而下,分层分段开挖B.自下而上,分层分段开挖C.整体开挖,全面展开答案:A二、填空题1、天然土经挖掘后,体积松散变大,即便回填振实也难以恢复原来的体积,该性质称为土的可松性,用可松性系数表达。2、土方调配网格中,不填也不挖的点,称为零点,连起来的分界线又叫零线。3、方格角点的施工高度等于设计标高减去自然标高。4、场地开挖中,挖方上边缘至土堆坡脚的距离,土质干燥时不小于3米,土质松软时不小于5米。5、边坡坡度=H/B,边坡系数=B/H。6、土方施工采用集水坑降水法时,四周排水沟设置在基础边缘线0.4米以外,集水井每隔20~40米设置一个。7、轻型井点降水系统主要由管路系统和抽水设备组成,管路系统包括滤管、井点管、弯联管和总管等。8、一般情况下,推土机经济运距是100米,30~60米时效率最高。9、推土机施工提高生产率的方法有下坡推土法、槽型挖土法、并列推土法等等(分批集中、一次推送发、斜角推土法及铲刀附加侧板法)。10、一般情况下,铲运机经济运距是800~1500米,200~350米时效率最高。11、铲运机的基本作业方法有铲土、运土及卸土三个过程。12、铲运机施工提高生产率的方法有下坡铲土法、跨铲法、助铲法等。13、铲运机施工中经常采用的行车路线是环形、8字形、大环形(锯齿形)等。14、压路机的碾轧方向应从填土区的两侧逐渐往中心开行,平均行速控制在约2公里/小时。三、多项选择题1、组织土方施工,拟定合理施工方案,主要安排和做好下列各方面工作。A、机械化施工B、施工进度计划C、软弱下卧层验算D、排水、降水E、放坡与护壁答案:A、B、D、E2、场地平整方格网土方量计算方法建议,方格一般采用米。A、10x10B、20x20C、30x30D、40x40E、50x50答案:B、D3、基坑开挖时,应经常复测检查。A.平面控制桩及水准点B.水平标高C.基坑平面位置D.边坡坡度E.边坡含水量答案:A、B、C、D4、轻型井点用水量Q的计算,主要考虑因素为。A.土的渗透性B.含水层厚度C.土的可松性D.抽水影响半径E、被抽水承压否答案:A、B、D、E三、简答题1、井点降水法井点降水法就是在基坑开挖前,预先在基坑四周埋设一定数量的滤水管,利用真空原理,通过抽水泵不断抽出地下水,使地下水降低到坑底以下,从根本上解决地下水涌入坑内的问题。四、计算题1、某工程挖土方1000立方米,其中一部分就地填充500立方米的坑,其余全部运走,已知最初可松性系数1.3,最终可松性系数1.05,试计算用5立方米汽车外...

1、当您付费下载文档后,您只拥有了使用权限,并不意味着购买了版权,文档只能用于自身使用,不得用于其他商业用途(如 [转卖]进行直接盈利或[编辑后售卖]进行间接盈利)。
2、本站所有内容均由合作方或网友上传,本站不对文档的完整性、权威性及其观点立场正确性做任何保证或承诺!文档内容仅供研究参考,付费前请自行鉴别。
3、如文档内容存在违规,或者侵犯商业秘密、侵犯著作权等,请点击“违规举报”。

碎片内容

建筑工程施工技术与管理试题库答案[1]

确认删除?
VIP
微信客服
  • 扫码咨询
会员Q群
  • 会员专属群点击这里加入QQ群
客服邮箱
回到顶部