电脑桌面
添加小米粒文库到电脑桌面
安装后可以在桌面快捷访问

钢筋新规范与旧规范的区别VIP免费

钢筋新规范与旧规范的区别_第1页
1/14
钢筋新规范与旧规范的区别_第2页
2/14
钢筋新规范与旧规范的区别_第3页
3/14
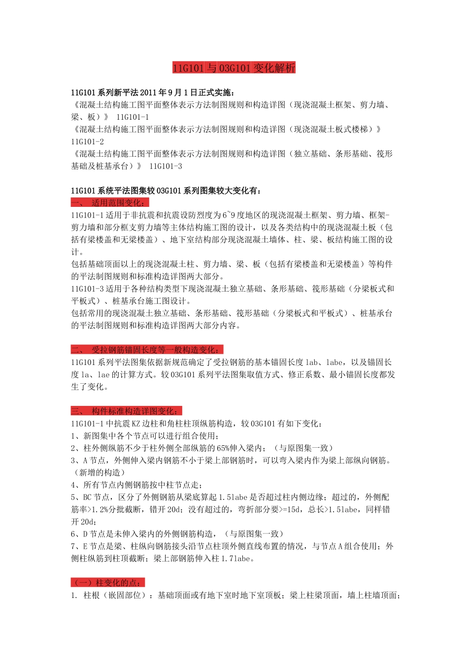
11G101与03G101变化解析11G101系列新平法2011年9月1日正式实施:《混凝土结构施工图平面整体表示方法制图规则和构造详图(现浇混凝土框架、剪力墙、梁、板)》11G101-1《混凝土结构施工图平面整体表示方法制图规则和构造详图(现浇混凝土板式楼梯)》11G101-2《混凝土结构施工图平面整体表示方法制图规则和构造详图(独立基础、条形基础、筏形基础及桩基承台)》11G101-311G101系统平法图集较03G101系列图集较大变化有:一、适用范围变化:11G101-1适用于非抗震和抗震设防烈度为6~9度地区的现浇混凝土框架、剪力墙、框架-剪力墙和部分框支剪力墙等主体结构施工图的设计,以及各类结构中的现浇混凝土板(包括有梁楼盖和无梁楼盖)、地下室结构部分现浇混凝土墙体、柱、梁、板结构施工图的设计。包括基础顶面以上的现浇混凝土柱、剪力墙、梁、板(包括有梁楼盖和无梁楼盖)等构件的平法制图规则和标准构造详图两大部分。11G101-3适用于各种结构类型下现浇混凝土独立基础、条形基础、筏形基础(分梁板式和平板式)、桩基承台施工图设计。包括常用的现浇混凝土独立基础、条形基础、筏形基础(分梁板式和平板式)、桩基承台的平法制图规则和标准构造详图两大部分内容。二、受拉钢筋锚固长度等一般构造变化:11G101系列平法图集依据新规范确定了受拉钢筋的基本锚固长度lab、labe,以及锚固长度la、lae的计算方式。较03G101系列平法图集取值方式、修正系数、最小锚固长度都发生了变化。三、构件标准构造详图变化:11G101-1中抗震KZ边柱和角柱柱顶纵筋构造,较03G101有如下变化:1、新图集中各个节点可以进行组合使用;2、柱外侧纵筋不少于柱外侧全部纵筋的65%伸入梁内;(与原图集一致)3、A节点,外侧伸入梁内钢筋不小于梁上部钢筋时,可以弯入梁内作为梁上部纵向钢筋。(新增的构造)4、所有节点内侧钢筋按中柱节点走;5、BC节点,区分了外侧钢筋从梁底算起1.5labe是否超过柱内侧边缘;超过的,外侧配筋率>1.2%分批截断,错开20d;没有超过的,弯折部分要>=15d,总长>1.5labe,同样错开20d;6、D节点是未伸入梁内的外侧钢筋构造,(与原图集一致)7、E节点是梁、柱纵向钢筋接头沿节点柱顶外侧直线布置的情况,与节点A组合使用;外侧柱纵筋到柱顶截断;梁上部钢筋伸入柱1.7labe。(一)柱变化的点:1.柱根(嵌固部位):基础顶面或有地下室时地下室顶板;梁上柱梁顶面,墙上柱墙顶面;2.抗震柱\非抗震柱顶层边角柱节点变化;3.抗震柱\非抗震柱中柱节点变化;4.抗震柱\非抗震柱变截面节点变化;(贰)剪力墙变化的点:1.墙梁增加连梁(集中对角斜筋配筋)LL(DX);2.剪力墙水平筋端部做法变化;3.增加了斜交翼墙、端柱转角墙一二三;端柱翼墙一二三;水平变截面墙水平钢筋构造;4.剪力墙竖向钢筋顶部构造变化;5.剪力墙变截面处钢筋构造;6.剪力墙上起约束边缘构件纵筋构造;7.连梁交叉斜筋配筋JX,集中对角斜筋配筋DX,对角暗撑配筋JC构造变化;(三)梁变化的点:1.增加了端支座机械锚固节点;2.梁水平、竖向加腋构造变化;3.KL\WKL中间支座高差变化构造变化;4.增加了抗震框架梁尽端为梁箍筋加密范围构造;5.增加了水平折梁、竖向折梁钢筋构造;6.悬挑梁端配筋构造变化;(四)板变化的点:1.后浇带HJD,取消了50%搭接留筋;2.有梁楼盖板配筋构造变化;3.悬挑板构造变化;4.增加了折板构造;5.取消了局部升降板SJB构造三;锚固值变化详解保护层变化钢筋种类变化取消了原规范中的Q235热轧光圆钢筋,新增热轧光面钢筋Q335;同时新增了屈服强度为500的钢筋类型;以后不再有一级钢、二级钢等说法,直接用HRB335表示端部锚固形式变化03G101:无机械锚固,11G101:柱、梁构件中新增6个械锚固做法及节点规范变化对“建筑工程造价”、“建筑工程量计算”重要影响的解读(二)保护层变化规范参考《混凝土结构耐久性设计规范》GB/T50476以及国外相应规范、标准的有关规定,从混凝土碳化、脱钝和钢筋锈蚀的耐久性角度考虑,不再以纵向受力筋的外缘,而以最外层钢筋(包括箍筋、构造筋、分布筋等)的外缘计算混凝土保护层厚度。新规范中的保护层厚度比原规范实际厚度有所加大。规范中对结构所处耐久...

1、当您付费下载文档后,您只拥有了使用权限,并不意味着购买了版权,文档只能用于自身使用,不得用于其他商业用途(如 [转卖]进行直接盈利或[编辑后售卖]进行间接盈利)。
2、本站所有内容均由合作方或网友上传,本站不对文档的完整性、权威性及其观点立场正确性做任何保证或承诺!文档内容仅供研究参考,付费前请自行鉴别。
3、如文档内容存在违规,或者侵犯商业秘密、侵犯著作权等,请点击“违规举报”。

碎片内容

钢筋新规范与旧规范的区别

海纳百川+ 关注
实名认证
内容提供者

热爱教学事业,对互联网知识分享很感兴趣

确认删除?
VIP
微信客服
  • 扫码咨询
会员Q群
  • 会员专属群点击这里加入QQ群
客服邮箱
回到顶部