电脑桌面
添加小米粒文库到电脑桌面
安装后可以在桌面快捷访问

剪力墙结构填充墙砌筑及构造柱布置技术交底22VIP免费

剪力墙结构填充墙砌筑及构造柱布置技术交底22_第1页
1/5
剪力墙结构填充墙砌筑及构造柱布置技术交底22_第2页
2/5
剪力墙结构填充墙砌筑及构造柱布置技术交底22_第3页
3/5
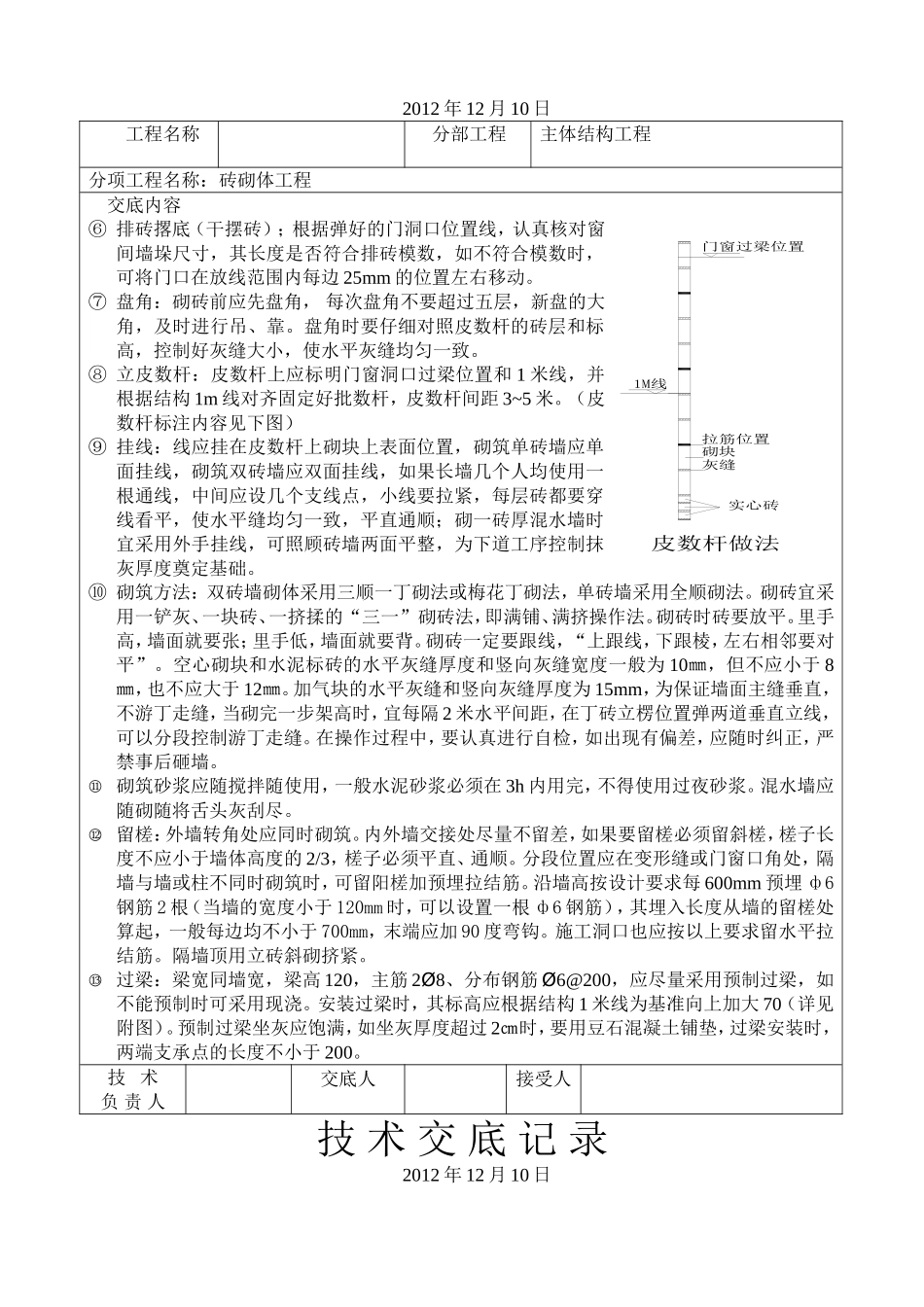
技术交底记录2012年12月10日工程名称分部工程主体结构工程分项工程名称:砖砌体工程交底内容一、施工准备:1、材料及机具准备:(1)砌体材料:本工程用到3种砌体材料:水泥标砖(190*90*50)、加气混凝土砌块(600*200*200)、轻型空心砖砌块(390*190*190和390*190*100)。(各种砌体材料布置详见后附图)(2)水泥采用325号普通硅酸盐水泥。(3)砂:用中砂,使用前用5㎜孔径的筛子过筛。砂浆用砂中不应混有草根、树叶、塑料、煤块炉渣等杂物。(4)砌筑用的砂浆采用M5水泥砂浆。(5)墙体拉结筋和构造柱钢筋详见附图钢筋配置图。(6)主要机具:备有搅拌机、翻斗车、磅秤,另班组自备瓦刀、托线板、线坠、小白线、卷尺、皮数杆、灰桶、灰槽、扫帚等。2、作业条件:(1)模板已拆除、楼层清扫干净、办理完结构实体交接验收手续。(2)弹好轴线墙身线、水平标高控制线(1m线或50线),弹出门窗口位置线,构造柱位置,经验线符合设计要求,办完预检手续。(3)按砌筑要求做好皮数杆。(4)砂浆由试验室做好试配,准备好砂浆试模(6块为一组)。(5)认真熟悉图纸,根据构造柱布置图和不同材料墙体布置图(详见附图),明确每段墙体的砌筑材料,构造柱的数量和位置。二、砌筑方法和要求(1)工艺流程:基层清理→放线、抄平→立皮数杆→打孔、植筋→绑扎构造柱筋,甩墙拉筋→钢筋隐蔽验收→墙体砌筑→支构造柱、现浇带、模板→混凝土浇筑→剩余砌体砌筑→砌体验收。(2)具体要求:①施工前应由主体结构施工班组对砼楼面的浮浆落地灰、涨模鼓包、结构偏差进行处理,由总包方组织结构班组和砌筑班组进行主体结构施工质量的交接验收并办理签字手续,三方确认后方可展开施工。②砌筑班组施工前应先施工样板,经总包方验收合格后方可展开大面积施工。③砌筑前班组应根据施工图纸尺寸,弹好轴线墙身线、引测水平标高控制线(1m线或50线),弹出门窗口位置线,构造柱位置,经检查验收合格后方可施工。④施工前应根据砌体材料、灰缝厚度要求制作皮数杆。⑤砌筑前应先进行墙拉筋和构造柱钢筋的施工,完工后报项目部进行隐蔽验收并办理相关手续,墙拉筋应根据皮数杆上灰缝的位置进行施工,构造柱按布置图位置进行施工。技术负责人交底人接受人技术交底记录2012年12月10日工程名称分部工程主体结构工程分项工程名称:砖砌体工程交底内容⑥排砖撂底(干摆砖);根据弹好的门洞口位置线,认真核对窗间墙垛尺寸,其长度是否符合排砖模数,如不符合模数时,可将门口在放线范围内每边25mm的位置左右移动。⑦盘角:砌砖前应先盘角,每次盘角不要超过五层,新盘的大角,及时进行吊、靠。盘角时要仔细对照皮数杆的砖层和标高,控制好灰缝大小,使水平灰缝均匀一致。⑧立皮数杆:皮数杆上应标明门窗洞口过梁位置和1米线,并根据结构1m线对齐固定好批数杆,皮数杆间距3~5米。(皮数杆标注内容见下图)⑨挂线:线应挂在皮数杆上砌块上表面位置,砌筑单砖墙应单面挂线,砌筑双砖墙应双面挂线,如果长墙几个人均使用一根通线,中间应设几个支线点,小线要拉紧,每层砖都要穿线看平,使水平缝均匀一致,平直通顺;砌一砖厚混水墙时宜采用外手挂线,可照顾砖墙两面平整,为下道工序控制抹灰厚度奠定基础。⑩砌筑方法:双砖墙砌体采用三顺一丁砌法或梅花丁砌法,单砖墙采用全顺砌法。砌砖宜采用一铲灰、一块砖、一挤揉的“三一”砌砖法,即满铺、满挤操作法。砌砖时砖要放平。里手高,墙面就要张;里手低,墙面就要背。砌砖一定要跟线,“上跟线,下跟棱,左右相邻要对平”。空心砌块和水泥标砖的水平灰缝厚度和竖向灰缝宽度一般为10㎜,但不应小于8㎜,也不应大于12㎜。加气块的水平灰缝和竖向灰缝厚度为15mm,为保证墙面主缝垂直,不游丁走缝,当砌完一步架高时,宜每隔2米水平间距,在丁砖立楞位置弹两道垂直立线,可以分段控制游丁走缝。在操作过程中,要认真进行自检,如出现有偏差,应随时纠正,严禁事后砸墙。⑪砌筑砂浆应随搅拌随使用,一般水泥砂浆必须在3h内用完,不得使用过夜砂浆。混水墙应随砌随将舌头灰刮尽。⑫留槎:外墙转角处应同时砌筑。内外墙交接处尽量不留差,如果要留槎必须留斜槎,槎...

1、当您付费下载文档后,您只拥有了使用权限,并不意味着购买了版权,文档只能用于自身使用,不得用于其他商业用途(如 [转卖]进行直接盈利或[编辑后售卖]进行间接盈利)。
2、本站所有内容均由合作方或网友上传,本站不对文档的完整性、权威性及其观点立场正确性做任何保证或承诺!文档内容仅供研究参考,付费前请自行鉴别。
3、如文档内容存在违规,或者侵犯商业秘密、侵犯著作权等,请点击“违规举报”。

碎片内容

剪力墙结构填充墙砌筑及构造柱布置技术交底22

墨香书阁+ 关注
实名认证
内容提供者

热爱教学事业,对互联网知识分享很感兴趣

确认删除?
VIP
微信客服
  • 扫码咨询
会员Q群
  • 会员专属群点击这里加入QQ群
客服邮箱
回到顶部