电脑桌面
添加小米粒文库到电脑桌面
安装后可以在桌面快捷访问

新能源纯电动客车底盘各总成组装工艺规范及质量要求VIP免费

新能源纯电动客车底盘各总成组装工艺规范及质量要求_第1页
1/7
新能源纯电动客车底盘各总成组装工艺规范及质量要求_第2页
2/7
新能源纯电动客车底盘各总成组装工艺规范及质量要求_第3页
3/7
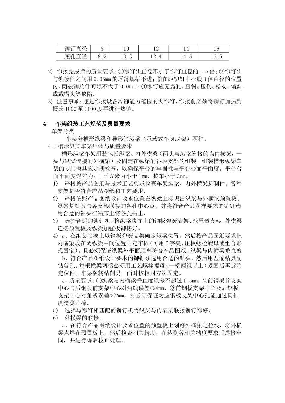
新能源纯电动客车底盘各总成组装工艺规范及质量要求1范围本标准仅适用于各类新能源纯电动客车底盘组装制造工艺,在实际中请参照本工艺相关条款执行。2引用文件下列文件的条款通过本标准的引用而成为本标准的条款。且具有日期的引用文件,其随后所有的修改(不包括勘误的内容)或修订版均不适用于本标准;凡是不注日期的引用文件,其最新版本适用于本标准。GB/T699-1999优质碳素结构钢GB/T700-1988碳素结构钢GB/T1348-1988球墨铸铁件GB/T11352-1989一般工程用铸造碳钢件GB/T708-1988冷轧钢板和钢带的尺寸、外形、重量及允许偏差GB/T709-1988热轧钢板和钢带的尺寸、外形、重量及允许偏差GB/T3273-1989汽车大梁用热轧钢板GB/T704-1988热轧扁钢尺寸、外形、重量及允许偏差GB/T707-1988热轧槽钢尺寸、外形、重量及允许偏差QC/T518-1999汽车用螺纹紧固件拧紧扭矩规范3车架组装中各种联接方式和质量要求3.1电焊联接1)两工件焊接区壁厚大于2mm的采用手工电弧焊,小于2mm的采用CO2气体保护焊,壁厚不同的按小值壁厚决定选用原则。2)产品设计工程人员指定了焊接方式的按其指定方式进行操作。3)质量要求和具体工艺按本厂《新能源客车焊接工艺手册》执行。3.2螺纹联接1)必须严格选用符合产品图样与技术要求的紧固件。2)通常情况下拧紧扭矩按QC/T518-1999汽车用螺纹紧固件拧紧扭矩规范执行。产品图纸有规定的必须接图纸执行;有弹性垫圈的必须先将垫圈开口压平。3)生产过程中,必须经常检查气动扳手拧紧扭矩,保证气动扳手拧紧扭矩能满足所装螺栓螺母的拧紧力矩需求,达不到要求的禁止使用。4)重要的部位:能源控制系螺栓螺母、变速操纵系紧固螺栓螺母、变速杆万向节叉锁紧螺栓、传动轴各紧固螺栓、转向器与支架固定螺栓、转向及过桥垂臂锁紧螺母、转向直拉杆球销螺母、转向横拉杆球销螺母、转向节臂螺栓螺母、制动系紧固螺栓、前后能源控制制动底板紧固螺栓螺母、前后减震器固定螺母、U型螺栓螺母、车轮螺栓螺母、前后钢板两固定端各锁销螺栓螺母。所有工序必须经过自检、专检两级检验。检验后必须做好标识及相关记录。3.3铆接联接1)原则:必须保持铆接设备在完好状态,严格按铆接设备说明书进行操作,且两被铆接件必须贴紧牢固再钻底孔,直径参照下表执行:铆钉直径810121416底孔直径8.210.312.414.516.52)铆接完成后的质量要求:①铆钉头直径不小于铆钉直径的1.5倍;②铆钉头与铆接件之间用0.05mm的厚薄规插不进;③在距铆钉中心线3倍直径的位置内,两被铆接件间隙不大于0.05mm;④铆钉应无露孔、歪斜、压伤、松动、偏斜、或戴帽头等缺陷。3)注意事项:超过铆接设备冷铆能力范围的大铆钉,铆接前必须将铆钉加热到摄氏1000至1100度再进行热铆。4车架组装工艺规范及质量要求车架分类车架分槽形纵梁和异形管纵梁(承载式车身底架)两种。4.1槽形纵梁车架组装与质量要求槽形纵梁车架组装包括纵梁、内外横梁(两头与纵梁连接的为内横梁,一头与纵梁连接的外横梁)及固定在纵梁的各种支架的组装。组装槽形纵梁车架的专用模具应定期检查,以确保平台的牢固性与平台台面平面度。平台台面平面度误差为:1平方米内小于1mm,整车小于3mm。1)严格按产品图纸与技术工艺要求检查车架纵梁、内外横梁折制件、各种支架是否符合产品图纸和工艺要求。2)严格依照产品图纸设计要求位置在纵梁上标识出纵梁与外横梁预置板、纵梁复板及与各支架联接的各孔中心点,并将符合产品图样要求的铆钉选用合适的钻头在钻床上将各孔钻出。3)选择合适的铆钉机,将纵梁腹面上的钢板弹簧支架、减震器支架、外横梁连接预置板及纵梁加强板铆接好。4)a、在组装胎模上以钢板弹簧支架确定纵梁位置,然后按产品图纸要求把内横梁放在两纵梁中间位置固定牢固(可用C字夹、压板螺栓螺母或组合形式固定),且必须保证纵梁外平面距离符合产品图纸、纵梁与内横梁垂直度b、符合产品图纸设计要求的铆钉须选用合适的钻头,然后用匹配钻具配钻各孔。每根横梁两端必须用工艺螺栓螺母(一端两组以上)紧固后再拆除定位件。车架翻转钻削另一面时按相同方法固定。c、质量要求:①纵梁与内横梁垂直度误差不超过1.5mm,②前钢板前支架中心与后钢板前支架中...

1、当您付费下载文档后,您只拥有了使用权限,并不意味着购买了版权,文档只能用于自身使用,不得用于其他商业用途(如 [转卖]进行直接盈利或[编辑后售卖]进行间接盈利)。
2、本站所有内容均由合作方或网友上传,本站不对文档的完整性、权威性及其观点立场正确性做任何保证或承诺!文档内容仅供研究参考,付费前请自行鉴别。
3、如文档内容存在违规,或者侵犯商业秘密、侵犯著作权等,请点击“违规举报”。

碎片内容

新能源纯电动客车底盘各总成组装工艺规范及质量要求

确认删除?
VIP
微信客服
  • 扫码咨询
会员Q群
  • 会员专属群点击这里加入QQ群
客服邮箱
回到顶部