电脑桌面
添加小米粒文库到电脑桌面
安装后可以在桌面快捷访问

冷却塔损失量计算VIP免费

冷却塔损失量计算_第1页
1/3
冷却塔损失量计算_第2页
2/3
冷却塔损失量计算_第3页
3/3
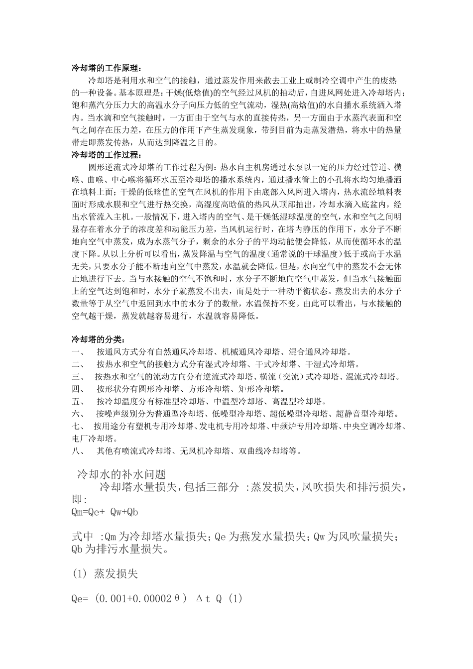
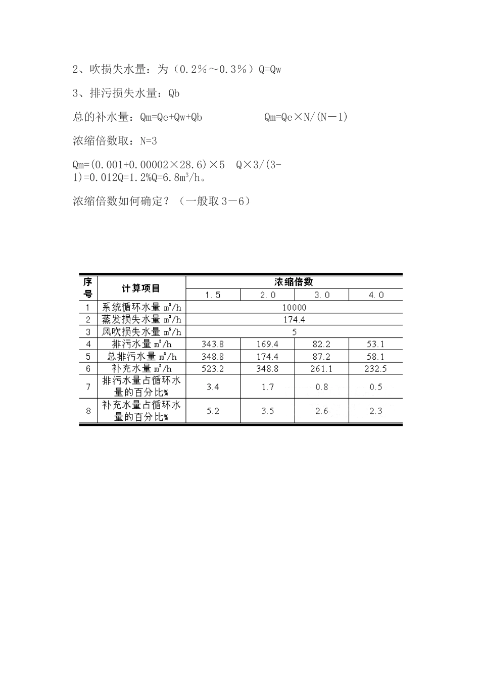
冷却塔的工作原理:冷却塔是利用水和空气的接触,通过蒸发作用来散去工业上或制冷空调中产生的废热的一种设备。基本原理是:干燥(低焓值)的空气经过风机的抽动后,自进风网处进入冷却塔内;饱和蒸汽分压力大的高温水分子向压力低的空气流动,湿热(高焓值)的水自播水系统洒入塔内。当水滴和空气接触时,一方面由于空气与水的直接传热,另一方面由于水蒸汽表面和空气之间存在压力差,在压力的作用下产生蒸发现象,带到目前为走蒸发潜热,将水中的热量带走即蒸发传热,从而达到降温之目的。冷却塔的工作过程:圆形逆流式冷却塔的工作过程为例:热水自主机房通过水泵以一定的压力经过管道、横喉、曲喉、中心喉将循环水压至冷却塔的播水系统内,通过播水管上的小孔将水均匀地播洒在填料上面;干燥的低晗值的空气在风机的作用下由底部入风网进入塔内,热水流经填料表面时形成水膜和空气进行热交换,高湿度高晗值的热风从顶部抽出,冷却水滴入底盆内,经出水管流入主机。一般情况下,进入塔内的空气、是干燥低湿球温度的空气,水和空气之间明显存在着水分子的浓度差和动能压力差,当风机运行时,在塔内静压的作用下,水分子不断地向空气中蒸发,成为水蒸气分子,剩余的水分子的平均动能便会降低,从而使循环水的温度下降。从以上分析可以看出,蒸发降温与空气的温度(通常说的干球温度)低于或高于水温无关,只要水分子能不断地向空气中蒸发,水温就会降低。但是,水向空气中的蒸发不会无休止地进行下去。当与水接触的空气不饱和时,水分子不断地向空气中蒸发,但当水气接触面上的空气达到饱和时,水分子就蒸发不出去,而是处于一种动平衡状态。蒸发出去的水分子数量等于从空气中返回到水中的水分子的数量,水温保持不变。由此可以看出,与水接触的空气越干燥,蒸发就越容易进行,水温就容易降低。冷却塔的分类:一、按通风方式分有自然通风冷却塔、机械通风冷却塔、混合通风冷却塔。二、按热水和空气的接触方式分有湿式冷却塔、干式冷却塔、干湿式冷却塔。三、按热水和空气的流动方向分有逆流式冷却塔、横流(交流)式冷却塔、混流式冷却塔。四、按形状分有圆形冷却塔、方形冷却塔、矩形冷却塔。五、按冷却温度分有标准型冷却塔、中温型冷却塔、高温型冷却塔。六、按噪声级别分为普通型冷却塔、低噪型冷却塔、超低噪型冷却塔、超静音型冷却塔。七、按用途分有塑机专用冷却塔、发电机专用冷却塔、中频炉专用冷却塔、中央空调冷却塔、电厂冷却塔。八、其他有喷流式冷却塔、无风机冷却塔、双曲线冷却塔等。冷却水的补水问题冷却塔水量损失,包括三部分:蒸发损失,风吹损失和排污损失,即:Qm=Qe+Qw+Qb式中:Qm为冷却塔水量损失;Qe为燕发水量损失;Qw为风吹量损失;Qb为排污水量损失。(1)蒸发损失Qe=(0.001+0.00002θ)ΔtQ(1)式中:Qe为蒸发损失量;Δt为冷却塔进出水温度差;Q为循环水量;θ为空气的干球温度。(2)风吹损失水量对于有除水器的机械通风冷却塔,风吹损失量为Qw=(0.2%~0.3%)Q(2)(3)排污和渗漏损失该损失是比较机动的一项,它与循环冷却水质要求、处理方法、补充水的水质及循环水的浓缩倍数有关.浓缩倍数的计算公式:N=Cr/Cm式中:N为浓缩倍数;Cr为循环冷却水的含盐量;Cm为补充水的含盐量.根据循环冷却水系统的含盐量平衡,补充水带进系统的含盐最应等于排污,风吹和渗偏水中所带走的含盐量.QmCm=(Qw+Qb)CrN=Cr/Cm=Qm/(Qw+Qb)=(Qe+Qw+Qb)/(Qw+Qb)(3)Qm=QeN/(N一1)浓缩倍数为补充水含盐量和经浓缩后冷却水中的含盐量之比,《建筑给水排水设计手册》推荐N值,一般情况下最高不超过5~6。N值过大,排污和渗漏损失大,必然造成水浪费,N值过小,补水量小,冷却水浓度大,会造成系统的污垢和腐蚀。由式(1)可以计算出蒸发水量,再由(2)风吹损失水量,最后由式(3)计算出排污和渗漏损失水量。例题:冷动机冷却水循环量570M3/h,采用开始圆形逆流冷却塔冷却系统。解:冷却塔的损失:1、蒸发损失水量:初步确定冷却塔的补充水量,可按下式计算Qe=(0.001+0.00002X)tQ=KtQQe---蒸发损失水量;t---冷却塔进出水温度差;Q---循环水量;X---外气湿球温度(28.6度)2、吹损失水量:...

1、当您付费下载文档后,您只拥有了使用权限,并不意味着购买了版权,文档只能用于自身使用,不得用于其他商业用途(如 [转卖]进行直接盈利或[编辑后售卖]进行间接盈利)。
2、本站所有内容均由合作方或网友上传,本站不对文档的完整性、权威性及其观点立场正确性做任何保证或承诺!文档内容仅供研究参考,付费前请自行鉴别。
3、如文档内容存在违规,或者侵犯商业秘密、侵犯著作权等,请点击“违规举报”。

碎片内容

冷却塔损失量计算

您可能关注的文档

墨香书阁+ 关注
实名认证
内容提供者

热爱教学事业,对互联网知识分享很感兴趣

相关文档

确认删除?
VIP
微信客服
  • 扫码咨询
会员Q群
  • 会员专属群点击这里加入QQ群
客服邮箱
回到顶部