电脑桌面
添加小米粒文库到电脑桌面
安装后可以在桌面快捷访问

会展设计实践考试VIP免费

会展设计实践考试_第1页
1/4
会展设计实践考试_第2页
2/4
会展设计实践考试_第3页
3/4
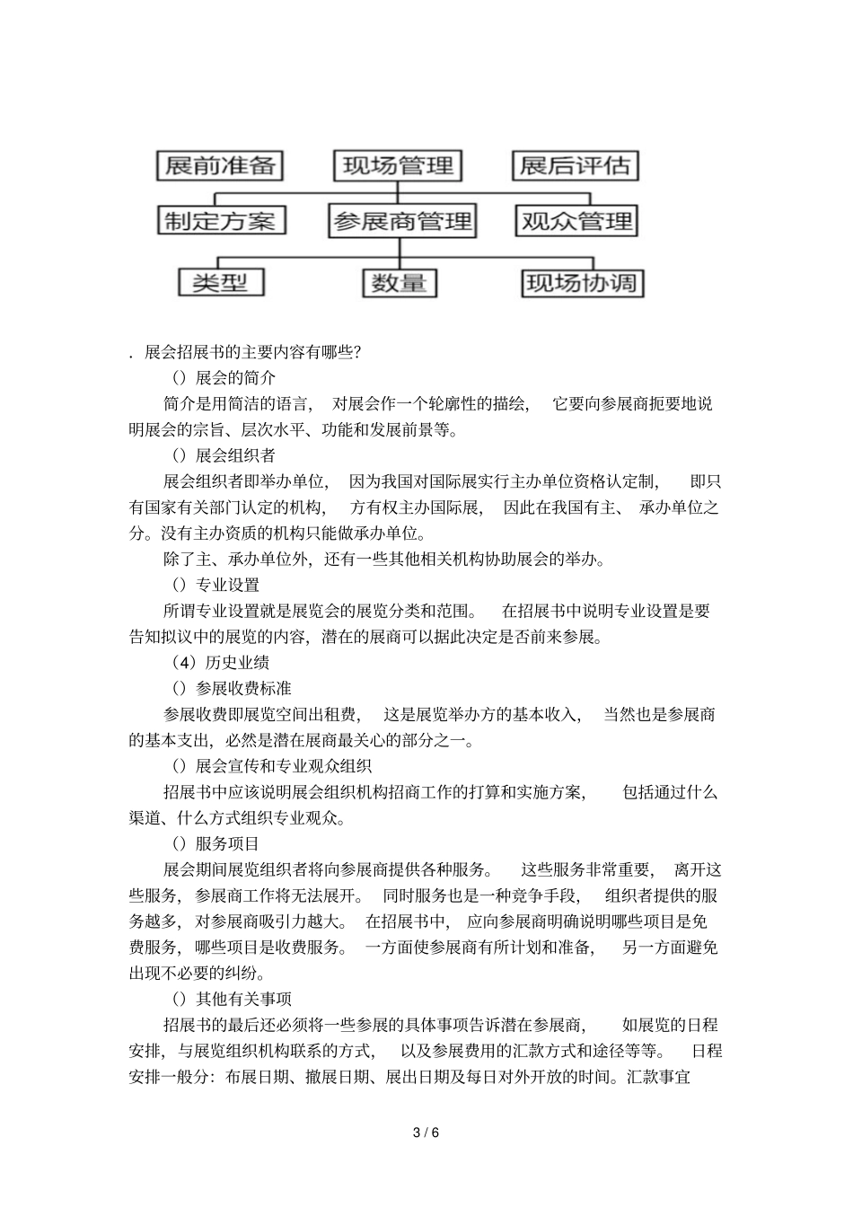
1/6会展设计实践考试课程代码:老师从以下题目中随意抽取一到两题,考生准备分钟,回到老师的相关提问.会展项目立项策划的内容包括哪些方面?会展项目的名称;会展的举办地点;会展的时间安排;会展的举办机构;会展的规模和目标;展览中要展示的商品的范围;会展的招展、招商和宣传推广计划;会展的进度计划和现场管理计划;会展的相关活动计划。.会展项目名称的三部分分别是什么?以一个展览会的名称为例来说明。通常会展的名称有三部分组成:一是基本部分,用于说明会展的性质和特征,如:博览会、论坛、展览会、交易会、洽谈会、展销会等等;二是限定部分,主要用于说明会展举办的时间、地点、规模以及内容等形式,如“年中国昆明世界园艺博览会”中“博览会”之前的部分说明了该会展的举办时间、地点、规模和内容,属于名称的限定部分;三是附属部分,是限定部分的补充,用于具体说明会展的时间、地点等细节,可以是具体举办日期、地点、组织单位的名称或者会展的缩写等。.会展项目经理的角色有哪些?①领导者项目经理对会展项目行使管理权,也对项目目标的实现承担全部责任,他(她)所要扮演的角色是任何其他人所不能替代的。项目经理是会展项目团队的最高领导人,负责沟通、协商,解决各种矛盾、冲突和纠纷,制定各项明确的目标、目标重要性的排序以及达到各项目标的先后顺序;以项目目标与目标的排序为衡量标准,对于下属的各种建议和意见做出反应;谨慎从事,以身作则,身体力行为下属树立典范;领导语言的通俗化,使组织中最基层的人都明了自己的作风和想法。②协调者一个会展项目会设计许多组织、群体和个人的利益,这些组织、群体或个人都是这一项目的相关利益主体和相关利益者。一个成功的会展项目经理必须协调好与组织内部和组织环境各相关利益者之间的关系。在项目管理当中,一个项目的主要相关利益主体通常包括下述几个方面:()展览公司。展览公司是展览项目的投资人和所有者,是展览项目的最终决策者。()会展项目客户。主要是参展商和采购商。()会展项目经理。负责管理整个项目的个人。一个项目的领导者、组织者、2/6管理者和项目管理决策的制定者,也是项目重大决策的执行者。()会展项目团队。从事项目全部或者部分工作的组织和群体。是由一组个体或者几组个体作为成员,为实现项目目标而协同工作的群体。()会展项目的其他相关利益主体。政府主管部门,行业协会,展览场馆,项目直接或间接涉及的市民,搭建商、运输、餐饮、住宿、交通、旅游服务商等等。③资源分配者“资源分配者”的角色,职责包括对诸如“谁应该得到什么,以及得到多少”进行决策。或许一位经理所能分配的最重要的资源是他的“宝贵时间”。要演好这一角色必须:()要有总所周知的分配资源的明确标准。()资源通常都按目标的先后次序分配。()合理的工作分类,适当的授权。()合理细分展览市场,划分下属的业务范围和业务区域。()合理地为项目团队的时间安排先后顺序。()对于各种事物不抱成见,应以开诚布公的态度来观察。④谈判者与其他项目的管理不同,会展项目经理始终处在一个谈判场里面,如制定公司的目标,组成一个项目团队,与参展商、采购商交流,甚至争取政府有关部门的支持等等,几乎每项工作都是一个谈判、讨价还价的过程。对整个会展项目来说,每一个展位的销售都是经过谈判而来的,都是和参展商讨价还价的结果,会展项目经理需要特别注意授权问题,既需要明确“什么样的谈判情况才需要项目经理亲自出场,什么样的情况则留给下属自行处理即可”,否则能力再强、精力再足的项目经理也分身乏术。⑤危机管理者会展行业是在一定产业基础上发展起来的,受到社会环境多方面因素而影响。制度条件和政治经济形势变化、突发性事件都有可能带来致命的打击。如年的疫情给我国展览业带来了巨大冲击,许多展览项目被迫延期或取消,许多展览公司难以为继,危机事件直接影响到展览公司的生存状况,这就要求展览项目经理在突发时间面前能保持清醒的头脑,冷静决策,转危为安。.画出展览的图(会展项目工作分解结构图)。3/6.展会招展书的主要内容有哪些?()展会的简介简...

1、当您付费下载文档后,您只拥有了使用权限,并不意味着购买了版权,文档只能用于自身使用,不得用于其他商业用途(如 [转卖]进行直接盈利或[编辑后售卖]进行间接盈利)。
2、本站所有内容均由合作方或网友上传,本站不对文档的完整性、权威性及其观点立场正确性做任何保证或承诺!文档内容仅供研究参考,付费前请自行鉴别。
3、如文档内容存在违规,或者侵犯商业秘密、侵犯著作权等,请点击“违规举报”。

碎片内容

会展设计实践考试

确认删除?
VIP
微信客服
  • 扫码咨询
会员Q群
  • 会员专属群点击这里加入QQ群
客服邮箱
回到顶部