电脑桌面
添加小米粒文库到电脑桌面
安装后可以在桌面快捷访问

保育员手册内容剖析VIP免费

保育员手册内容剖析_第1页
1/18
保育员手册内容剖析_第2页
2/18
保育员手册内容剖析_第3页
3/18
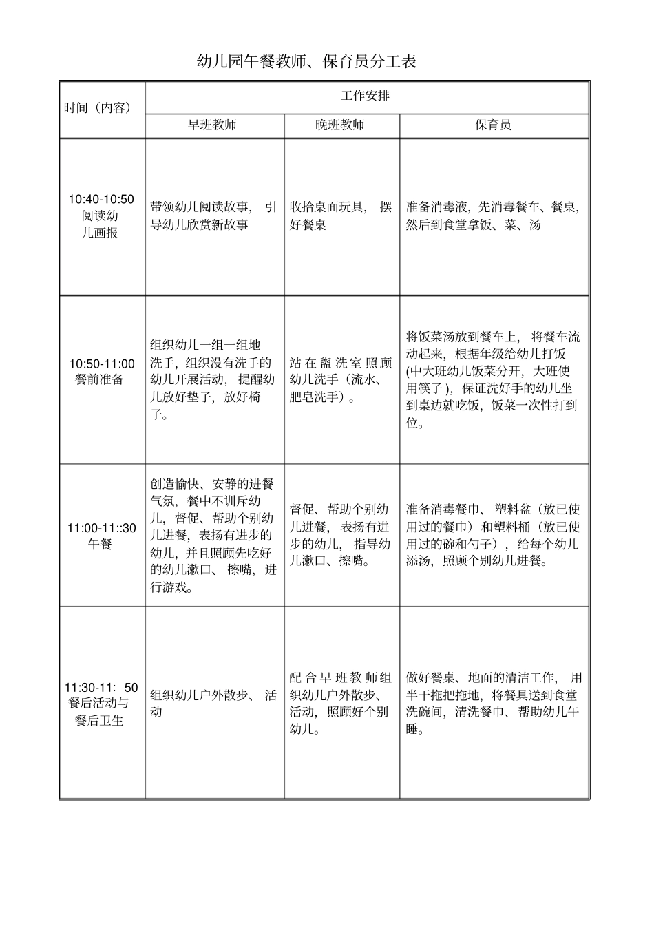
幼儿园午餐教师、保育员分工表时间(内容)工作安排早班教师晚班教师保育员10:40-10:50阅读幼儿画报带领幼儿阅读故事,引导幼儿欣赏新故事收拾桌面玩具,摆好餐桌准备消毒液,先消毒餐车、餐桌,然后到食堂拿饭、菜、汤10:50-11:00餐前准备组织幼儿一组一组地洗手,组织没有洗手的幼儿开展活动,提醒幼儿放好垫子,放好椅子。站在盥洗室照顾幼儿洗手(流水、肥皂洗手)。将饭菜汤放到餐车上,将餐车流动起来,根据年级给幼儿打饭(中大班幼儿饭菜分开,大班使用筷子),保证洗好手的幼儿坐到桌边就吃饭,饭菜一次性打到位。11:00-11::30午餐创造愉快、安静的进餐气氛,餐中不训斥幼儿,督促、帮助个别幼儿进餐,表扬有进步的幼儿,并且照顾先吃好的幼儿漱口、擦嘴,进行游戏。督促、帮助个别幼儿进餐,表扬有进步的幼儿,指导幼儿漱口、擦嘴。准备消毒餐巾、塑料盆(放已使用过的餐巾)和塑料桶(放已使用过的碗和勺子),给每个幼儿添汤,照顾个别幼儿进餐。11:30-11:50餐后活动与餐后卫生组织幼儿户外散步、活动配合早班教师组织幼儿户外散步、活动,照顾好个别幼儿。做好餐桌、地面的清洁工作,用半干拖把拖地,将餐具送到食堂洗碗间,清洗餐巾、帮助幼儿午睡。幼儿园(所)幼儿吃点心和午餐的进餐流程一、吃点心流程:整理桌、幼儿流水洗手→拿点心、牛奶→一边烫牛奶→一边消毒桌面(清——消—清)→放点心、倒牛奶→等幼儿吃完点心,喝完牛奶就清洁桌面→洗盛牛奶的茶杯。注:1.幼儿要求围坐在桌子旁边吃早点。2.幼儿喝完牛奶的空茶杯不能随便放在水池里,要放在塑料桶里,并且塑料桶不能放在地上,以防二次污染。二、午餐程序:收拾桌面玩具,准备消毒液和清水→消毒餐车→穿上护衣拿饭菜、汤,回来后将饭、菜、汤放在消毒好的餐车上→准备餐具和盛骨头的盘子→消毒桌面→盛饭菜→保证幼儿洗好手后就可以吃饭→放餐巾、塑料面盆和塑料桶→为幼儿添饭→盛汤→清理、擦干净桌面→餐后地面卫生。注:1.两个老师一个盥洗室照顾幼儿上厕所,帮助幼儿卷袖子,督促幼儿流水洗手,肥皂洗手。另一个在教师组织幼儿洗手,帮助幼儿端饭菜。2.保育员在打饭时不能背对幼儿,要面向幼儿,确保洗好手的幼儿有饭吃,中间不能有等待的现象,若一组小朋友同时有两三个一起洗好手,可同时盛饭,再盛菜。3.放空碗的大塑料桶不能放在地上。4.冬天汤拿到教室要先有保温措施,防止吃好饭汤冷掉。5.餐后卫生,桌面擦干净,地面用半干的拖把拖干净,厕所,水池冲干净并擦干,然后清洗餐巾。午点和早点相同,不另加说明。附:每天4点半后清洗茶杯、毛巾。茶杯箱,毛巾架每周消毒一次。玩具清洗,消毒每周一次。叮嘱家长床单被罩每月清洗一次,被子每两周晒一次。玻璃窗每周擦一次。营养不良儿班级饮食及生活护理要点1.每顿督促、鼓励幼儿吃完应吃的饭菜,最好能添饭。2.提醒幼儿不挑食,荤素搭配。3.进餐前不要批评幼儿,要调节幼儿情绪,使其愉快进餐。4.进餐胃口差,吃不下时,老师要帮助喂饭,但进餐时间不宜超过30分钟,以防冷饭冷菜影响幼儿的消化功能。5.开饭时,给其先盛饭,将应吃的量一次性盛在碗里。6.幼儿活动量不宜过大,调皮的幼儿要适当限制不能出汗,活动前后要注意增减衣服,补充水分,宜户外活动,接受阳光、空气。7.午睡时要保证其时间、质量。8.注重护理,预防“上感”、“腹泻”等“消耗性疾病”,以保证幼儿健康成长。肥胖儿班级饮食及生活护理要点1.先给其他幼儿成饭菜,肥胖儿先喝半碗汤或半碗白开水再吃饭,饭量略比其他幼儿少一些(约少1/3),荤菜同其他幼儿一样多,蔬菜比其他幼儿多一些(约1/3)。2.提醒幼儿不挑食,一口菜一口饭,荤素搭配。3.教育幼儿不要狼吞虎咽,要细嚼慢咽,安静地进餐。4.盛饭时不要一次性把饭盛在碗里,做到中途添饭,给肥胖儿心里上造成我已添过饭的感觉。5.起床后肥胖儿来回爬楼梯两次(从一楼到二楼),再吃午点。6.午餐后可让肥胖儿先户外活动10分钟,再拖后10分钟睡午觉。即先让其他幼儿睡午觉,肥胖儿可帮老师管理同伴入睡,等别人都入睡了,他们再睡。全园消毒设施、消毒液(剂)分布及使用范围品名类别数量分布使用范围消毒柜60升双门(...

1、当您付费下载文档后,您只拥有了使用权限,并不意味着购买了版权,文档只能用于自身使用,不得用于其他商业用途(如 [转卖]进行直接盈利或[编辑后售卖]进行间接盈利)。
2、本站所有内容均由合作方或网友上传,本站不对文档的完整性、权威性及其观点立场正确性做任何保证或承诺!文档内容仅供研究参考,付费前请自行鉴别。
3、如文档内容存在违规,或者侵犯商业秘密、侵犯著作权等,请点击“违规举报”。

碎片内容

保育员手册内容剖析

确认删除?
VIP
微信客服
  • 扫码咨询
会员Q群
  • 会员专属群点击这里加入QQ群
客服邮箱
回到顶部