电脑桌面
添加小米粒文库到电脑桌面
安装后可以在桌面快捷访问

共箱母线安装作业指导书VIP免费

共箱母线安装作业指导书_第1页
1/9
共箱母线安装作业指导书_第2页
2/9
共箱母线安装作业指导书_第3页
3/9
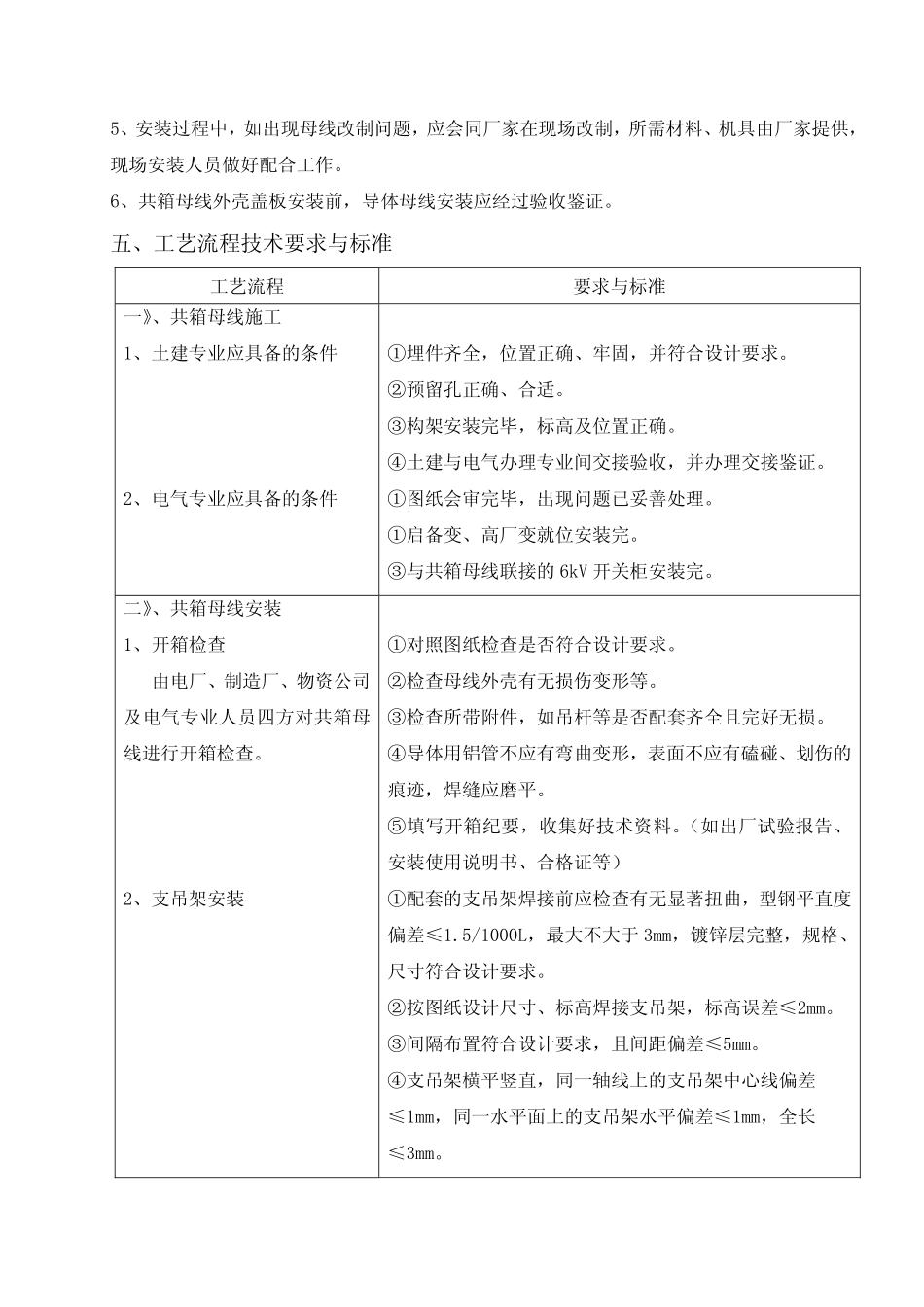
A版次日期审核改版原因批准新厂一期工程2×600MW机组编号09SEPCO作业指导书共箱绝缘母线安装编写:/日期单位:山东电力建设第二工程公司电气工程处一、工程概况本工程启动/备用变压器和厂用高压变压器与6kV进线开关柜采用共箱绝缘母线连接,其中#1机为731.5米,#2机190.3米。6kV共箱绝缘母线由北京电力设备总厂生产,型号为Ue=6.3kV,Ie=2500A,母线支持槽钢为热镀锌#10槽钢,母线吊装结构及穿墙隔板由厂家成套供应。母线厂根据分段情况设计有母线伸缩节,母线导体间和罩壳间连接采用焊接方式,安装后母线外壳可靠接地,母线和变压器的连接采用软编织铜线,母线与开关柜的连接采用矩形铜母线。二、编制依据1、山东电力咨询院设计图纸第四卷第二册,《共箱绝缘母线安装》;2、《电气装置安装工程母线装置施工及验收规范》GBJ149-90;3、《火电施工质量检验及评定标准》第五篇电气装置,第九篇焊接工程DL5007-92;4、《电气装置安装工程电气设备交接试验标准》GB50150-91;5、厂家出厂技术资料;6、《电力建设安全施工管理规定》;7、《电力建设安全工作规程》(火力发电厂部分)DL5009.1-92三、主要工器具、机具、量具1、工具:逆变电焊机(两台);氩弧焊焊接设备一套,气割设备一套、板手若干,磨光机一台,倒链1吨2个,吊装用索具一套。2、机具:25吨汽车吊一台。3、量具:钢卷尺(30m)一把,钢卷尺(3.5m)2个,水平尺2把。四、施工方案1、铁件制作:用无齿锯下料,除去切口卷边毛刺,根据现场实际尺寸下料,误差≤±5mm,弯曲变形的要平整、矫正;2、母线运输到位:根据土建进度协调共箱母线到货,使共箱母线到货后直接运至A排外共箱母线架构附近,现场开箱检查后就位安装,共箱母线要注意保管好。3、共箱母线施工根据厂家总装配图逐段安装,分两组,一组户内从6kV开关柜一端按顺序号进行组装,另一组户外从变压器一端开始安装。4、共箱母线导体管形母线焊接采用氩弧焊焊接方式,应准备好相应的焊接工具。5、安装过程中,如出现母线改制问题,应会同厂家在现场改制,所需材料、机具由厂家提供,现场安装人员做好配合工作。6、共箱母线外壳盖板安装前,导体母线安装应经过验收鉴证。五、工艺流程技术要求与标准工艺流程要求与标准一》、共箱母线施工1、土建专业应具备的条件2、电气专业应具备的条件①埋件齐全,位置正确、牢固,并符合设计要求。②预留孔正确、合适。③构架安装完毕,标高及位置正确。④土建与电气办理专业间交接验收,并办理交接鉴证。①图纸会审完毕,出现问题已妥善处理。①启备变、高厂变就位安装完。③与共箱母线联接的6kV开关柜安装完。二》、共箱母线安装1、开箱检查由电厂、制造厂、物资公司及电气专业人员四方对共箱母线进行开箱检查。2、支吊架安装①对照图纸检查是否符合设计要求。②检查母线外壳有无损伤变形等。③检查所带附件,如吊杆等是否配套齐全且完好无损。④导体用铝管不应有弯曲变形,表面不应有磕碰、划伤的痕迹,焊缝应磨平。⑤填写开箱纪要,收集好技术资料。(如出厂试验报告、安装使用说明书、合格证等)①配套的支吊架焊接前应检查有无显著扭曲,型钢平直度偏差≤1.5/1000L,最大不大于3mm,镀锌层完整,规格、尺寸符合设计要求。②按图纸设计尺寸、标高焊接支吊架,标高误差≤2mm。③间隔布置符合设计要求,且间距偏差≤5mm。④支吊架横平竖直,同一轴线上的支吊架中心线偏差≤1mm,同一水平面上的支吊架水平偏差≤1mm,全长≤3mm。3、支吊架接地4、共箱母线安装1)、共箱母线就位2)、共箱母线焊接1》、导体焊接用倒链把两块抱瓦先固定于母线导体或外壳上,再用#8铁丝扎紧,拆除倒链,抱瓦与母线搭接处焊接完毕后方可拆除铁丝。⑤各焊口饱满无滴流,无夹渣,焊渣清理干净。⑥先焊好下层共箱母线支持槽钢,吊完下层共箱母线后再焊上层母线支持槽钢。⑦焊口药皮清理干净冷却后要先刷防锈漆,防锈漆干透后再刷面漆,刷漆要无滴流、花脸、漏刷现象。室内支吊架均用-50×6扁钢连接起来,并至少有两处与主接地网可靠连接,室外共箱母线支持钢梁要有两处与主接地网可靠连接。按厂家出厂总装配图安装共箱母线,室外部分先吊装1A1段,在1A...

1、当您付费下载文档后,您只拥有了使用权限,并不意味着购买了版权,文档只能用于自身使用,不得用于其他商业用途(如 [转卖]进行直接盈利或[编辑后售卖]进行间接盈利)。
2、本站所有内容均由合作方或网友上传,本站不对文档的完整性、权威性及其观点立场正确性做任何保证或承诺!文档内容仅供研究参考,付费前请自行鉴别。
3、如文档内容存在违规,或者侵犯商业秘密、侵犯著作权等,请点击“违规举报”。

碎片内容

共箱母线安装作业指导书

您可能关注的文档

书海行舟+ 关注
实名认证
内容提供者

热爱教学事业,对互联网知识分享很感兴趣

确认删除?
VIP
微信客服
  • 扫码咨询
会员Q群
  • 会员专属群点击这里加入QQ群
客服邮箱
回到顶部