电脑桌面
添加小米粒文库到电脑桌面
安装后可以在桌面快捷访问

现代交换原理答案VIP免费

现代交换原理答案_第1页
1/14
现代交换原理答案_第2页
2/14
现代交换原理答案_第3页
3/14
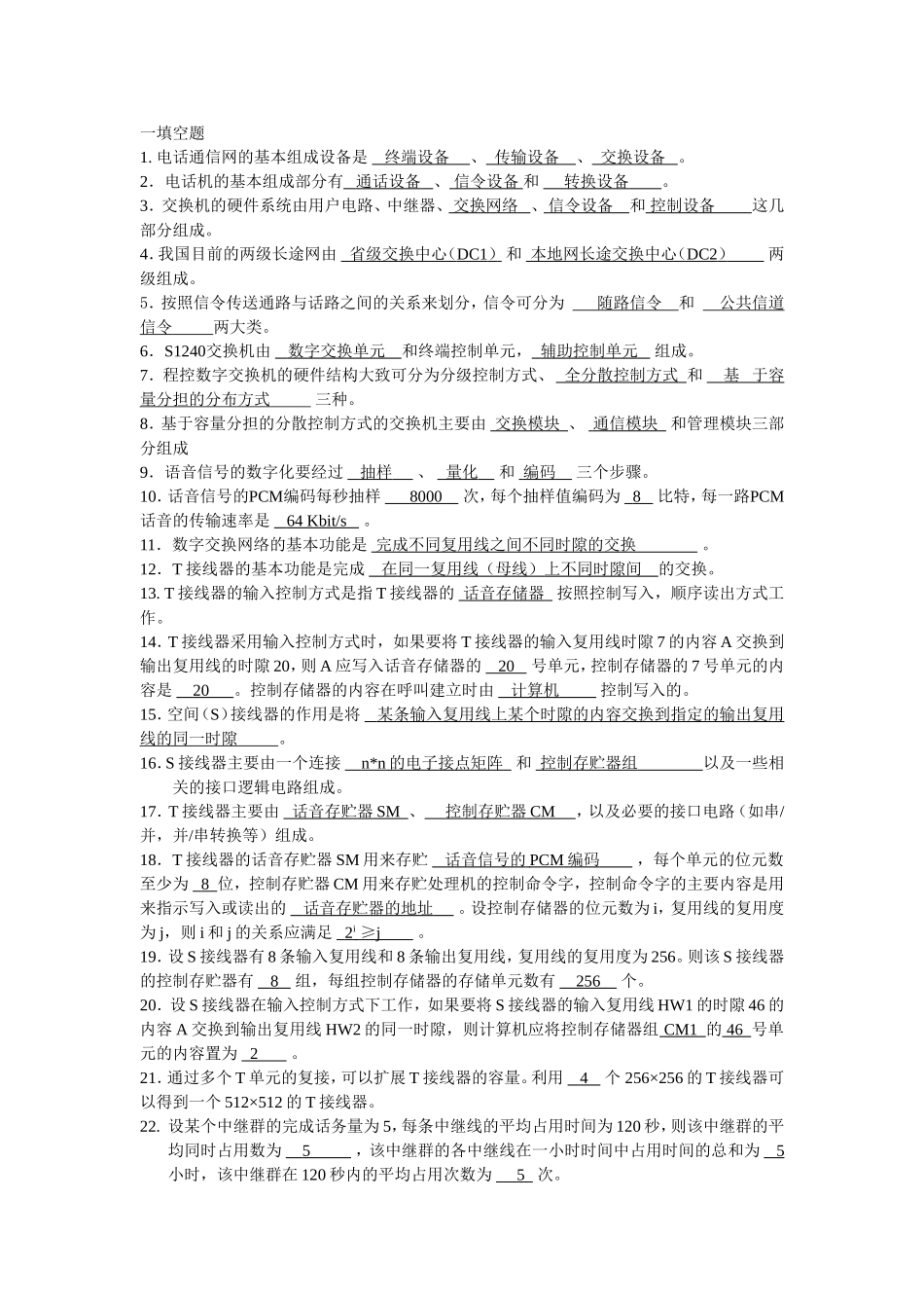
一填空题1.电话通信网的基本组成设备是终端设备、传输设备、交换设备。2.电话机的基本组成部分有通话设备、信令设备和转换设备。3.交换机的硬件系统由用户电路、中继器、交换网络、信令设备和控制设备这几部分组成。4.我国目前的两级长途网由省级交换中心(DC1)和本地网长途交换中心(DC2)两级组成。5.按照信令传送通路与话路之间的关系来划分,信令可分为随路信令和公共信道信令两大类。6.S1240交换机由数字交换单元和终端控制单元,辅助控制单元组成。7.程控数字交换机的硬件结构大致可分为分级控制方式、全分散控制方式和基于容量分担的分布方式三种。8.基于容量分担的分散控制方式的交换机主要由交换模块、通信模块和管理模块三部分组成9.语音信号的数字化要经过抽样、量化和编码三个步骤。10.话音信号的PCM编码每秒抽样8000次,每个抽样值编码为8比特,每一路PCM话音的传输速率是64Kbit/s。11.数字交换网络的基本功能是完成不同复用线之间不同时隙的交换。12.T接线器的基本功能是完成在同一复用线(母线)上不同时隙间的交换。13.T接线器的输入控制方式是指T接线器的话音存储器按照控制写入,顺序读出方式工作。14.T接线器采用输入控制方式时,如果要将T接线器的输入复用线时隙7的内容A交换到输出复用线的时隙20,则A应写入话音存储器的20号单元,控制存储器的7号单元的内容是20。控制存储器的内容在呼叫建立时由计算机控制写入的。15.空间(S)接线器的作用是将某条输入复用线上某个时隙的内容交换到指定的输出复用线的同一时隙。16.S接线器主要由一个连接n*n的电子接点矩阵和控制存贮器组以及一些相关的接口逻辑电路组成。17.T接线器主要由话音存贮器SM、控制存贮器CM,以及必要的接口电路(如串/并,并/串转换等)组成。18.T接线器的话音存贮器SM用来存贮话音信号的PCM编码,每个单元的位元数至少为8位,控制存贮器CM用来存贮处理机的控制命令字,控制命令字的主要内容是用来指示写入或读出的话音存贮器的地址。设控制存储器的位元数为i,复用线的复用度为j,则i和j的关系应满足2i≥j。19.设S接线器有8条输入复用线和8条输出复用线,复用线的复用度为256。则该S接线器的控制存贮器有8组,每组控制存储器的存储单元数有256个。20.设S接线器在输入控制方式下工作,如果要将S接线器的输入复用线HW1的时隙46的内容A交换到输出复用线HW2的同一时隙,则计算机应将控制存储器组CM1的46号单元的内容置为2。21.通过多个T单元的复接,可以扩展T接线器的容量。利用4个256×256的T接线器可以得到一个512×512的T接线器。22.设某个中继群的完成话务量为5,每条中继线的平均占用时间为120秒,则该中继群的平均同时占用数为5,该中继群的各中继线在一小时时间中占用时间的总和为5小时,该中继群在120秒内的平均占用次数为5次。23.Um接口中的公共控制信道包括寻呼信道、随机接入信道、允许接入信道三种。PCH用于寻呼移动台,随机接入信道是点对点上行信道,用于移动台向系统申请专用控制信道,允许接入信道(AGCH)是点对点下行信道,用于向移动台发送系统分配给该移动台的专用信道号并通知移动台允许接入。24.分组交换有虚电路(面向连接)和数据报(无连接)这两种方式。25.在ATM中信元是信息传输、复用和交换的基本单位。每个信元的长度是53个字节,其中信头(Header)的长度是5个字节,信息域的长度是48。信头中包含传送这个信元所需的的控制信息。信息段中包含用户需传送的信息内容。26.在MPLS中,转发等价类FEC是一系列具有某些共性的数据流的集合,这些数据在转发过程中被以相同的方式进行处理。27.MPLS网络由标签交换路由器(LSR)和标签边缘路由器(LER)组成。28.№7信令网中的主要组成设备包括__SP____、___STP____和____信令链路_____。29.No.7信令系统的第二功能级中,规定了三种类型的信令单元:____消息信令链路_______、___链路状态信令单元______和__填充信令单元________。30.No.7信令网管理功能可分为___信令业务管理___________、____信令路由管理______、__信令链路管理____________三部分子功能。31.No.7信令系统中,消息信号单元的___S...

1、当您付费下载文档后,您只拥有了使用权限,并不意味着购买了版权,文档只能用于自身使用,不得用于其他商业用途(如 [转卖]进行直接盈利或[编辑后售卖]进行间接盈利)。
2、本站所有内容均由合作方或网友上传,本站不对文档的完整性、权威性及其观点立场正确性做任何保证或承诺!文档内容仅供研究参考,付费前请自行鉴别。
3、如文档内容存在违规,或者侵犯商业秘密、侵犯著作权等,请点击“违规举报”。

碎片内容

现代交换原理答案

您可能关注的文档

确认删除?
VIP
微信客服
  • 扫码咨询
会员Q群
  • 会员专属群点击这里加入QQ群
客服邮箱
回到顶部