电脑桌面
添加小米粒文库到电脑桌面
安装后可以在桌面快捷访问

医院薪酬管理体系VIP免费

医院薪酬管理体系_第1页
1/10
医院薪酬管理体系_第2页
2/10
医院薪酬管理体系_第3页
3/10
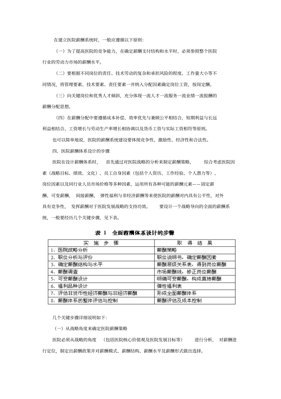
医院薪酬管理体系设计一、医院薪酬体系设计的思路二、一般薪酬的内容构成薪酬=经济薪酬+非经济薪酬=(直接薪酬+间接薪酬+非货币性经济薪酬)+非经济薪酬=[(固定薪酬+可变薪酬)+(法定福利+弹性福利)+非货币性经济薪酬]+非经济薪酬(一)经济薪酬经济薪酬包括工资、奖金、福利、津贴、期权以及各种间接货币形式支付的福利等。经济薪酬可进一步划分为:直接薪酬、间接薪酬和非货币性薪酬。1、直接薪酬通常是指直接以现金形式支付的薪酬,包括基本工资、加班及假日补贴、绩效奖金、长期激励(如利润分红、公司股票购买权或股票期权)等。直接薪酬可进一步分为固定薪酬、可变薪酬。一般薪酬的内容介绍:构成、概念医院薪酬体系设计步骤及说明目前医院常用的几种薪酬模式说明点值法确定固定薪酬的薪酬体系设计现代医院薪酬体系设计的原则分层分类考核确定可变薪酬的设计方案(1)固定薪酬指员工因完成工作而得到周期性发放的经济性报酬,其数额相对固定。医院可根据组织中的各职位确定相对价值,结合同行业的市场水平并根据员工的技术水平、所付出的努力程度、工作的复杂程度、完成工作所承担的责任和工作环境等因素来确定固定工资的金额。如基本薪酬、岗位工资、任职标准工资、技能工资、技术等级薪酬、责任薪酬、年功工资(主要是随工龄每年递增的工资)等等,都可归入固定薪酬的范畴。(2)可变薪酬是指员工因达到某一既定的工作目标而得到的奖励,其实质就是将薪酬与绩效紧密结合,这要求医院必须具备完善的、相应的绩效考核体系。可变薪酬可分为短期可变薪酬和长期可变薪酬,如月/年度绩效薪酬、业绩薪酬、奖金、奖励、补助薪酬、特殊薪酬、效益分成、股权或期权等等。2、间接薪酬指医院为员工提供的福利与津贴,多以实物或服务的形式支付,如养老金、医疗保险、带薪休假、各种服务、额外津贴(如住房津贴、交通津贴)等。间接薪酬可分为法定福利和弹性福利。(1)法定福利法定福利是指法律法规规定的医院必须为员工提供的具体配套福利,用以保障或改善员工的安全和健康、维持家庭收入和帮助家庭度过难关。(2)弹性福利医院可根据自身的实际情况额外提供一套非法定福利方案,作为对国家社会福利保障项目的必要补充,称之为弹性福利。如:保障计划(包括补充退休金计划、健康保障计划等),非工作时间报酬(指为员工提供带薪假期)以及医院为员工及其家庭提供的补助(包括培训费报销、支付交通费用或提供班车、住房福利、饮食福利和弹性工作制等)。3、非货币性薪酬通常是员工所渴望的“东西”的集合,如:良好的工作氛围、舒适的工作环境、引人注目的头衔、良好的人际关系、上级的赞美和肯定等。医院塑造良好的工作氛围、工作关系及体现医院的认可和尊重等的常用形式有:举办娱乐活动增进感情、旅游奖励、各种荣誉奖等。(二)非经济薪酬非经济薪酬是指员工从自身工作中得到的报酬(或称心理收入)。员工由于努力工作而受到表扬、晋升与重视,从而产生了工作荣誉感、成就感、责任感、胜任感、富有价值的贡献和社会影响力等,并获得了社会的尊重与职业发展机会。企业可以通过工作设计、宽带薪酬制度及组织扁平化等来让员工从工作本身得到最大的满足。三、现代医院薪酬体系设计的原则在建立医院薪酬系统时,一般应遵循以下原则:(一)为了提高医院的竞争能力,在确定薪酬支付结构和水平时,必须参照整个医院行业的劳动力市场的薪酬水平。(二)要根据不同岗位的责任、技术劳动的复杂和承担风险的程度、工作量大小等不同情况,将管理要素、技术要素、责任要素一并纳入分配因素确定岗位工资,按岗定酬。(三)向关键岗位和优秀人才倾斜,充分体现一流人才一流服务一流业绩一流报酬的薪酬分配思想。(四)在薪酬分配中要遵循成本补偿、效率优先与兼顾公平相结合,短期利益与长远利益相结合、工资增长与劳动生产率增长相协调以及货币工资与实际工资相符等原则。也可以简单地说,医院的薪酬系统建设要体现竞争性、激励性、经济性和合法性。四、医院薪酬体系设计的步骤医院在设计薪酬体系时,首先通过对医院战略的分析来制定薪酬策略,综合考虑医院因素(战略目标、绩效、文化)、员...

1、当您付费下载文档后,您只拥有了使用权限,并不意味着购买了版权,文档只能用于自身使用,不得用于其他商业用途(如 [转卖]进行直接盈利或[编辑后售卖]进行间接盈利)。
2、本站所有内容均由合作方或网友上传,本站不对文档的完整性、权威性及其观点立场正确性做任何保证或承诺!文档内容仅供研究参考,付费前请自行鉴别。
3、如文档内容存在违规,或者侵犯商业秘密、侵犯著作权等,请点击“违规举报”。

碎片内容

医院薪酬管理体系

您可能关注的文档

确认删除?
VIP
微信客服
  • 扫码咨询
会员Q群
  • 会员专属群点击这里加入QQ群
客服邮箱
回到顶部