电脑桌面
添加小米粒文库到电脑桌面
安装后可以在桌面快捷访问

压力容器特种设备管理制度VIP免费

压力容器特种设备管理制度_第1页
1/25
压力容器特种设备管理制度_第2页
2/25
压力容器特种设备管理制度_第3页
3/25
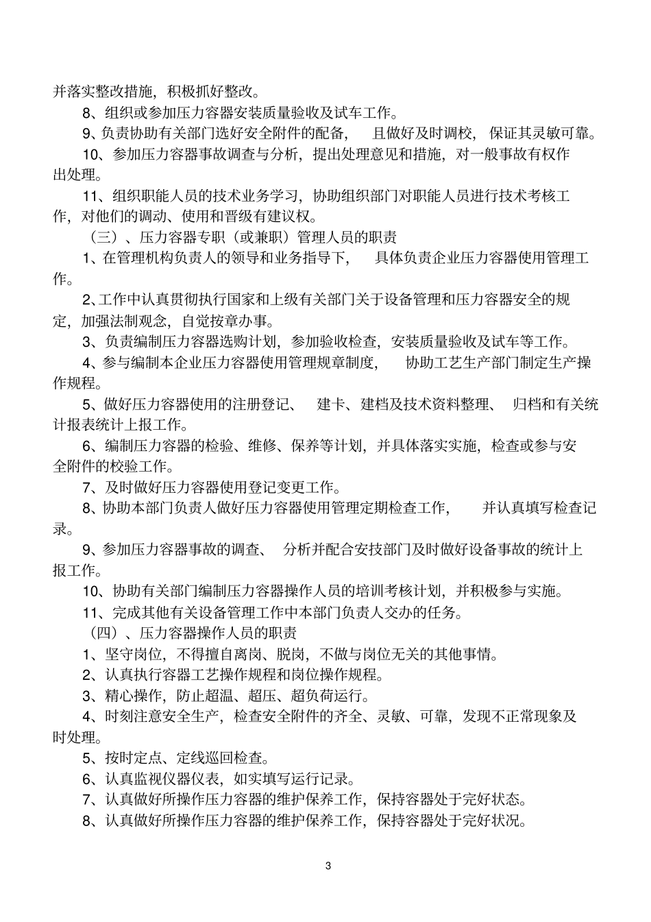
1目录一、相关人员的职责-------------------------------------------------2二、安全操作规程---------------------------------------------------4三、日常检查制度---------------------------------------------------8四、维修保养制度---------------------------------------------------8五、定期报检制度--------------------------------------------------10六、作业人员与相关运营服务人员的培训考核制度----------------------10七、意外事件或者事故的应急救援预案与应急救援演习制度--------------12八、安全技术档案管理制度------------------------------------------242一、企业压力容器安全管理各级主要责任人员的职责(一)、企业主管设备负责人(或主要技术负责人)的职责1、认真学习国家有关的方针政策,以指导自己的工作,组织贯彻执行国家或上级主管部门关于设备管理方面的条例和有关压力容器使用管理的规程、规章或规定及有关指示和要求。2、全面负责本企业压力容器使用管理工作,建立起本企业压力容器使用管理的激励机制和自我约束机制,实行任期目标责任制。3、组织建立适合本企业特点的压力容器使用管理体系,明确或指定管理机构,落实管理人员,并督促抓好各类人员的培训工作。4、组织制定并审批本企业关于压力容器使用管理方面的规章制度及有关规定,并经常督促检查其执行情况。5、审批本企业压力容器选购及定期检验计划、修理、改造方案,淘汰更新计划和压力容器转让事项,并督促检查其执行、完成情况。6、经常深入使用现场,查看压力容器使用工况,了解、掌握本企业压力容器技术状况,解决使用管理工作中存在的问题,不断提高本企业的管理水平。7、协调企业内部各生产与使用管理部门之间的关系,定期或不定期检查有关职能部门的工作质量,及时解决存在问题。8、组织压力容器事故调查分析,找出原因,制定防范措施,检查落实处理意见。9、审批压力容器使用登记表格和有关压力容器使用管理方面的上报统计报表。10、负责组织领导在用压力容器使用管理方面的检查评比,及时总结、推广先进经验,表扬先进,批评落后,做到奖罚分明。(二)、压力容器管理机构负责人的职责1、在企业主管设备负责人的领导下,具体组织贯彻执行上级有关压力容器使用管理方面的规定。2、负责本企业压力容器使用管理工作,组织或会同有关部门编制本企业压力容器使用管理规章制度。3、审核本企业有关压力容器的统计报表。4、组织做好压力容器使用管理基础工作,检查压力容器档案资料的收集、整理和归档工作情况,督促有关人员及时做好压力容器选购、验收、安装调试等工作。5、主动协助教育、劳资部门抓好操作人员的教育、培训和考核工作,不断提高操作人员技术素质。6、根据本企业容器使用状况,审定所编制的压力容器定期检验维护保养计划,并负责组织实施,督促使用车间做好检验前的有关准备工作。7、定期或不定期组织检查本企业压力容器使用管理情况,对一切违反规章制度的行为,应予制止和提出批评处理意见,对检查中存在的问题及时提出整改意见,3并落实整改措施,积极抓好整改。8、组织或参加压力容器安装质量验收及试车工作。9、负责协助有关部门选好安全附件的配备,且做好及时调校,保证其灵敏可靠。10、参加压力容器事故调查与分析,提出处理意见和措施,对一般事故有权作出处理。11、组织职能人员的技术业务学习,协助组织部门对职能人员进行技术考核工作,对他们的调动、使用和晋级有建议权。(三)、压力容器专职(或兼职)管理人员的职责1、在管理机构负责人的领导和业务指导下,具体负责企业压力容器使用管理工作。2、工作中认真贯彻执行国家和上级有关部门关于设备管理和压力容器安全的规定,加强法制观念,自觉按章办事。3、负责编制压力容器选购计划,参加验收检查,安装质量验收及试车等工作。4、参与编制本企业压力容器使用管理规章制度,协助工艺生产部门制定生产操作规程。5、做好压力容器使用的注册登记、建卡、建档及技术资料整理、归档和有关统计报表统计上报工作。6、编制压力容器的检验、维修、保养等计划,并具体落实实施,检查或参与安全附件...

1、当您付费下载文档后,您只拥有了使用权限,并不意味着购买了版权,文档只能用于自身使用,不得用于其他商业用途(如 [转卖]进行直接盈利或[编辑后售卖]进行间接盈利)。
2、本站所有内容均由合作方或网友上传,本站不对文档的完整性、权威性及其观点立场正确性做任何保证或承诺!文档内容仅供研究参考,付费前请自行鉴别。
3、如文档内容存在违规,或者侵犯商业秘密、侵犯著作权等,请点击“违规举报”。

碎片内容

压力容器特种设备管理制度

您可能关注的文档

确认删除?
VIP
微信客服
  • 扫码咨询
会员Q群
  • 会员专属群点击这里加入QQ群
客服邮箱
回到顶部