电脑桌面
添加小米粒文库到电脑桌面
安装后可以在桌面快捷访问

高中物理 第3章 4 牛顿第三定律教案 教科版必修1-教科版高一必修1物理教案VIP免费

高中物理 第3章 4 牛顿第三定律教案 教科版必修1-教科版高一必修1物理教案_第1页
1/8
高中物理 第3章 4 牛顿第三定律教案 教科版必修1-教科版高一必修1物理教案_第2页
2/8
高中物理 第3章 4 牛顿第三定律教案 教科版必修1-教科版高一必修1物理教案_第3页
3/8
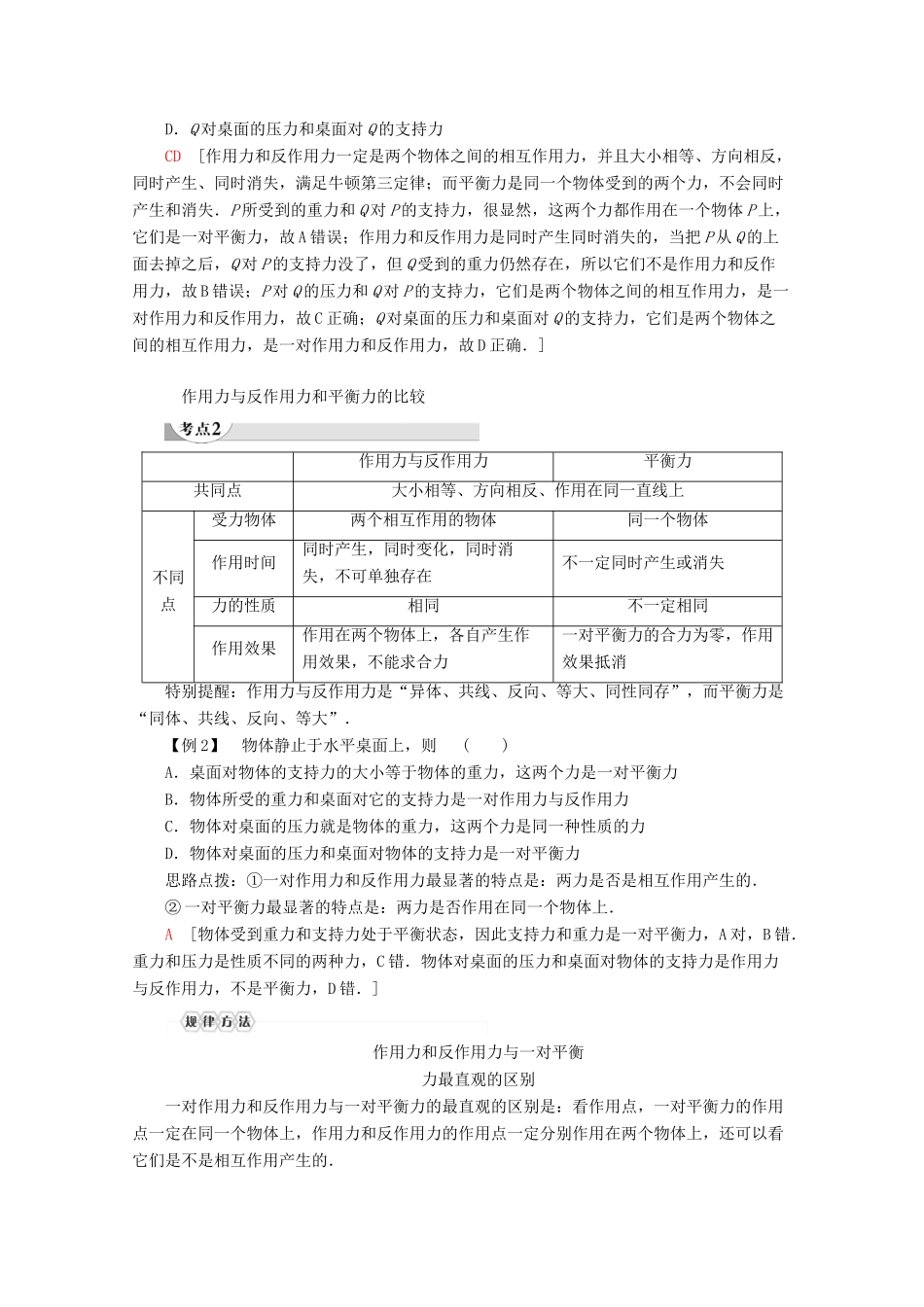
4.牛顿第三定律学习目标知识脉络(教师用书独具)1.知道力的作用是相互的,知道作用力和反作用力的概念.(重点)2.理解牛顿第三定律的含义,并能用它解释生活中的现象.(重点)3.知道作用力、反作用力与平衡力的区别.(难点)4.知道反冲现象,理解反冲现象产生原因.一、作用力与反作用力1.力的相互性力是物体对物体的作用,一个力一定同时存在着受力物体和施力物体.2.作用力和反作用力:两个物体间相互作用的一对力,其中的任一个叫作用力,另一个就叫反作用力.二、牛顿第三定律1.内容:两个物体之间的作用力(F)和反作用力(F′)总是大小相等、方向相反,且作用在同一条直线上.2.公式:F=-F′,其中F、F′分别表示作用力与反作用力,“负号”表示作用力与反作用力的方向相反.3.理解:作用力和反作用力分别作用在两个不同的物体上,它们总是性质相同的两个力,且同时存在,同时变化,同时消失.三、反冲现象1.定义:当物体中的一部分向某方向抛出时,其余部分就会同时向相反方向运动的现象.2.实例:火箭升空,枪发射子弹,乌贼的游动等.1.思考判断(1)只有物体相互接触时,物体间才存在作用力和反作用力.(×)(2)作用力和反作用力的合力为零.(×)(3)只要大小相等、方向相反的同一条直线上的两个力就是一对作用力和反作用力.(×)(4)作用力是弹力,反作用力可能是摩擦力.(×)(5)牛顿第三定律是个普遍定律,它的成立不受条件限制.(√)2.下列关于作用力与反作用力的说法中正确的是()A.先有作用力,然后才有反作用力B.作用力和反作用力的大小相等、方向相反,合力为零C.物体间的作用力和反作用力一定同时产生、同时消失D.只有两物体接触时,才会产生作用力和反作用力C[作用力和反作用力是同时产生、同时消失的,所以A错误,C正确.由于作用力和反作用力分别作用于两个不同的物体,因此这两个力不能互相抵消,也不能进行合成运算,所以B错误.只要两个物体间能发生力的作用,就存在相互作用力,而两个不接触的物体间也可以产生力的作用,如两块磁铁发生相互作用时就不需要接触,所以D错误.]作用力与反作用力作用力和反作用力的3个特征和4种性质1.3个特征(1)等大:即大小总是相等的.(2)反向:即方向总是相反的.(3)共线:即二者总是在同一直线上.2.4种性质(1)异体性:即作用力和反作用力是分别作用在彼此相互作用的两个物体上.(2)相互性:即作用力和反作用力总是相互的、成对出现的.(3)同时性:即作用力和反作用力同时产生,同时变化,同时消失.(4)同性性:即二者性质总是相同的.【例1】人走路时,人和地球间的作用力和反作用力的对数有()A.1对B.2对C.3对D.4对思路点拨:地球对人有几个作用力,人和地球间就存在几对作用力和反作用力.C[人走路时,受到重力、摩擦力和支持力.人对地球的万有引力和地球对人的万有引力是一对作用力和反作用力;人对地面的摩擦力和地面对人的摩擦力是一对作用力和反作用力;人对地面的压力和地面对人的支持力是一对作用力和反作用力,共有3对力,故C正确.]判断作用力和反作用力的方法(1)看作用点:作用力和反作用力应作用在两个物体上.(2)看产生的原因:作用力和反作用力是由于相互作用而产生的.(3)看力的性质:作用力与反作用力一定是同一性质的力.1.(多选)如图所示,P、Q叠放在一起,静止在水平桌面上,在下列各对力中,属于作用力和反作用力的有()A.P所受的重力和Q对P的支持力B.Q所受的重力和Q对P的支持力C.P对Q的压力和Q对P的支持力D.Q对桌面的压力和桌面对Q的支持力CD[作用力和反作用力一定是两个物体之间的相互作用力,并且大小相等、方向相反,同时产生、同时消失,满足牛顿第三定律;而平衡力是同一个物体受到的两个力,不会同时产生和消失.P所受到的重力和Q对P的支持力,很显然,这两个力都作用在一个物体P上,它们是一对平衡力,故A错误;作用力和反作用力是同时产生同时消失的,当把P从Q的上面去掉之后,Q对P的支持力没了,但Q受到的重力仍然存在,所以它们不是作用力和反作用力,故B错误;P对Q的压力和Q对P的支持力,它们是两个物体之间的相互作用力,是一对作用力和反作用力,故C正确;Q对桌面的压力...

1、当您付费下载文档后,您只拥有了使用权限,并不意味着购买了版权,文档只能用于自身使用,不得用于其他商业用途(如 [转卖]进行直接盈利或[编辑后售卖]进行间接盈利)。
2、本站所有内容均由合作方或网友上传,本站不对文档的完整性、权威性及其观点立场正确性做任何保证或承诺!文档内容仅供研究参考,付费前请自行鉴别。
3、如文档内容存在违规,或者侵犯商业秘密、侵犯著作权等,请点击“违规举报”。

碎片内容

高中物理 第3章 4 牛顿第三定律教案 教科版必修1-教科版高一必修1物理教案

确认删除?
VIP
微信客服
  • 扫码咨询
会员Q群
  • 会员专属群点击这里加入QQ群
客服邮箱
回到顶部