电脑桌面
添加小米粒文库到电脑桌面
安装后可以在桌面快捷访问

高中化学 专题2 从海水中获得的化学物质 第一单元 氯、溴、碘及其化合物 第2课时 氯气的性质学案(含解析)苏教版必修1-苏教版高中必修1化学学案VIP免费

高中化学 专题2 从海水中获得的化学物质 第一单元 氯、溴、碘及其化合物 第2课时 氯气的性质学案(含解析)苏教版必修1-苏教版高中必修1化学学案_第1页
1/7
高中化学 专题2 从海水中获得的化学物质 第一单元 氯、溴、碘及其化合物 第2课时 氯气的性质学案(含解析)苏教版必修1-苏教版高中必修1化学学案_第2页
2/7
高中化学 专题2 从海水中获得的化学物质 第一单元 氯、溴、碘及其化合物 第2课时 氯气的性质学案(含解析)苏教版必修1-苏教版高中必修1化学学案_第3页
3/7
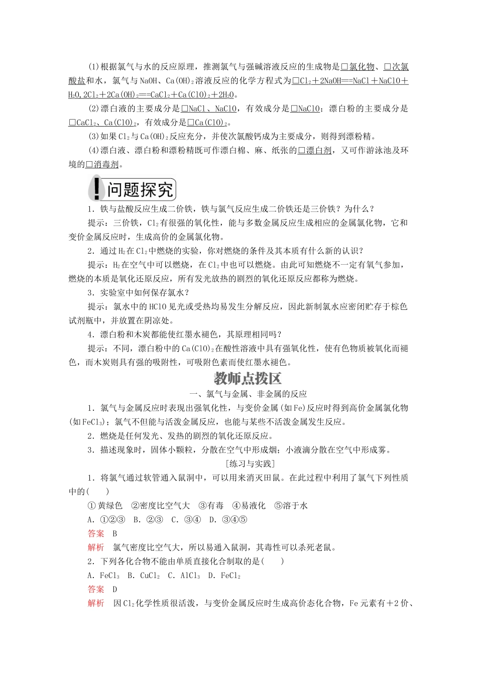
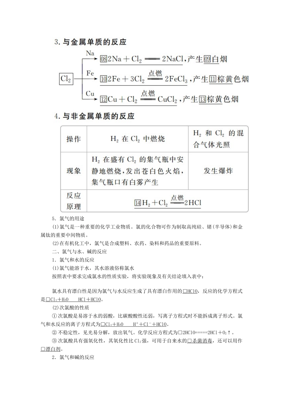
第2课时氯气的性质[学习目标]1.了解氯气的性质,认识氯气是很活泼的非金属单质。2.了解氯水的成分及性质。3.了解氯气与碱溶液的反应及应用。一、氯气与金属、非金属的反应1.氯的原子结构和氯元素的存在(1)原子结构原子结构示意图为,氯原子容易□得到1个电子而形成Cl-,表现出典型的□非金属性。(2)氯元素的存在氯在自然界中以□化合态存在,主要以□NaCl的形式存在。2.氯气的物理性质5.氯气的用途(1)氯气是一种重要的化学工业物质。氯的化合物可作为制取高纯硅、锗(半导体)和金属钛的重要中间物质。(2)在有机化工中,氯气是合成塑料、农药、染料和药品的重要原料。二、氯气与水、碱的反应1.氯气和水的反应(1)氯气能溶于水,其水溶液俗称氯水按照表中要求完成氯水的性质实验,将实验现象及有关结论填入表中:氯水具有漂白性是因为氯气与水反应生成了具有漂白作用的□HClO,反应的化学方程式是□Cl2+H2OHCl+HClO。(2)次氯酸的性质①次氯酸是易溶于水的弱酸,比碳酸酸性还弱,写离子方程式时不能拆成离子形式。氯气和水反应的离子方程式为□Cl2+H2OH++Cl-+HClO。②不稳定性,见光易分解,放出氧气。化学反应方程式为□2HClO=====2HCl+O2↑。③次氯酸具有强氧化性,其氧化性比Cl2强,可用于自来水的□杀菌消毒,还可以用作□漂白剂。2.氯气和碱的反应(1)根据氯气与水的反应原理,推测氯气与强碱溶液反应的生成物是□氯化物、□次氯酸盐和水,氯气与NaOH、Ca(OH)2溶液反应的化学方程式为□Cl2+2NaOH===NaCl+NaClO+H2O,2Cl2+2Ca(OH)2===CaCl2+Ca(ClO)2+2H2O。(2)漂白液的主要成分是□NaCl、NaClO,有效成分是□NaClO;漂白粉的主要成分是□CaCl2、Ca(ClO)2,有效成分是□Ca(ClO)2。(3)如果Cl2与Ca(OH)2反应充分,并使次氯酸钙成为主要成分,则得到漂粉精。(4)漂白液、漂白粉和漂粉精既可作漂白棉、麻、纸张的□漂白剂,又可作游泳池及环境的□消毒剂。1.铁与盐酸反应生成二价铁,铁与氯气反应生成二价铁还是三价铁?为什么?提示:三价铁,Cl2有很强的氧化性,能与多数金属反应生成相应的金属氯化物,它和变价金属反应时,生成高价的金属氯化物。2.通过H2在Cl2中燃烧的实验,你对燃烧的条件及其本质有什么新的认识?提示:H2在空气中可以燃烧,在Cl2中也可以燃烧。由此可知燃烧不一定有氧气参加,燃烧的本质是氧化还原反应,所有发光放热的剧烈的氧化还原反应都称为燃烧。3.实验室中如何保存氯水?提示:氯水中的HClO见光或受热均易发生分解反应,因此新制氯水应密闭贮存于棕色试剂瓶中,并放置在阴凉处。4.漂白粉和木炭都能使红墨水褪色,其原理相同吗?提示:不同,漂白粉中的Ca(ClO)2在酸性溶液中具有强氧化性,使有色物质被氧化而褪色,而木炭则具有强的吸附性,可吸附色素而使红墨水褪色。一、氯气与金属、非金属的反应1.氯气与金属反应时表现出强氧化性,与变价金属(如Fe)反应时得到高价金属氯化物(如FeCl3);氯气不但能与活泼金属反应,也能与某些不活泼金属发生反应。2.燃烧是任何发光、发热的剧烈的氧化还原反应。3.描述现象时,固体小颗粒,分散在空气中形成烟;小液滴分散在空气中形成雾。[练习与实践]1.将氯气通过软管通入鼠洞中,可以用来消灭田鼠。在此过程中利用了氯气下列性质中的()①黄绿色②密度比空气大③有毒④易液化⑤溶于水A.①②③B.②③C.③④D.③④⑤答案B解析氯气密度比空气大,所以易通入鼠洞,其毒性可以杀死老鼠。2.下列各化合物不能由单质直接化合制取的是()A.FeCl3B.CuCl2C.AlCl3D.FeCl2答案D解析因Cl2化学性质很活泼,与变价金属反应时生成高价态化合物,Fe元素有+2价、+3价,Cu元素有+1价、+2价,Al元素只有+3价。二、氯水的成分和性质1.氯水的成分(1)氯水中的化学反应及有关电离方程式:Cl2+H2OHCl+HClO,HCl===H++Cl-,HClOH++ClO-,2HClO=====2HCl+O2↑。(2)氯水的成分——“三分子四离子”:2.氯水的性质在氯水中含有多种微粒,因此在与不同物质发生反应时,表现出不同微粒的性质,现列表如下:3.液氯、新制氯水和久置氯水的比较4.漂白粉敞口存放在潮湿的空气中容易失效...

1、当您付费下载文档后,您只拥有了使用权限,并不意味着购买了版权,文档只能用于自身使用,不得用于其他商业用途(如 [转卖]进行直接盈利或[编辑后售卖]进行间接盈利)。
2、本站所有内容均由合作方或网友上传,本站不对文档的完整性、权威性及其观点立场正确性做任何保证或承诺!文档内容仅供研究参考,付费前请自行鉴别。
3、如文档内容存在违规,或者侵犯商业秘密、侵犯著作权等,请点击“违规举报”。

碎片内容

高中化学 专题2 从海水中获得的化学物质 第一单元 氯、溴、碘及其化合物 第2课时 氯气的性质学案(含解析)苏教版必修1-苏教版高中必修1化学学案

确认删除?
VIP
微信客服
  • 扫码咨询
会员Q群
  • 会员专属群点击这里加入QQ群
客服邮箱
回到顶部