电脑桌面
添加小米粒文库到电脑桌面
安装后可以在桌面快捷访问

高中地理 第三章 地球上的水章末知识整合学案 新人教版必修1-新人教版高一必修1地理学案VIP免费

高中地理 第三章 地球上的水章末知识整合学案 新人教版必修1-新人教版高一必修1地理学案_第1页
1/8
高中地理 第三章 地球上的水章末知识整合学案 新人教版必修1-新人教版高一必修1地理学案_第2页
2/8
高中地理 第三章 地球上的水章末知识整合学案 新人教版必修1-新人教版高一必修1地理学案_第3页
3/8
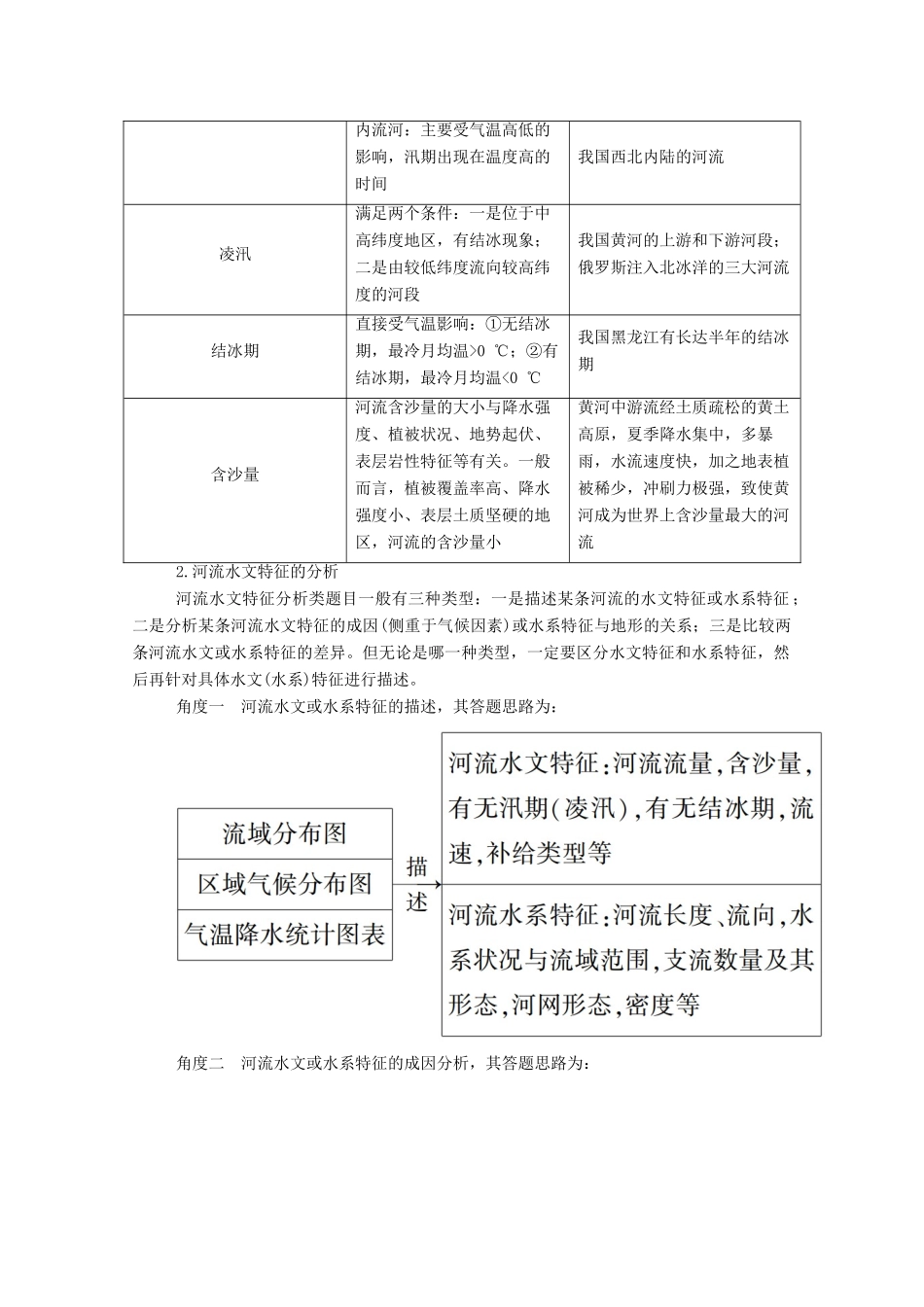
章末知识整合河流水文特征一、河流水文特征分析1.影响河流水文特征的因素水文特征影响举例水量大小和水位主要受气候因素特别是降水量的多少、降水强度、降水的季节变化和气温高低影响我国季风区的河流水量和水位变化都很大,而且越靠近北方,水位的变化越大;欧洲的河流和热带雨林地区的河流,水量和水位的变化则较小水源补给类型湿润和半湿润区的外流河,以雨水补给为主,冰雪融水补给为辅我国东部季风区的大多数河流,如长江、黄河、珠江等干旱和半干旱区的内流河,以冰雪融水补给为主,雨水补给为辅我国西北内陆的河流,如塔里木河汛期外流河:汛期的长短由流域内降水量的多少、雨季出现的时间和长短决定我国东部季风区的大多数河流内流河:主要受气温高低的影响,汛期出现在温度高的时间我国西北内陆的河流凌汛满足两个条件:一是位于中高纬度地区,有结冰现象;二是由较低纬度流向较高纬度的河段我国黄河的上游和下游河段;俄罗斯注入北冰洋的三大河流结冰期直接受气温影响:①无结冰期,最冷月均温>0℃;②有结冰期,最冷月均温<0℃我国黑龙江有长达半年的结冰期含沙量河流含沙量的大小与降水强度、植被状况、地势起伏、表层岩性特征等有关。一般而言,植被覆盖率高、降水强度小、表层土质坚硬的地区,河流的含沙量小黄河中游流经土质疏松的黄土高原,夏季降水集中,多暴雨,水流速度快,加之地表植被稀少,冲刷力极强,致使黄河成为世界上含沙量最大的河流2.河流水文特征的分析河流水文特征分析类题目一般有三种类型:一是描述某条河流的水文特征或水系特征;二是分析某条河流水文特征的成因(侧重于气候因素)或水系特征与地形的关系;三是比较两条河流水文或水系特征的差异。但无论是哪一种类型,一定要区分水文特征和水系特征,然后再针对具体水文(水系)特征进行描述。角度一河流水文或水系特征的描述,其答题思路为:角度二河流水文或水系特征的成因分析,其答题思路为:角度三两河流水文或水系特征的差异比较,其答题思路为:3.答题术语二、河流流量过程曲线图的分析判断及应用1.识别图中纵、横坐标代表的地理事物的名称、单位,特别是纵坐标应更加关注,如代表几个地理事物,各个地理事物是用什么形式表示的等,如上图中的纵坐标代表流量和温度。2.以横坐标的时间变化为主线,分析其水文特征,如流量大小、汛期及流量的季节变化、结冰期及断流情况,以及流量的年际变化情况等。(1)阅读图中流量过程曲线,依纵坐标中流量数据(绝对值或相对值)推断河流全年流量(或多年平均流量)的大小。(2)分析图中流量过程曲线弯曲的变化幅度,可以确定河流流量的枯水期、丰水期(或枯水年、丰水年)的时间段,丰水期和枯水期流量的差值大小;是否有断流,断流出现在哪几个月份等,说明河流流量年内季节变化规律(或流量的年际变化规律)。3.流量过程曲线反映的主要内容(1)流量的大小。(2)从曲线变化幅度了解水量的季节变化。(3)从曲线高峰期了解汛期出现的时间和长短。(4)从曲线低谷区了解枯水期出现的时间和长短。4.从流量过程曲线图中分析河流补给(1)洪水期出现在夏秋、枯水期在冬春的河流,一般多为雨水补给,但地中海气候区河流刚好相反。(2)汛期出现在夏季的河流,除由雨水补给外,也可能是冰川融水补给。(3)春季和夏季出现两个汛期的河流,除由雨水补给外,还可能有季节性积雪融水补给。(4)河流在冬季断流可能是河水封冻的缘故,内流河往往是由于气温低,冰川不融化,没有冰川融水补给所致。(5)曲线变化和缓,多系地下水补给,也可能是热带雨林气候区或温带海洋性气候区的河流。5.运用实例简要分析河流流量与沿线地理环境的关系(1)地区:(2)天气:(3)气候(北半球):下图示意某一河流的某一测站在某年7月18日至20日测得的降水量和径流过程曲线。读图完成1~2题。1.测站附近出现泛滥洪峰的时间约是降雨停止后的(B)A.9小时B.18小时C.27小时D.36小时解析:由图可知,该地降雨止于18日12时,而开始出现泛滥洪峰的时间为19日6时左右,故降雨停止后的18小时左右开始出现泛滥洪峰。2.如果未来在相同的降雨情况下,该地河流径流过程线的“洪峰”点却呈现向左移动的情形,这最可能...

1、当您付费下载文档后,您只拥有了使用权限,并不意味着购买了版权,文档只能用于自身使用,不得用于其他商业用途(如 [转卖]进行直接盈利或[编辑后售卖]进行间接盈利)。
2、本站所有内容均由合作方或网友上传,本站不对文档的完整性、权威性及其观点立场正确性做任何保证或承诺!文档内容仅供研究参考,付费前请自行鉴别。
3、如文档内容存在违规,或者侵犯商业秘密、侵犯著作权等,请点击“违规举报”。

碎片内容

高中地理 第三章 地球上的水章末知识整合学案 新人教版必修1-新人教版高一必修1地理学案

您可能关注的文档

;绿洲书城+ 关注
实名认证
内容提供者

从事历史教学,热爱教育,高度负责。

确认删除?
VIP
微信客服
  • 扫码咨询
会员Q群
  • 会员专属群点击这里加入QQ群
客服邮箱
回到顶部