电脑桌面
添加小米粒文库到电脑桌面
安装后可以在桌面快捷访问

高中化学 第二章 官能团与有机化学反应 烃的衍生物 第3节 醛和酮 糖类 第2课时糖类同步备课学案 鲁科版选修5-鲁科版高二选修5化学学案VIP免费

高中化学 第二章 官能团与有机化学反应 烃的衍生物 第3节 醛和酮 糖类 第2课时糖类同步备课学案 鲁科版选修5-鲁科版高二选修5化学学案_第1页
1/16
高中化学 第二章 官能团与有机化学反应 烃的衍生物 第3节 醛和酮 糖类 第2课时糖类同步备课学案 鲁科版选修5-鲁科版高二选修5化学学案_第2页
2/16
高中化学 第二章 官能团与有机化学反应 烃的衍生物 第3节 醛和酮 糖类 第2课时糖类同步备课学案 鲁科版选修5-鲁科版高二选修5化学学案_第3页
3/16
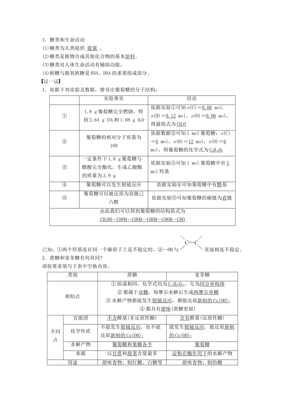
第2课时糖类[目标导航]1.了解糖类的概念、分类及结构特点。2.能够掌握糖类重要代表物葡萄糖、蔗糖、淀粉和纤维素的组成和重要性质,以及它们之间的相互转化关系。3.结合糖类物质之间的转化说明糖类与生命活动的关系。一、糖类概述1.概念糖类是指分子中有两个或两个以上羟基的醛或酮以及水解后可以生成多羟基醛或多羟基酮的有机化合物。2.官能团糖的官能团是—OH、—CHO或。3.分类(1)单糖:不能水解为更小糖分子的糖类,如葡萄糖、果糖、核糖、脱氧核糖等。(2)低聚糖:1mol糖水解后能产生2~10mol单糖的糖类化合物,以双糖是最为常见。(3)多糖:1mol糖水解后能生成nmol(n>10)单糖的糖类。纤维素和淀粉是最常见的多糖。议一议判断下列说法是否正确,并说明理由。(1)CH2OHCHOHCHO、CH2OH(CHOH)3CHO、CH2OH(CHOH)2CH2OH均属于单糖。答案不正确。单糖是多羟基醛或多羟基酮,CH2OH(CHOH)2CH2OH不属于单糖。(2)糖类的分子组成都可以用Cn(H2O)m来表示,组成符合Cn(H2O)m的有机物一定属于糖类。答案不正确。大多数糖类的组成可以用通式Cn(H2O)m表示,其中m和n可以相同,也可以不同;通式的使用有一定的限度,少数糖类不符合此通式,如脱氧核糖(C5H10O4)、鼠李糖(C6H12O5);少数符合糖类通式的物质不是糖类,如乙酸(CH3COOH)、甲酸甲酯(HCOOCH3)。二、单糖、双糖和多糖(一)单糖1.葡萄糖(1)分子式:C6H12O6。(2)结构简式:CH2OH(CHOH)4CHO。(3)官能团:—OH、—CHO。(4)物理性质:白色晶体、有甜味、在水中易溶。(5)化学性质:①燃烧生成CO2_和H2O。②葡萄糖与乙酸完全酯化,1mol葡萄糖需5mol乙酸。③葡萄糖能发生银镜反应或与新制Cu(OH)2悬浊液反应。a.与银氨溶液反应的化学方程式:CH2OH(CHOH)4CHO+2[Ag(NH3)2]OH――→H2O+2Ag↓+CH2OH(CHOH)4COONH4+3NH3;b.与新制Cu(OH)2悬浊液反应的化学方程式:CH2OH(CHOH)4CHO+2Cu(OH)2――→CH2OH(CHOH)4COOH+Cu2O↓+2H2O。④与氢气反应生成直链_己六醇。⑤生理氧化:人体组织中,葡萄糖的生理氧化是在酶做催化剂的条件下进行的,其化学方程式为C6H12O6+6O2――→6CO2+6H2O。2.果糖分子式:C6H12O6,是六碳酮糖,与葡萄糖互为同分异构体。3.核糖和脱氧核糖核糖的分子式:C5H10O5,结构简式:CH2OH(CHOH)3CHO,脱氧核糖的分子式:C5H10O4_,结构简式:CH2OH(CHOH)2CH2CHO,是单糖中重要的五碳醛糖。(二)双糖——蔗糖和麦芽糖1.蔗糖、麦芽糖的分子式为C12H22O11_,它们互为同分异构体。2.结构特点:蔗糖无醛基,麦芽糖有醛基(均填“有”或“无”)。3.性质(1)蔗糖为无色晶体,麦芽糖为白色晶体,两者都易溶于水,都有甜味。(2)银镜反应:能发生银镜反应的是麦芽糖。(3)水解反应:蔗糖在硫酸催化下会水解生成葡萄糖和果糖,麦芽糖水解后只得到葡萄糖。水解方程式为C12H22O11(麦芽糖)+H2O――→2C6H12O6(葡萄糖);C12H22O11(蔗糖)+H2O――→C6H12O6(葡萄糖)+C6H12O6(果糖)。(三)多糖——淀粉和纤维素1.淀粉(1)组成:通式为(C6H10O5)n属于天然有机高分子化合物。(2)性质:①溶解性:不溶于冷水,在热水中形成胶状淀粉糊。②水解反应(C6H10O5)n+nH2O――→nC6H12O6(葡萄糖)。③特征反应遇碘变蓝可用于鉴定淀粉的存在。(3)用途:①食品成分:提供有机体所需的葡萄糖。②工业原料:制备葡萄糖、食醋、酿酒。酿酒的化学方程式:C6H12O6(葡萄糖)――→2C2H5OH+2CO2。2.纤维素(1)组成:通式为(C6H10O5)n,属于天然有机高分子化合物。(2)性质①溶解性:一般不溶于水和有机溶剂。②水解反应:(C6H10O5)n+nH2O――→nC6H12O6(葡萄糖)。③酯化反应:纤维素中的葡萄糖单元中含有醇羟基,可与含氧酸发生酯化反应。与HNO3发生酯化反应制得硝酸纤维,与乙酸发生反应制得醋酸纤维。3.糖类和生命活动(1)糖类为人类提供_能量_。(2)糖类是植物合成其他化合物的基本原料。(3)糖类对人体生命活动有辅助功能。(4)核糖与脱氧核糖是RNA、DNA的重要组成部分。议一议1.依据下列实验及数据,推导出葡萄糖的分子结构:实验事实结论①1.8g葡萄糖完全燃烧,得到2.64gCO2和1.08gH2O依据实验①可知n(C)=0.06mol,n(H)=0.12mol,n(O)=0.06mol,得最简式为CH2O...

1、当您付费下载文档后,您只拥有了使用权限,并不意味着购买了版权,文档只能用于自身使用,不得用于其他商业用途(如 [转卖]进行直接盈利或[编辑后售卖]进行间接盈利)。
2、本站所有内容均由合作方或网友上传,本站不对文档的完整性、权威性及其观点立场正确性做任何保证或承诺!文档内容仅供研究参考,付费前请自行鉴别。
3、如文档内容存在违规,或者侵犯商业秘密、侵犯著作权等,请点击“违规举报”。

碎片内容

高中化学 第二章 官能团与有机化学反应 烃的衍生物 第3节 醛和酮 糖类 第2课时糖类同步备课学案 鲁科版选修5-鲁科版高二选修5化学学案

您可能关注的文档

;绿洲书城+ 关注
实名认证
内容提供者

从事历史教学,热爱教育,高度负责。

确认删除?
VIP
微信客服
  • 扫码咨询
会员Q群
  • 会员专属群点击这里加入QQ群
客服邮箱
回到顶部