电脑桌面
添加小米粒文库到电脑桌面
安装后可以在桌面快捷访问

七年级生物《有机物的制造-光合作用》教案VIP免费

七年级生物《有机物的制造-光合作用》教案_第1页
1/12
七年级生物《有机物的制造-光合作用》教案_第2页
2/12
七年级生物《有机物的制造-光合作用》教案_第3页
3/12
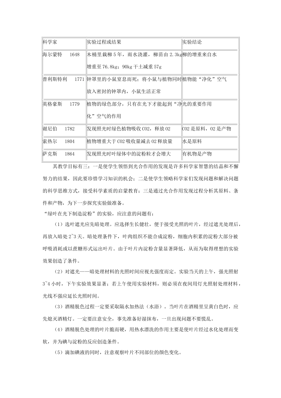
七年级生物《有机物的制造-光合作用》教案教学目标知识目标1、探究光合作用的原料、产物、条件和场所,阐明光合作用的实质和意义;2、举例说明光合作用原理在生产上的应用,解释有关的实际问题。能力目标1、通过查阅有关光合作用的发现过程的资料,培养学生查阅、整理资料的能力;2、通过光合作用的一组探索性实验过程,使学生学会观察和记录植物生理实验现象的基本方法,初步明确从现象到本质的科学思维方式。情感目标1、通过光合作用一组实验的操作过程,培养学生实事求是的科学态度和一丝不苟的探究精神;2、通过光合作用在生产上的应用的教学,使学生意识到生物科学的价值,增强其学习兴趣和主动性。教学建议教材分析光合作用是绿色植物的一项非常重要的生理功能。因此,“有机物的制造——光合作用”这一节既是本章的重点,也是全书的重点。在初中生物教学中,光合作用的概念是学生学得的第一个复杂的概念,如何以概念和形成途径使学生掌握光合作用概念,是本节的教学重点。因此有必要让学生通过了解光合作用的发现过程来分析、讨论光合作用的原料条件及产物,再以一组光合作用的探索实验加以检验。而光合作用的一组探索性实验能否成功,则是教学中突出重点和突破难点的关键。本节的教学安排为3课时,第1课时讲授光合作用的发现过程,第2课时光合作用的探索性实验,第3课时总结光合作用的概念、实质及意义。教法建议光合作用的发现过程,可以事先让学生以小组为单位进行资料的搜集和整理,带到课堂上来进行交流,通过概述某科学家的实验过程或结果,启发学生通过分析和思考得出相应的结论。光合作用的发现过程教学内容如下:科学家实验过程或结果实验结论海尔蒙特1648木桶里栽柳5年,雨水浇灌,柳苗由2.3kg增重至76.8kg;90kg干土减重57g柳的增重来自水普利斯特利1771钟罩里的小鼠窒息而死;将小鼠与植物同时放入密封的钟罩内,小鼠生活正常植物能“净化”空气英格豪斯1779植物的绿色部分,只有在光下才能起到“净化”空气的作用光的重要作用谢尼伯1782发现照光时绿色植物吸收CO2,释放O2CO2是原料,O2是产物索热尔1804植物增重大于CO2吸收量减去O2释放量水是原料萨克斯1864发现照光时叶绿体中的淀粉粒才会增大有机物是产物其教学目标有三:一是使学生领悟到光合作用的发现是许多科学家智慧的结晶和不懈努力的结果,因此要珍惜学习知识的机会;二是使学生领略科学家们发现问题和解决问题的科学思维方式,接受科学素质的启蒙教育;三是通过光合作用发现过程分析其原料、条件和产物,为下一步探究实验做准备。“绿叶在光下制造淀粉”的实验,应注意的问题有:(1)选叶遮光应先暗处理。应选择生长健壮,便于接受光照的叶片,经过遮光处理后,再放入暗处2~3天。暗处理条件下,叶肉组织不能合成淀粉,细胞内积累的淀粉大部分被呼吸消耗或以蔗糖形式运出叶片。由于叶片内淀粉含量显著降低,从而为取得理想的实验效果创造了条件。(2)对遮光——暗处理材料的光照时间应视光强度而定。实验当天的上午,强光照射3~4小时,下午实验效果显著;若上午使用实验材料,则必须在夜间用灯光照射处理材料,光线不强应延长光照时间。(3)酒精脱色过程一定要采取隔水加热法(水浴)。当叶片在酒精里呈黄白色时,应先熄灭酒精灯。一定要注意安全,事先准备好湿抹布,一旦出现问题不要慌乱。(4)酒精脱色处理的叶片脆而硬,用热水漂洗的作用主要是使叶片经过水化处理而变软,并为碘与淀粉的反应创造条件。(5)滴加碘液的同时,注意观察叶片不同部位的颜色变化。(6)处理好实验课上教师的讲解与学生活动的关系。在让学生明确实验目的,掌握实验方法之后,要给学生足够的时间进行操作,并仔细观察和分析所看到的现象。“光合作用需要二氧化碳”和“光合作用产生氧气”两个演示实验要力争演示成功,这两个实验效果往往不理想,原因是多方面的,要不断总结可将实验装置进行改进。另外在进行演示之前要简要介绍实验装置和基本原理,这样有利于学生通过现象分析实验结果从而得出结论。有关光合作用的一组探索性实验,实际上是对光合作用假设的实验验证,通过实验检验证明有关光合作用的实验假设是成...

1、当您付费下载文档后,您只拥有了使用权限,并不意味着购买了版权,文档只能用于自身使用,不得用于其他商业用途(如 [转卖]进行直接盈利或[编辑后售卖]进行间接盈利)。
2、本站所有内容均由合作方或网友上传,本站不对文档的完整性、权威性及其观点立场正确性做任何保证或承诺!文档内容仅供研究参考,付费前请自行鉴别。
3、如文档内容存在违规,或者侵犯商业秘密、侵犯著作权等,请点击“违规举报”。

碎片内容

七年级生物《有机物的制造-光合作用》教案

您可能关注的文档

确认删除?
VIP
微信客服
  • 扫码咨询
会员Q群
  • 会员专属群点击这里加入QQ群
客服邮箱
回到顶部