电脑桌面
添加小米粒文库到电脑桌面
安装后可以在桌面快捷访问

江苏省赣榆县海头高级中学高中生物《41探索遗传物质的过程张》导学案 新人教版必修2VIP免费

江苏省赣榆县海头高级中学高中生物《41探索遗传物质的过程张》导学案 新人教版必修2_第1页
1/5
江苏省赣榆县海头高级中学高中生物《41探索遗传物质的过程张》导学案 新人教版必修2_第2页
2/5
江苏省赣榆县海头高级中学高中生物《41探索遗传物质的过程张》导学案 新人教版必修2_第3页
3/5
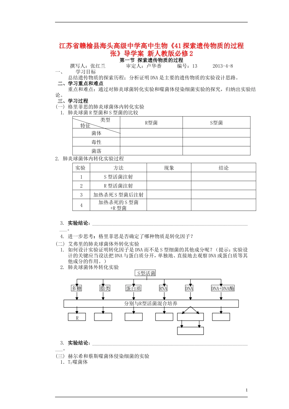
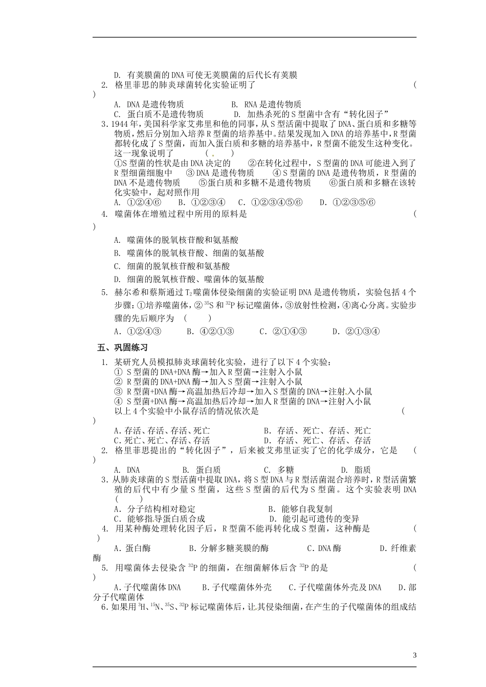
江苏省赣榆县海头高级中学高中生物《41探索遗传物质的过程张》导学案新人教版必修2第一节探索遗传物质的过程撰写人:张红兰审定人:卢华香编号:132013-4-8一、学习目标总结遗传物质的探索历程;分析证明DNA是主要的遗传物质的实验设计思路。二、学习重点和难点重点和难点:通过对肺炎球菌转化实验和噬菌体侵染细菌实验的探究,归纳出实验结论。三、学习过程(一)格里菲思的肺炎球菌体内转化实验1.肺炎球菌R型菌和S型菌的比较2.肺炎球菌体内转化实验过程3.实验结论:________________________________________________________________。4.进一步思考:格里菲思是否确定了哪种物质是转化因子?(二)艾弗里的肺炎球菌体外转化实验1.如何设计实验证明转化因子是DNA而不是S型细菌的其他成分呢?(提示:实验设计的关键应当设法把DNA与蛋白质分开,单独地、直接地去观察DNA或蛋白质等其他成分的作用。)2.肺炎球菌体外转化实验S型活菌多糖脂类蛋白质RNADNADNA+DNA酶分别与R型活菌混合培养R3.实验结论:________________________________________________________________。(三)赫尔希和蔡斯噬菌体侵染细菌的实验1.T2噬菌体类型特征R型菌S型菌菌体毒性菌落实验方法现象结论1S型活菌注射2R型活菌注射3加热杀死S型菌后注射4加热杀死的S型菌+R型菌1(1)T2噬菌体的基本结构:T2噬菌体是一种专门寄生在大肠杆菌体内的病毒,它的头部和尾部的外壳都是由___________构成的,头部内含有DNA。(2)T2噬菌体侵染细菌的过程主要步骤:吸附—注入--________--________--释放注:噬菌体侵染大肠杆菌后,在自身遗传物质的作用下,利用大肠杆菌体内的物质来合成自身的组成成分,进行大量增殖。当噬菌体增殖到一定数量后,大肠杆菌裂解,释放出大量的噬菌体。2.赫尔希和蔡斯的T2噬菌体侵染大肠杆菌实验(1)同位素标记T2噬菌体思考:为什么用35S和32P分别标记T2噬菌体的蛋白质外壳和DNA?如何标记T2噬菌体?(2)标记后的T2噬菌体侵染大肠杆菌(3)放射性检测思考:搅拌和离心的目的是什么?以35S标记噬菌体侵染细菌时,上清液的放射性很高,而沉淀物的放射性很低,为什么?以32P标记噬菌体侵染细菌时,上清液的放射性很低,而沉淀物的放射性很高,为什么?(4)实验结论亲代噬菌体子代噬菌体实验结论第一组实验___标记蛋白质_____是遗传物质第二组实验___标记DNA(四)RNA是某些病毒的遗传物质1.烟草花叶病毒侵染实验(1)烟草花叶病毒:外壳是____________,内部只有__________分子。(2)烟草花叶病毒感染烟草的实验①提取烟草花叶病毒的____________去感染正常烟草,结果不能使烟草感染病毒;②提取烟草花叶病毒的____________去感染正常烟草,结果能使烟草感染病毒;③结果分析:在烟草花叶病毒中,亲代和子代的连续性物质是_______,而不是_______。(3)结论:_________是遗传物质。2.烟草花叶病毒拆合重建实验阅读课本P55-56知识海洋,尝试描述实验过程。(五)生物的遗传物质细胞生物(真核原核)非细胞生物(病毒)核酸遗传物质结论:一切生物的遗传物质都是_______。因为绝大多数生物的遗传物质是______,所以说______是主要的遗传物质。四、当堂检测1.肺炎球菌转化实验的关键一步是()A.区别出肺炎球菌的类型B.无荚膜菌不会使小白鼠得病C.灭活的有荚膜菌可使无荚膜菌的后代长有荚膜2D.有荚膜菌的DNA可使无荚膜菌的后代长有荚膜2.格里菲思的肺炎球菌转化实验证明了()A.DNA是遗传物质B.RNA是遗传物质C.蛋白质不是遗传物质D.加热杀死的S型菌中含有“转化因子”3.1944年,美国科学家艾弗里和他的同事,从S型活菌中提取了DNA、蛋白质和多糖等物质,然后分别加入培养R型菌的培养基中。结果发现加入DNA的培养基中,R型菌都转化成了S型菌,而加入蛋白质和多糖的培养基中,R型菌不能发生这种变化。这一现象说明了()①S型菌的性状是由DNA决定的②在转化过程中,S型菌的DNA可能进入到了R型细菌细胞中③DNA是遗传物质④S型菌的DNA是遗传物质,R型菌的DNA不是遗传物质⑤蛋白质和多糖不是遗传物质⑥蛋白质和多糖在该转化实验中,起对照作用A.①②④⑥B.①②③④C.①②③④⑤⑥D.①②③⑤⑥4.噬菌体...

1、当您付费下载文档后,您只拥有了使用权限,并不意味着购买了版权,文档只能用于自身使用,不得用于其他商业用途(如 [转卖]进行直接盈利或[编辑后售卖]进行间接盈利)。
2、本站所有内容均由合作方或网友上传,本站不对文档的完整性、权威性及其观点立场正确性做任何保证或承诺!文档内容仅供研究参考,付费前请自行鉴别。
3、如文档内容存在违规,或者侵犯商业秘密、侵犯著作权等,请点击“违规举报”。

碎片内容

江苏省赣榆县海头高级中学高中生物《41探索遗传物质的过程张》导学案 新人教版必修2

您可能关注的文档

星河书苑+ 关注
实名认证
内容提供者

从事历史教学,热爱教育,高度负责。

确认删除?
VIP
微信客服
  • 扫码咨询
会员Q群
  • 会员专属群点击这里加入QQ群
客服邮箱
回到顶部