电脑桌面
添加小米粒文库到电脑桌面
安装后可以在桌面快捷访问

固定资产登记卡片填报说明VIP免费

固定资产登记卡片填报说明_第1页
1/10
固定资产登记卡片填报说明_第2页
2/10
固定资产登记卡片填报说明_第3页
3/10
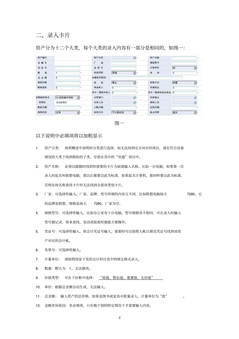
1附件1:固定资产登记卡片填报说明一、概述按财政部要求将行政事业单位的资产分为十一大类,分别为:1、土地:所有在财务账中有记录为固定资产的土地,租借的土地不算在内;2、房屋及构筑物:所有在财务账中有记录的房屋及建筑物,包括所有人工建立的设施,如水池,矿坑,堤坝等;如在购置土地上盖楼,则将土地及房屋分别录入,租借的房屋不算在内;3、通用设备:所有制造、生产及加工设备;4、专用设备:按行业区分,分别存放的个别特殊部门(单位)才会用到的专用设备。在“其他行业专用设备”项目中存放有公安、消防、办公、文化、环境、商业等各行业设备;5、交通运输设备:包含有水、陆、空三个方面的运输设备,如轿车、火车、飞机、轮船等。常见的一些特殊行业的专用设备也在其中,如非机动的人力车,警方专用的警车,现场勘察车,防暴车等。6、电气设备:除电子类的产品外的所有生产及用电设施。生活用电器及照明设施中包含有常用的空调、冰箱、洗衣机等。(电视属于广播电视设备)7、电子产品通讯设备:其中主要存放计算机设备及所有利用有线或无线传输数据的设备,如手机、座机电话、电视、视频、音响、无线电、雷达、卫星等。8、仪器仪表及量具:所有的测量单位数据仪器仪表,如显微镜、电度(电压、电流)表、时钟手表、控温仪、心理及生理仪器等。9、文艺体育设备:文艺类包括乐器、演出道具、服装等。体育设备包括各种体育道具,如球类、体操、射击、潜水、棋牌、登山设备等。同时还存放有所有的娱乐设施,如游乐场、卡拉OK、博奕设备等。10、图书文物及陈列品:所有图书、历史文物、标本、模型等。图书类允许一卡多物,比如录入一张卡片,内容为一批图书,备注中须注明图书详细资料,如具体数量、内容等。11、家具用具及其他:所有家具用品、被服装具、动植物等。“被服装具”包括床上用品、非文艺性服装、室内外装具(地毯、窗帘、镜子、帐篷、遮阳伞、活动房、展示宣传道具等)2二、录入卡片资产分为十二个大类,每个大类的录入内容有一部分是相同的,如图一:图一以下说明中必填项将以加粗显示1.资产分类:按照概述中说明的分类进行选择,如无法找到完全对应的项目,请在符合设备情况的大类下找到相似的子类,存放在其中的“其他”项目中。2.资产名称:必须以能随时找到你需要的卡片为前提输入名称。比如一台电脑,如果第一次录入时起名叫联想电脑,那以后都要以此为标准,如果起名计算机,那同样要以此为标准,否则在按名称查找卡片时无法找到全部该类别卡片。3.厂家:可选择性输入。厂家、品牌、型号所填的内容互不同,比如联想电脑扬天7280,它的品牌是联想,规格是扬天7280,厂家为空。4.规格型号:可选择性输入。比如办公室有十台电脑,型号规格各不相同,可在录入时输入型号做记录,将来查找、变动或报废时就能方便操作。5.凭证号:可选择性输入。将会计凭证号输入,需要时可以按照入帐日期及凭证号找到该资产对应的会计帐。6.发票号:可选择性输入。7.计量单位:请按照国家下发的会计科目表中的规定格式录入。8.数量:默认为1,无法修改。9.价值类型:可在下拉框中选择:“原值、暂估值、重置值、无价值”10.单价:根据总金额自动生成,无法输入。11.总金额:输入资产的总价格,如果是图书或家具可批量录入,计量单位为“批”。12.金额差异原因:非必填项,只在极个别的特定情况下才需要输入内容。313.使用年限:所有物品都需要录入使用年限,请严格按照国家标准录入年限。14.用途:可在下拉框中选择:“事业、行政、教学、其他”15.获取方式:“购置、调拨、自建、捐赠、划拨、置换、自创、其他”16.经费来源,需要说明购置资产的资金来源,其中:财政拨款、事业收入、其他资金,其相加总和必须与之前输入的总金额相等。财政拨款:财政拨款事业收入:比如一些自收自支的单位,资金来源于此。其中:预算外收入:事业收入的金额中,有一部分是预算外收入,即可在此输入,输入的金额不得超过事业收入的金额。其他资金:资金来源于其他方面,即在此输入其中:财政性结余资金:17.采购组织形式:可在下拉框中选择:“政府集中采购、部门集中采购、分散采购、其他...

1、当您付费下载文档后,您只拥有了使用权限,并不意味着购买了版权,文档只能用于自身使用,不得用于其他商业用途(如 [转卖]进行直接盈利或[编辑后售卖]进行间接盈利)。
2、本站所有内容均由合作方或网友上传,本站不对文档的完整性、权威性及其观点立场正确性做任何保证或承诺!文档内容仅供研究参考,付费前请自行鉴别。
3、如文档内容存在违规,或者侵犯商业秘密、侵犯著作权等,请点击“违规举报”。

碎片内容

固定资产登记卡片填报说明

爱的疯狂+ 关注
实名认证
内容提供者

该用户很懒,什么也没介绍

确认删除?
VIP
微信客服
  • 扫码咨询
会员Q群
  • 会员专属群点击这里加入QQ群
客服邮箱
回到顶部