电脑桌面
添加小米粒文库到电脑桌面
安装后可以在桌面快捷访问

惠州学院分子生物学剖析VIP免费

惠州学院分子生物学剖析_第1页
1/11
惠州学院分子生物学剖析_第2页
2/11
惠州学院分子生物学剖析_第3页
3/11
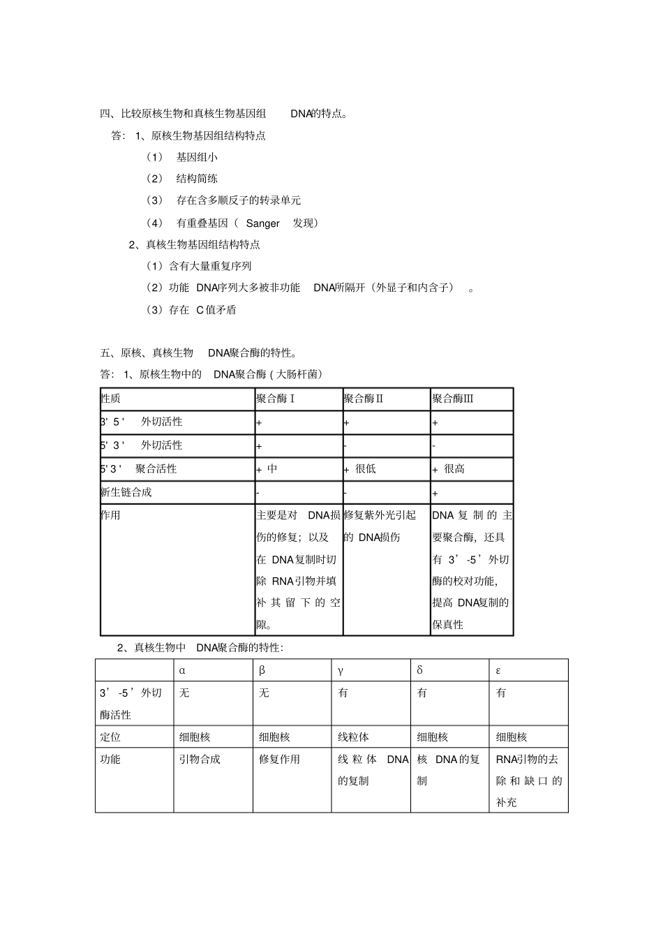
惠州学院分子生物学复习资料。一、名词解释。1、染色体:遗传信息的载体,由DNA、RNA和蛋白质构成的,其形态和数目具有种系的特性。在细胞间期核中,以染色质丝形式存在。在细胞分裂时,染色质丝经过螺旋化、折叠、包装成为染色体,为显微镜下可见的具不同形状的小体。2、染色质:是指细胞周期间期细胞核内由DNA、组蛋白、非组蛋白和少量RNA组成的复合结构,因其易被碱性染料染色而得名。3、核小体:染色质的基本结构亚基,由约200bp的DNA和组蛋白八聚体所组成4、C值谬误:生物基因组的大小同生物在进化上所处地位的高低没有绝对的相关性,这种现象称为C值矛盾(C—Valueparadox)。5、半保留复制:由亲代DNA生成子代DNA时,每个新形成的子代DNA中,一条链来自亲代DNA,而另一条链则是新合成的,这种复制方式称半保留复制6、半不连续复制:DNA复制时其中一条子链的合成是连续的,而另一条子链的合成是不连续的,故称半不连续复制。7、引发酶:一种依赖于DNA的RNA聚合酶,其功能是在DNA复制过程中先合成一段RNA引物,在这引物上延伸新合成的DNA片段。8、转座子:转座元件中的一种,具有完整转座元件的功能特征并能携带内外源基因组片段(单基因或多基因)。在基因组内移动或在生命体之间传播并可表达出新的表型。9、多顺反子:受同一个控制区调控的一组基因。它们前后排列,并一起被转录和翻译而得到一组功能相关的蛋白质或酶。多见于原核生物。10、启动子:DNA分子上能与RNA聚合酶结合并形成转录起始复合体的区域,在许多情况下,还包括促进这一过程的调节蛋白的结合位点。11、增强子:增强基因启动子工作效率的顺式作用序列,能够在相对于启动子的任何方向和任何位置(上游或下游)上都发挥作用。12、全酶:含有表达全部酶活性和调节活性所需的所有亚基的一种全寡聚酶。13、核心酶:仅含有表达其基础酶活力所必需亚基的酶蛋白复合物。如大肠杆菌DNA聚合酶Ⅲ全酶由10个亚基组成,而其核心酶仅由α、ε、θ三个亚基组成。14、三元复合物:开放复合物与最初的两个NTP相结合,并在这两个核苷酸之间形成磷酸二酯键后,转变成包括RNA聚合酶,DNA和新生的RNA的三元复合物。15、SD序列:mRNA中用于结合原核生物核糖体的序列。16、同工tRNA:能接受和携带相同氨基酸、但分子结构上有差异的转移核糖核酸(tRNA)。对应一种氨基酸的同工tRNA数目不等,有的可多至5~6种。17、分子伴侣:一组从细菌到人广泛存在的蛋白质,非共价地与新生肽链和解折叠的蛋白质肽链结合,并帮助它们折叠和转运,通常不参与靶蛋白的生理功能。主要有三大类:伴侣蛋白、热激蛋白70家族和热激蛋白90家族。18、信号肽:常指新合成多肽链中用于指导蛋白质跨膜转移的N-末端氨基酸序列。19、核定位序列:蛋白质的一个结构域,通常为一短的氨基酸序列,它能与入核载体相互作用,使蛋白能被运进细胞核。20、操纵子:转录的功能单位。很多功能上相关的基因前后相连成串,由一个共同的控制区进行转录的控制,包括结构基因以及调节基因的整个DNA序列。主要见于原核生物的转录调控,如乳糖操纵子、阿拉伯糖操纵子、组氨酸操纵子、色氨酸操纵子等。21、弱化子:位于基因内部的不依赖于ρ的转录终止子,可以使转录提前终止而发挥抑制基因表达作用。22、葡萄糖效应:又称葡萄糖阻遏或分解代谢产生阻遏作用。葡萄糖或某些容易利用的碳源,其分解代谢产物阻遏某些诱导酶体系编码的基因转录的现象。23、安慰性诱导物:能高效诱导酶的合成,但又不被所诱导的酶分解的分子,称为安慰性诱导物(gratuitousinducer)。24、顺势作用元件:位于受调控的DNA编码区段的上、下游,可影响自身基因表达活性的DNA序列。与基因表达调控有关的顺式作用元件主要有启动子、增强子和沉默子。25、反式作用因子:通过直接结合或间接作用于DNA、RNA等核酸分子,对基因表达发挥不同调节作用(激活或抑制)的各类蛋白质因子。26、基因家族:基因组中存在的许多来源于同一个祖先,结构和功能相似的一组基因。同一家族的这些基因的外显子具有相关性,可在基因组内集中或分散分布。27、断裂基因:真核生物结构基因,由若干个编码区和非编码区互相间隔开但又连续镶嵌而成,...

1、当您付费下载文档后,您只拥有了使用权限,并不意味着购买了版权,文档只能用于自身使用,不得用于其他商业用途(如 [转卖]进行直接盈利或[编辑后售卖]进行间接盈利)。
2、本站所有内容均由合作方或网友上传,本站不对文档的完整性、权威性及其观点立场正确性做任何保证或承诺!文档内容仅供研究参考,付费前请自行鉴别。
3、如文档内容存在违规,或者侵犯商业秘密、侵犯著作权等,请点击“违规举报”。

碎片内容

惠州学院分子生物学剖析

确认删除?
VIP
微信客服
  • 扫码咨询
会员Q群
  • 会员专属群点击这里加入QQ群
客服邮箱
回到顶部