电脑桌面
添加小米粒文库到电脑桌面
安装后可以在桌面快捷访问

小型冷库工艺及结构设计VIP免费

小型冷库工艺及结构设计_第1页
1/18
小型冷库工艺及结构设计_第2页
2/18
小型冷库工艺及结构设计_第3页
3/18
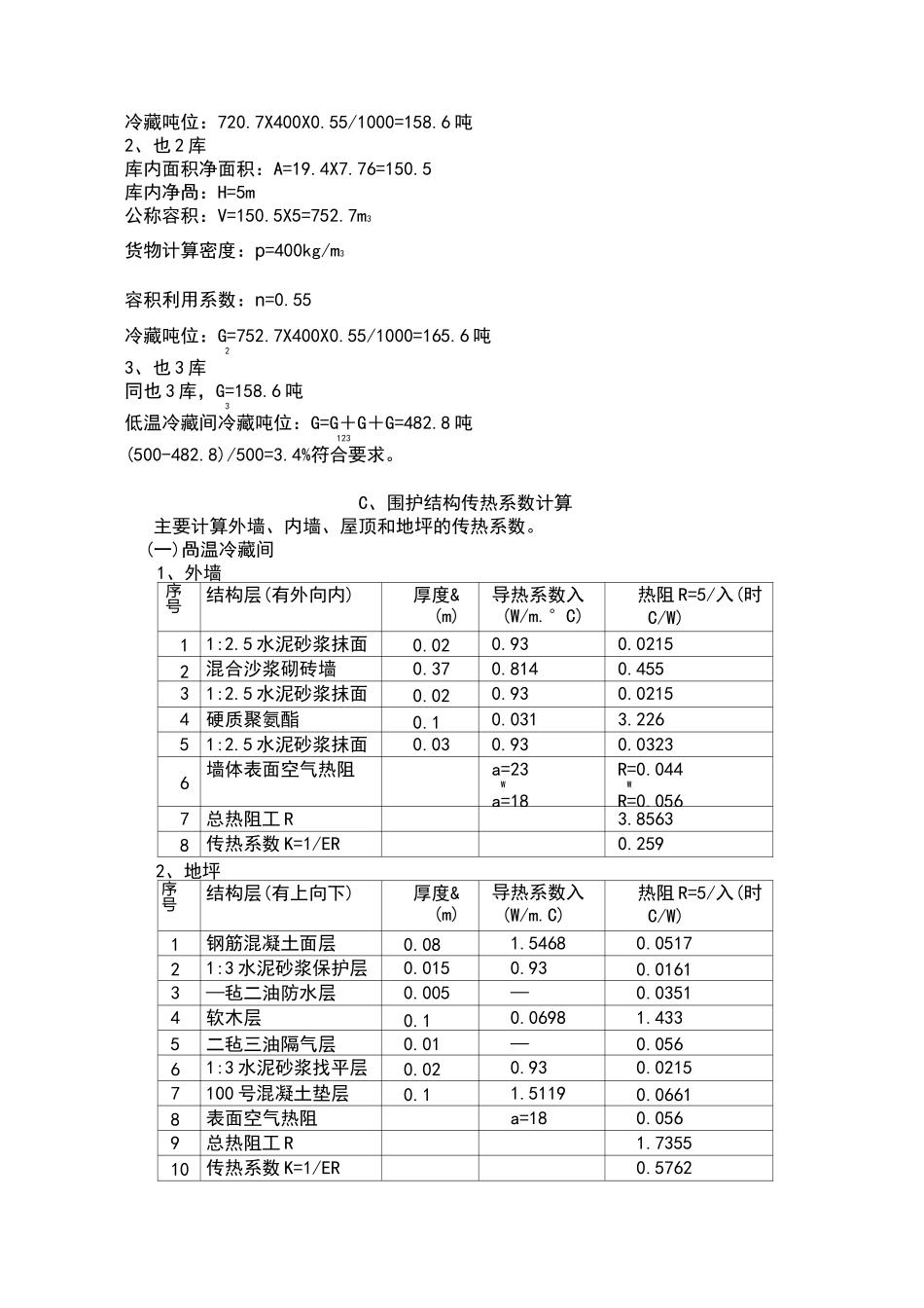
小型冷库工艺及结构设计课程设计任务书根据《冷库建筑》课程设计中你所设计的平面图的基础上,进行制冷工艺设计。一、设计1、培养理论联系实际的正确设计思想,训练综合运用已经学过的理论和实践知识去分析和解决工程实际问题的能力;2、学习制冷工艺设计的一般方法,了解和掌握食品冷藏库的设计过程和进行方式;3、进行基本技能训练,例如设计计算,绘制施工图纸,编制工程文件,运用设计资料、手册、标准和规范以及使用经验数据,进行经验估算和数据处理等。二、程序1、设计准备,认真研究设计任务书,明确设计要求、条件、内容和步骤;通过阅读专业资料、图纸、参观实习等,以了解设计对象;复习课程有关内容,以熟悉有关的设计方法和设计过程;准备好设计需要的图书、资料和用具;拟定设计计划等。2、制冷系统的方案设计。决定制冷系统的方案,包括蒸发系统的划分、冷却方式、供液方式、冷凝方式、运转方式、组合方式等的选择。3、制冷工艺设计计算。制冷负荷计算,制冷压缩机的选型计算,辅助设备的选型计算,管径选择计算等4、绘制制冷工艺设计图纸。制冷系统原理图。5、整理和编写设计计算书及其它工程文件。设计课题如下:(一)冷库的规格1、低温冷藏间的容量为:2200rw(500t)冷间设计温度为T8°C,相对湿度为95%;2、冻结间生产能力为20t/24h,冷间设计温度为-23°C。其中用冷风机冻结白条肉14T/日,用搁架排管冻结分割肉和其它小家禽6T/日。3、高温冷藏间的容量为:4263m3(470T),设计温度为:0~4°C,相对湿度为:85~95%;如果冷藏蔬菜类,相对湿度为:85%。(二)库房的平面布置1、库房的平面布置见图1,该冷库有三个冻结间和三个冻结物冷藏间和三个冷却物冷藏间通过常温穿堂组合成整体;2、房内净长、净宽在平面图上都已标出;3、房内净高:冻结间为4.5m,冻结物冷藏间为5m;4、冻结间的内隔墙采用软木优质隔热层;5、层顶为通风阁楼,地坪采用炉渣并埋设通风管道;6、冷库冷藏间无隔热层;7、库房围护结构构造见表货物计算密度:p=400kg/m(三)水文条件1、室外空气温、湿度,根据湘潭查附录IV;2、冷却水温度湘潭的可作调整,一般确定为20°C。A、制冷工艺设计说明书一)设计条件1.气象夏季室外计算温度:t二+32°Cw相对温度:©=58%w2.水温按循环冷却水系统考虑,冷凝器进水温度+20°C,出水温度+22°C.3•冷凝温度:tk=+25°C4.蒸发温度:t=-33C,t=-10C(二)生产能力1.冻结能力:20吨/日,采用一次冻结2.冷藏容量:低温冷藏500吨,高温冷藏500吨。B、库容量计算(一)高温冷藏间1.No7库库内净面积:A=24.5X14.5=355.25m库内净咼:H=6m公称容积:V=355.25X6=2131.5m3货物计算密度:p=250kg/m3容积利用系数:n=0.8X0.55=0.44冷藏吨位:G=2131.5X250X0.44/1000=234.5吨2、也8库1同NQ7库,冷藏吨位:G=234.5吨23、高温冷藏间冷藏吨位:G二G+G=469吨12(500-469)/500=6.2%符合要求。(二)低温冷藏间1、NO1库库内净面积:A=19.4X7.43=144.14肝库内净高:H=5m?公称容积:V=144.14X5=720.7m3容积利用系数:n=0.55冷藏吨位:720.7X400X0.55/1000=158.6吨2、也2库库内面积净面积:A=19.4X7.76=150.5库内净咼:H=5m公称容积:V=150.5X5=752.7m3货物计算密度:p=400kg/m3容积利用系数:n=0.55冷藏吨位:G=752.7X400X0.55/1000=165.6吨23、也3库同也3库,G=158.6吨3低温冷藏间冷藏吨位:G=G+G+G=482.8吨123(500-482.8)/500=3.4%符合要求。C、围护结构传热系数计算主要计算外墙、内墙、屋顶和地坪的传热系数。(一)咼温冷藏间1、外墙序号结构层(有外向内)厚度&(m)导热系数入(W/m.°C)热阻R=5/入(时C/W)11:2.5水泥砂浆抹面0.020.930.02152混合沙浆砌砖墙0.370.8140.45531:2.5水泥砂浆抹面0.020.930.02154硬质聚氨酯0.10.0313.22651:2.5水泥砂浆抹面0.030.930.03236墙体表面空气热阻a=23Wa=18R=0.044WR=0.0567总热阻工R3.85638传热系数K=1/ER0.2592、地坪序号结构层(有上向下)厚度&(m)导热系数入(W/m.C)热阻R=5/入(时C/W)1钢筋混凝土面层0.081.54680.051721:3水泥砂浆保护层0.0150.930.01613—毡二油防水层0.005—0.03514软木层0.10.06981.4335二毡三油隔气层0.01—0.05661:3水泥砂浆找平层0....

1、当您付费下载文档后,您只拥有了使用权限,并不意味着购买了版权,文档只能用于自身使用,不得用于其他商业用途(如 [转卖]进行直接盈利或[编辑后售卖]进行间接盈利)。
2、本站所有内容均由合作方或网友上传,本站不对文档的完整性、权威性及其观点立场正确性做任何保证或承诺!文档内容仅供研究参考,付费前请自行鉴别。
3、如文档内容存在违规,或者侵犯商业秘密、侵犯著作权等,请点击“违规举报”。

碎片内容

小型冷库工艺及结构设计

您可能关注的文档

确认删除?
VIP
微信客服
  • 扫码咨询
会员Q群
  • 会员专属群点击这里加入QQ群
客服邮箱
回到顶部