电脑桌面
添加小米粒文库到电脑桌面
安装后可以在桌面快捷访问

江苏省江阴市高一化学《微粒之间的相互作用力、从微观结构看物质的多样性》复习学案 新人教版VIP免费

江苏省江阴市高一化学《微粒之间的相互作用力、从微观结构看物质的多样性》复习学案 新人教版_第1页
1/5
江苏省江阴市高一化学《微粒之间的相互作用力、从微观结构看物质的多样性》复习学案 新人教版_第2页
2/5
江苏省江阴市高一化学《微粒之间的相互作用力、从微观结构看物质的多样性》复习学案 新人教版_第3页
3/5
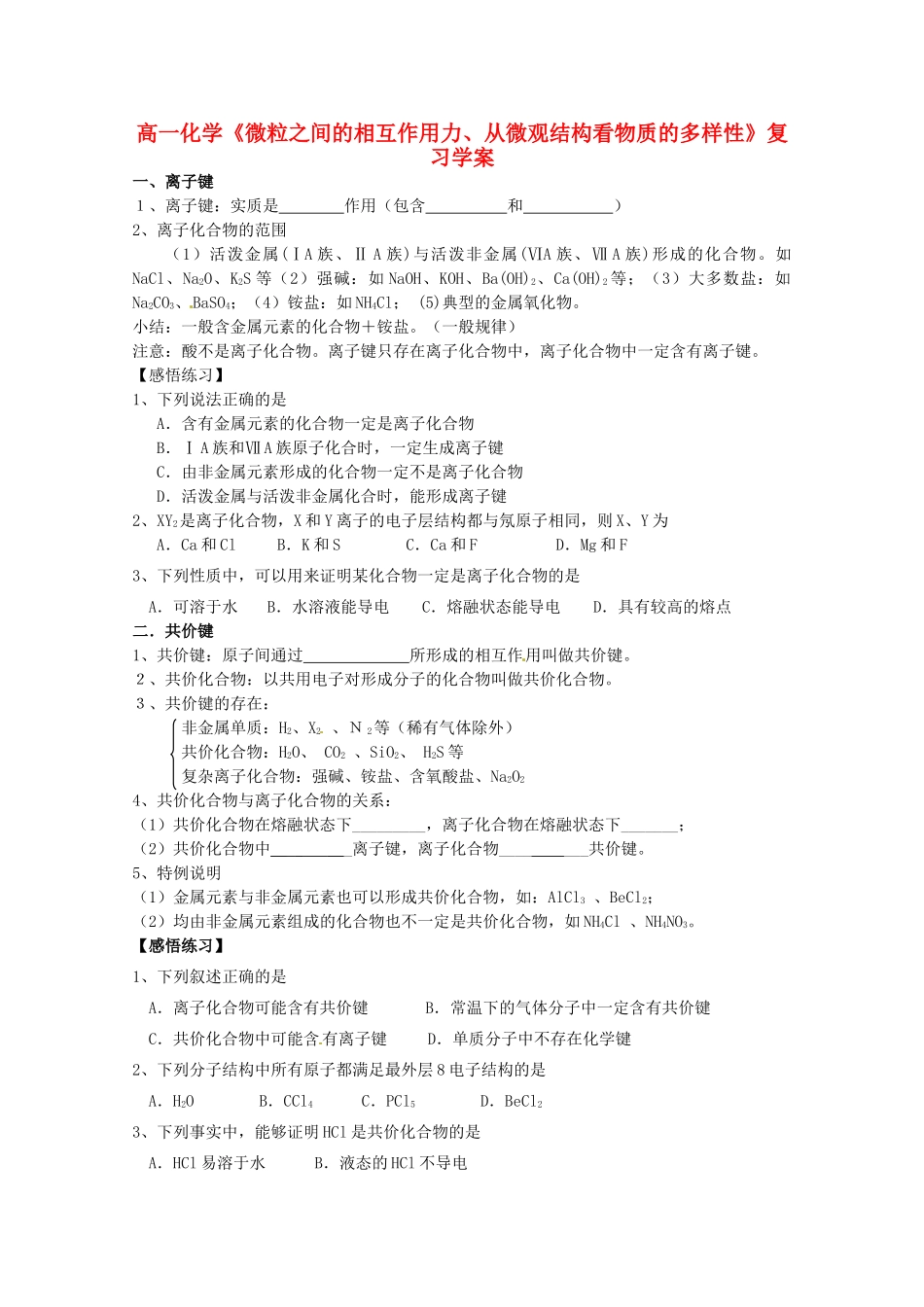
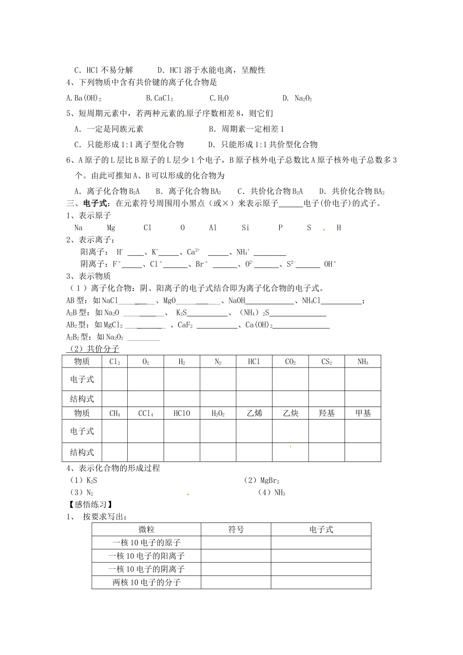
高一化学《微粒之间的相互作用力、从微观结构看物质的多样性》复习学案一、离子键1、离子键:实质是作用(包含和)2、离子化合物的范围(1)活泼金属(ⅠA族、ⅡA族)与活泼非金属(ⅥA族、ⅦA族)形成的化合物。如NaCl、Na2O、K2S等(2)强碱:如NaOH、KOH、Ba(OH)2、Ca(OH)2等;(3)大多数盐:如Na2CO3、BaSO4;(4)铵盐:如NH4Cl;(5)典型的金属氧化物。小结:一般含金属元素的化合物+铵盐。(一般规律)注意:酸不是离子化合物。离子键只存在离子化合物中,离子化合物中一定含有离子键。【感悟练习】1、下列说法正确的是A.含有金属元素的化合物一定是离子化合物B.ⅠA族和ⅦA族原子化合时,一定生成离子键C.由非金属元素形成的化合物一定不是离子化合物D.活泼金属与活泼非金属化合时,能形成离子键2、XY2是离子化合物,X和Y离子的电子层结构都与氖原子相同,则X、Y为A.Ca和ClB.K和SC.Ca和FD.Mg和F3、下列性质中,可以用来证明某化合物一定是离子化合物的是A.可溶于水B.水溶液能导电C.熔融状态能导电D.具有较高的熔点二.共价键1、共价键:原子间通过所形成的相互作用叫做共价键。2、共价化合物:以共用电子对形成分子的化合物叫做共价化合物。3、共价键的存在:非金属单质:H2、X2、N2等(稀有气体除外)共价化合物:H2O、CO2、SiO2、H2S等复杂离子化合物:强碱、铵盐、含氧酸盐、Na2O24、共价化合物与离子化合物的关系:(1)共价化合物在熔融状态下_________,离子化合物在熔融状态下_______;(2)共价化合物中______离子键,离子化合物_______共价键。5、特例说明(1)金属元素与非金属元素也可以形成共价化合物,如:AlCl3、BeCl2;(2)均由非金属元素组成的化合物也不一定是共价化合物,如NH4Cl、NH4NO3。【感悟练习】1、下列叙述正确的是A.离子化合物可能含有共价键B.常温下的气体分子中一定含有共价键C.共价化合物中可能含有离子键D.单质分子中不存在化学键2、下列分子结构中所有原子都满足最外层8电子结构的是A.H2OB.CCl4C.PCl5D.BeCl23、下列事实中,能够证明HCl是共价化合物的是A.HCl易溶于水B.液态的HCl不导电C.HCl不易分解D.HCl溶于水能电离,呈酸性4、下列物质中含有共价键的离子化合物是A.Ba(OH)2B.CaCl2C.H2OD.Na2O25、短周期元素中,若两种元素的原子序数相差8,则它们A.一定是同族元素B.周期素一定相差1C.只能形成1:1离子型化合物D.只能形成1:1共价型化合物6、A原子的L层比B原子的L层少1个电子,B原子核外电子总数比A原子核外电子总数多3个。由此可推知A、B可以形成的化合物为A.离子化合物B2AB.离子化合物BA2C.共价化合物B2AD.共价化合物BA2三、电子式:在元素符号周围用小黑点(或×)来表示原子电子(价电子)的式子。1、表示原子NaMgClOAlSiPSH2、表示离子:阳离子:H+、K+、Ca2+、NH4+阴离子:F–、Cl–、Br–、O2-、S2-OH–3、表示物质(1)离子化合物:阴、阳离子的电子式结合即为离子化合物的电子式。AB型:如NaCl_______、MgO________、NaOH、NH4Cl;A2B型:如Na2O______、K2S、(NH4)2SAB2型:如MgCl2______、CaF2、Ca(OH)2A2B2型:如Na2O2________(2)共价分子物质Cl2O2H2N2HClCO2CS2NH3电子式结构式物质CH4CCl4HClOH2O2乙烯乙炔羟基甲基电子式结构式4、表示化合物的形成过程(1)K2S(2)MgBr2(3)N2(4)NH3【感悟练习】1、按要求写出:微粒符号电子式一核10电子的原子一核10电子的阳离子一核10电子的阴离子两核10电子的分子两核10电子的阴离子三核10电子的分子四核10电子的分子五核10电子的分子五核10电子的阳离子四、化学键1、定义:物质中或之间存在的强烈的相互作用。2、分类:离子键、共价键3、化学反应的实质:旧化学键的和新化学键的。五、分子间作用力1、定义:分子间存在着将分子聚集在一起的作用力。2、分子间作用力不属于化学键,比化学键。3、组成和结构相似的物质,相对分子质量,分子间作用力,熔沸点。4、分子间作用力只存在于由分子组成的共价化合物、共价单质和稀有气体的分子之间。在离子化合物、金属单质、金刚石、晶体硅、二氧化硅等物质中只有化学键,没有分子间作用力。5、氢键:特...

1、当您付费下载文档后,您只拥有了使用权限,并不意味着购买了版权,文档只能用于自身使用,不得用于其他商业用途(如 [转卖]进行直接盈利或[编辑后售卖]进行间接盈利)。
2、本站所有内容均由合作方或网友上传,本站不对文档的完整性、权威性及其观点立场正确性做任何保证或承诺!文档内容仅供研究参考,付费前请自行鉴别。
3、如文档内容存在违规,或者侵犯商业秘密、侵犯著作权等,请点击“违规举报”。

碎片内容

江苏省江阴市高一化学《微粒之间的相互作用力、从微观结构看物质的多样性》复习学案 新人教版

您可能关注的文档

雨丝书吧+ 关注
实名认证
内容提供者

乐于和他人分享知识,从事历史教学,热爱教育,高度负责。

确认删除?
VIP
微信客服
  • 扫码咨询
会员Q群
  • 会员专属群点击这里加入QQ群
客服邮箱
回到顶部