电脑桌面
添加小米粒文库到电脑桌面
安装后可以在桌面快捷访问

高中历史 专题七 第4课 向“距离”挑战学案 人民版必修3-人民版高二必修3历史学案VIP免费

高中历史 专题七 第4课 向“距离”挑战学案 人民版必修3-人民版高二必修3历史学案_第1页
1/9
高中历史 专题七 第4课 向“距离”挑战学案 人民版必修3-人民版高二必修3历史学案_第2页
2/9
高中历史 专题七 第4课 向“距离”挑战学案 人民版必修3-人民版高二必修3历史学案_第3页
3/9
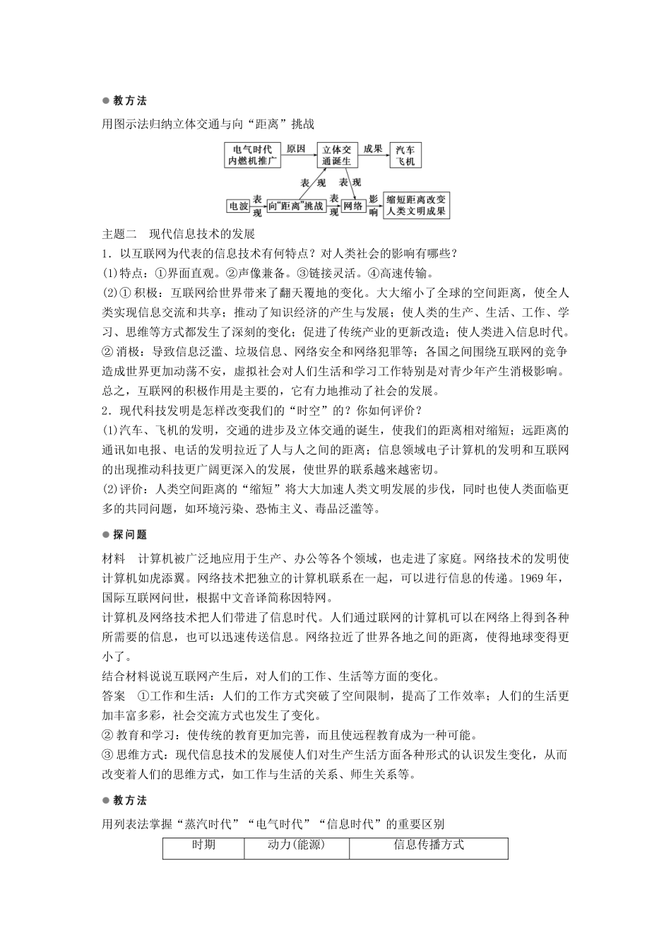
第4课向“距离”挑战[课标要求]1.以电气技术的应用等为例,说明科学技术进步对社会发展的作用。2.以网络技术为例,理解现代信息技术对人类社会的影响。一、立体交通的诞生1.条件:内燃机的发明、推广,人类社会从蒸汽时代跨入电气时代。2.交通工具的发明与改进(1)陆上交通:1885年,德国人卡尔·本茨和戴姆勒分别制成汽车。世界铁路总长度成倍增长。(2)水上交通:1887年,把内燃机装配到轮船上,汽船普遍代替帆船。(3)空中交通:1903年,美国莱特兄弟设计出一架飞机,开创了人类交通事业的新纪元。3.影响:人类从平面交通时代迅速步入水、陆、空立体交通时代。[深层点拨]内燃机的发明、石油开采业和石油化学工业的发展促进了立体交通工具的诞生。二、穿越大洋的电波1.1837年,美国人莫尔斯发明有线电报机。2.1876年,美国人贝尔发明电话机。3.1902年,意大利人马可尼横跨大西洋传送无线电信息的试验获得成功。4.1916年,马可尼完成了短波试验从而奠定了几乎所有现代远距离无线电通信的技术基础。5.1851年,连接英法的海底电缆铺设成功。1866年连接欧美两洲的大西洋海底电缆铺设成功。[易混易错](1)有线电报和无线电报的传输方式是不同的,有线电报是用电流传输的,无线电报是用电磁波传输的。(2)电报和今天的传真不同。电报是将文本翻译成数字代码,用电流或电磁波发送给对方,传真是将已有的文件用扫描的方式传送给对方。三、改变世界的网络1.条件:计算机的发明(1)发明:1946年,美国研制出第一台电子计算机。(2)发展:经历了电子管、晶体管、集成电路和大规模集成电路四个发展阶段,第五代新型机正在研制之中。(3)影响:电子计算机不仅为自动化和控制论的建立奠定了基础,而且被广泛应用到各个领域;有些计算机系统,能部分地代替人类的智力活动,被称为“人工智能”,被广泛应用于生产、生活、教育等多个领域。2.互联网技术的诞生(1)形成:由电子计算机技术与通信技术相结合。(2)影响①给世界带来了翻天覆地的变化,大大缩小了全球空间距离。②使人类进行相互间的信息交流与共享、信息传递与汇集成为可能。③互联网使信息能够大量、高速并行,被称为“信息高速公路”。④互联网以人们无法预料的速度、深度和广度,改变着人类文明的进程。3.中国互联网:国家经济信息网、中国教育科研网、公用数据通信网。[误区警示]对科学与技术的认识要注意从有利与不利两方面影响分析。如蒸汽机的发明使人类进入工业时代,但带来了环境的污染;原子能的出现是科技的重大进步,但用于战争则威胁到人类的安全;互联网在给我们生活带来方便的同时也给青少年带来了负面影响,我们运用科学知识和技术为人类造福,尽量降低其负面影响。主题一第二次工业革命中缩短时空的发明1.人类为什么能从平面交通时代步入立体交通时代?对世界产生了怎样的影响?(1)原因:两次科技革命的推动;蒸汽机、内燃机的发明和改进;科学家们的钻研。(2)影响:推动了工业革命深入发展;推动了世界交通运输业的发展,加强了世界各地的联系,使世界日益成为一个整体;加速了资本主义世界体系的形成,促进了世界经济全球化的进程。2.第二次工业革命中向“距离”发起挑战的发明有哪些?有怎样的影响?(1)发明:①交通领域有汽车、飞机。②通讯领域有电报、电话和无线电通讯。(2)影响:①立体交通时代的到来进一步推动了世界经济的发展,有利于资本主义世界体系的建立和各国之间或者人与人之间联系的密切。②新式通讯工具的出现为传递信息提供了方便,尤其是互联网发明以来,信息能够大量、高速并行,迅速到达世界各地,并以无法预料的速度、深度和广度,改变着人类文明的进程。材料1876年3月10日,贝尔通过电话机喊道:“沃森先生,请过来!我有事找你!”这一句极普通的话,竟成了人类通过电话传送的第一句话音。1892年,纽约——芝加哥的电话线路开通。电话发明人贝尔第一个试音:“喂,芝加哥。”这一历史性的声音被记录下来。材料中电话的发明运用的是什么科学理论?其发明的条件是什么?电话的发明有何意义?答案电磁感应理论;电动机、发电机的相继发明。促进了电信事业的发展,为快速传递信息提供了方便...

1、当您付费下载文档后,您只拥有了使用权限,并不意味着购买了版权,文档只能用于自身使用,不得用于其他商业用途(如 [转卖]进行直接盈利或[编辑后售卖]进行间接盈利)。
2、本站所有内容均由合作方或网友上传,本站不对文档的完整性、权威性及其观点立场正确性做任何保证或承诺!文档内容仅供研究参考,付费前请自行鉴别。
3、如文档内容存在违规,或者侵犯商业秘密、侵犯著作权等,请点击“违规举报”。

碎片内容

高中历史 专题七 第4课 向“距离”挑战学案 人民版必修3-人民版高二必修3历史学案

确认删除?
VIP
微信客服
  • 扫码咨询
会员Q群
  • 会员专属群点击这里加入QQ群
客服邮箱
回到顶部