电脑桌面
添加小米粒文库到电脑桌面
安装后可以在桌面快捷访问

高中历史 第八单元 33 世界多极化趋势的出现学案 新人教版必修1-新人教版高一必修1历史学案VIP免费

高中历史 第八单元 33 世界多极化趋势的出现学案 新人教版必修1-新人教版高一必修1历史学案_第1页
1/9
高中历史 第八单元 33 世界多极化趋势的出现学案 新人教版必修1-新人教版高一必修1历史学案_第2页
2/9
高中历史 第八单元 33 世界多极化趋势的出现学案 新人教版必修1-新人教版高一必修1历史学案_第3页
3/9
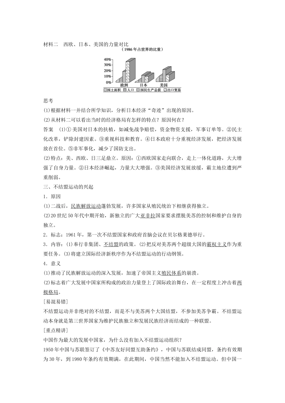
学案33世界多极化趋势的出现[课标要求]1.简述欧洲共同体的形成、日本成为世界经济大国和中国的振兴以及不结盟运动的兴起。2.了解世界多极化趋势在曲折中发展。一、走向联合的欧洲1.背景(1)二战使西欧丧失了世界政治经济中心的地位。(2)欧洲经济的恢复和发展,使彼此之间的联系日益密切。2.过程(1)欧洲煤钢共同体:1951年,法、意、联邦德国等六国签订了《巴黎条约》,建立欧洲煤钢共同体。(2)欧洲经济共同体和欧洲原子能共同体成立。(3)1967年,这三个共同体合并为欧洲共同体。3.影响(1)欧洲共同体成立后,西欧国家不断加强经济合作,经济实力大大增强。(2)随着经济实力的增强,西欧国家开始摆脱美国的控制。(3)冲击了两极格局,使世界朝多极化方向发展。[重点精讲]欧洲一体化开始的原因是什么?(1)欧洲有着共同的文化遗产和心理认同感。(2)二战后欧洲丧失了世界政治经济优势地位,意识到必须联合。(3)二战后西欧受到美国的控制和苏联的威胁。(4)在经济发展中,西欧的联系日益密切。(5)法德两个宿敌和解,推动了欧洲的联合。[深化探究]材料观察下面两幅漫画。漫画一:创作于1951年漫画二:创作于1963年思考(1)漫画说明西欧与美国的关系发生了怎样的变化?(2)这种变化对世界格局有何影响?答案(1)西欧由在政治、经济上依赖美国,转变为在经济上成为美国的竞争对手,政治上力图摆脱美国控制,推行独立自主的外交政策。(2)逐渐形成了资本主义世界美、日、欧三足鼎立的局面,有力地冲击了美苏两极格局,促使世界格局走向多极化。二、日本谋求政治大国地位1.经济的恢复和发展(1)原因①二战后,日本政府进行民主改革,进一步消除生产关系中的封建落后因素。②1948年后,随着“冷战”的加剧,美国开始帮助日本恢复经济。③朝鲜战争爆发后,日本通过提供商品和劳务得到大量的“特需”收入。④日本政府根据国内外经济形势,制定出合乎国情的经济发展战略。⑤日本加强政府投资,重视教育,提出“贸易立国”“出口第一”的口号。(2)概况:到20世纪80年代,成为仅次于美国的世界第二经济大国。2.谋求政治大国地位(1)20世纪80年代,日本提出成为政治大国的目标。(2)近年来,日本积极谋求联合国常任理事国的地位。[易混易错]欧洲共同体不等于欧洲经济共同体,后者是前者的组成部分。欧洲共同体的形成,显示着多极化趋势的出现,但绝非多极化格局的形成。[重点精讲]二战后日本经济的迅速崛起对中国有何启示?(1)对内改革、对外开放是经济发展的最大动力。(2)大力发展科技、教育,确立科教兴国战略。(3)制定合乎国情的经济发展战略,大力发展外向型经济,参与国际竞争等。(4)以经济建设为中心,树立科学发展观。[深化探究]材料一二战以后,日本的经济飞速增长,1953~1979年日本工业平均年增长率为10.9%,同期联邦德国为5.7%,法国为4.2%,美国为4%,英国为2.5%。日本国民生产总值占资本主义世界的比重,1950年只有1.5%,1980年猛增为13.3%,在资本主义世界的地位从第7位跃升到第2位,仅次于美国。西方有些学者把战后日本经济的发展称为20世纪的“奇迹”。材料二西欧、日本、美国的力量对比思考(1)根据材料一并结合所学知识,分析日本经济“奇迹”出现的原因。(2)从材料二可以看出当时的经济格局有怎样的特点?原因何在?答案(1)①美国对日本的扶植,如减免战争赔偿,资金物资支援,军事订单等。②民主化改革,铲除封建因素。③重视科技和教育。④日本政府十分重视经济发展,把经济发展放在首位。⑤非军事化,减少了国防支出。(2)特点:美、西欧、日三足鼎立。原因:①西欧国家走向联合,走上一体化道路,大大增强了自身力量。②日本经济崛起,力量大大增强。③美国经济发展放缓,霸主地位遭到严重削弱。三、不结盟运动的兴起1.原因(1)二战后,民族解放运动蓬勃发展,许多国家从殖民统治下相继获得独立。(2)20世纪50年代中期开始,新独立的广大亚非拉国家要求摆脱美苏的控制和维护自身的独立。2.标志:1961年,第一次不结盟国家和政府首脑会议在贝尔格莱德举行。3.内容:(1)奉行非集团、不结盟的政策。(2)把反对美苏两个超级大国的霸权主义作为重要任务。(3)将建立国际经济新秩序作为不结盟...

1、当您付费下载文档后,您只拥有了使用权限,并不意味着购买了版权,文档只能用于自身使用,不得用于其他商业用途(如 [转卖]进行直接盈利或[编辑后售卖]进行间接盈利)。
2、本站所有内容均由合作方或网友上传,本站不对文档的完整性、权威性及其观点立场正确性做任何保证或承诺!文档内容仅供研究参考,付费前请自行鉴别。
3、如文档内容存在违规,或者侵犯商业秘密、侵犯著作权等,请点击“违规举报”。

碎片内容

高中历史 第八单元 33 世界多极化趋势的出现学案 新人教版必修1-新人教版高一必修1历史学案

确认删除?
VIP
微信客服
  • 扫码咨询
会员Q群
  • 会员专属群点击这里加入QQ群
客服邮箱
回到顶部