电脑桌面
添加小米粒文库到电脑桌面
安装后可以在桌面快捷访问

企业宣传片制作流程VIP免费

企业宣传片制作流程_第1页
1/3
企业宣传片制作流程_第2页
2/3
企业宣传片制作流程_第3页
3/3
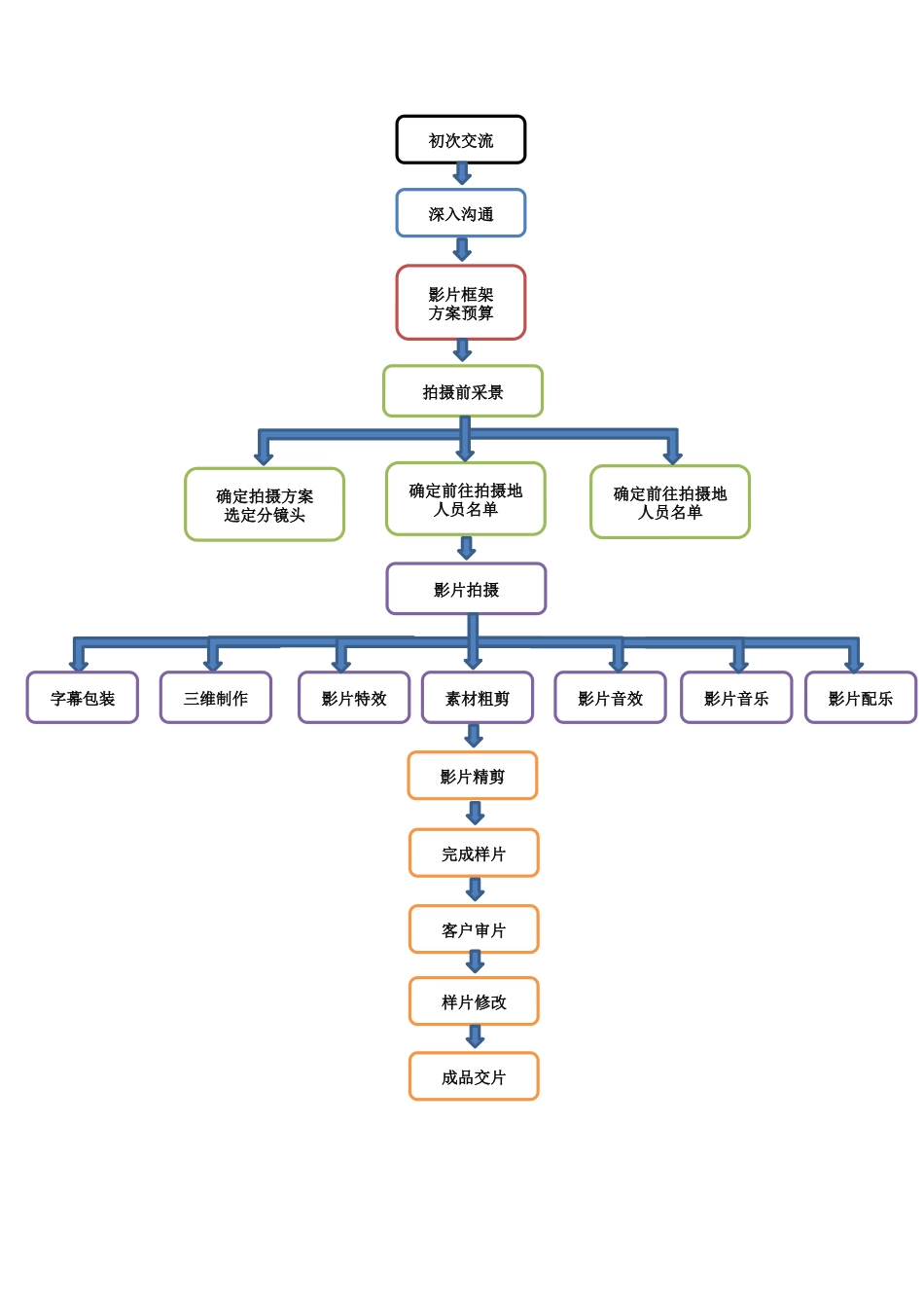
初次交流深入沟通影片框架方案预算拍摄前采景确定拍摄方案选定分镜头确定前往拍摄地人员名单确定前往拍摄地人员名单影片拍摄字幕包装三维制作影片特效素材粗剪影片音效影片音乐影片配乐影片精剪完成样片客户审片样片修改成品交片影片制作流程前期1)业务部业务员接项目(30%能成功率),开始收集并整理意向客户资料,编写好影片编号,如【编号-年-月-日-项目名,GZKS20170101广州市凯晟影视有限公司】;2)业务员做好准备约见客户,与客户沟通(看情况带技术部负责人或者文案参与此约见),必须要用平板或纸笔充分了解并笔录客户相关信息,向客户索取相关影片的需求数据,尽可能拍客户环境相片让技术部分析;3)业务员和技术部负责人/文案组织小会议,探讨影片需求以及制作时间,提出创意、提取策划思路,确定内容方向;4)业务员再次与客户沟通,将与技术部会议探讨出来的策划思路及方向,确定基本方案大纲;5)客户落实此影片项目之后,技术部(业务部也可参与)内部进行讨论、头脑风暴,确定影片的大致创意和思路(其包括影片的定位、风格、表现形式、表现内容、效果特效等)列出一份简要的文字文案,6)客户确认简要文案,业务员根据提技术部负责人列出的的费用再预算制定合适的《报价表》,并转告客户;待客户预付一定订金,再详细描述此影片的脚本、分镜头、配图说明等;7)客户确认最终文案和报价后,就签订具体制作合同,开展中、后期流程;8)技术部负责任确认合同签订的同时,制定合适的《___项目进度表》保证影片进度;9)业务部确认合同签订,同时联系好额外素材,如需要的拍摄模特、联系配音员/公司、外景拍摄租车等;中期10)影片合同落实同时,技术部负责人确立项目负责人,项目负责人组织项目人员进行分工任务;11)项目负责人必须提前收集下载与项目大致风格的素材,记录空缺素材材料,需要哪些要实拍,哪些是过度画面,记录做好拍摄前准备,捉准拍摄黄金时间,免得造成镜头错过的同时,对公司的利益产生负面;.12)部门负责人通过《___项目进度表》记录工作日程及进度,业务人员项目签约交接给部门负责人后,由部门负责人完成后续客户沟通工作(确认场地,交接材料,指定文案、旁白、配音)。13)分配好室内和外景拍摄时间,外景遇到雨天另找时间再拍;14)我们需要实地拍摄客户的环境,客户必须提前准备场地的整体清洁,方便配合我司拍摄出来的最佳效果;15)提前在会议室模拟拍摄镜头,选定场景画面、拍摄配置、道具、安排落实好拍摄人员名单拍摄任务;16)决定出发时间、落实拍摄地点,检查设备,提交申请;后期17)项目一旦开始制作,业务部“避免”私下与技术人员讨论有关技术问题,如制作问题、费用、完成时间,如有需要可请求部门负责人沟通与协助;18)建立好项目,如【时间-项目名字】,导入保存所有下载和拍摄素材;19)素材裁剪分类,筛选标识重要、次要镜头,抽取素材精华;20)播音员配音,必须得到客户确认后的解说词,在素材分类之前完成配音工作21)根据客户的需求制作特效,三维建模,必须在合同签订下来的时候开始建立;22)按照制作《项目进度表》安排的时间完成初剪,初剪是通过客户确认的脚本、分镜头套入视频形成影片,音乐影片的画面配入,或者可通过作曲或者选曲完成;TC调色看项目进度(项目款)进行;23)精剪之前必须客户通过客户的初审的初剪,根据双方意见商讨那些修改和建议再进一步修剪、美化,再根据《项目进度表》安排的时间完成精剪,并附上公司标识水印交片给客户审核;确定无技术疏漏,错误,敏感内容后,方可出片,如不通过则继续修改,严禁直接将成片制品私下发送给客户,如有出现工作人员与客户私下沟通而造成公司经营损失,公司将追究责任。24)交样片给客户审核;25)客户确认影片无误,按合同规定支付尾款,则可除水印将成品交给客户;26)如完成的影片已试用了免费一次修改权,如额外修改或者补充,则再另签补充协议缴纳一定的额外费用。

1、当您付费下载文档后,您只拥有了使用权限,并不意味着购买了版权,文档只能用于自身使用,不得用于其他商业用途(如 [转卖]进行直接盈利或[编辑后售卖]进行间接盈利)。
2、本站所有内容均由合作方或网友上传,本站不对文档的完整性、权威性及其观点立场正确性做任何保证或承诺!文档内容仅供研究参考,付费前请自行鉴别。
3、如文档内容存在违规,或者侵犯商业秘密、侵犯著作权等,请点击“违规举报”。

碎片内容

企业宣传片制作流程

确认删除?
VIP
微信客服
  • 扫码咨询
会员Q群
  • 会员专属群点击这里加入QQ群
客服邮箱
回到顶部