电脑桌面
添加小米粒文库到电脑桌面
安装后可以在桌面快捷访问

高考历史预测试题(5)预测题VIP免费

高考历史预测试题(5)预测题_第1页
1/13
高考历史预测试题(5)预测题_第2页
2/13
高考历史预测试题(5)预测题_第3页
3/13
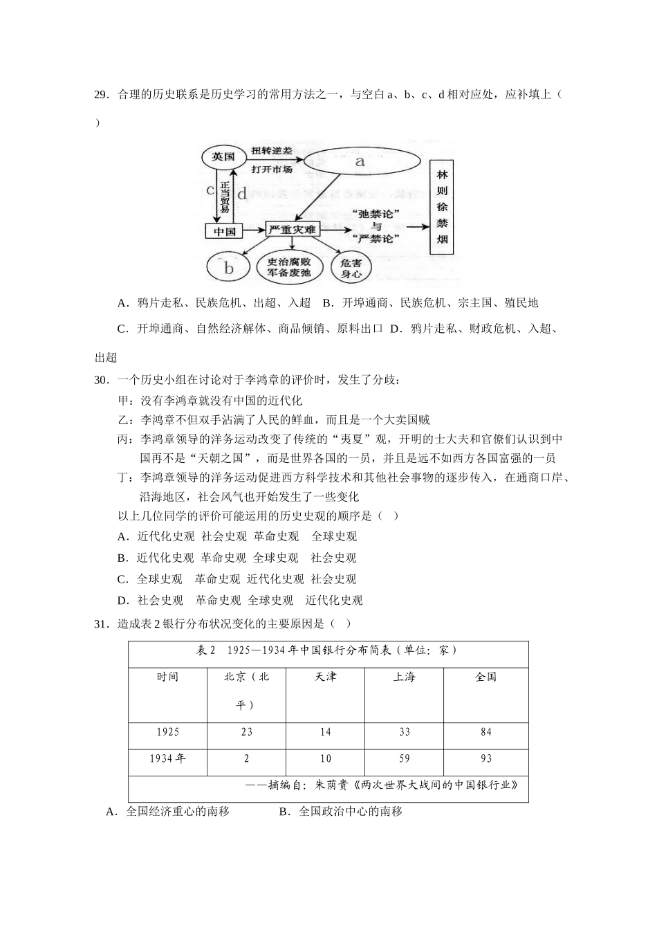
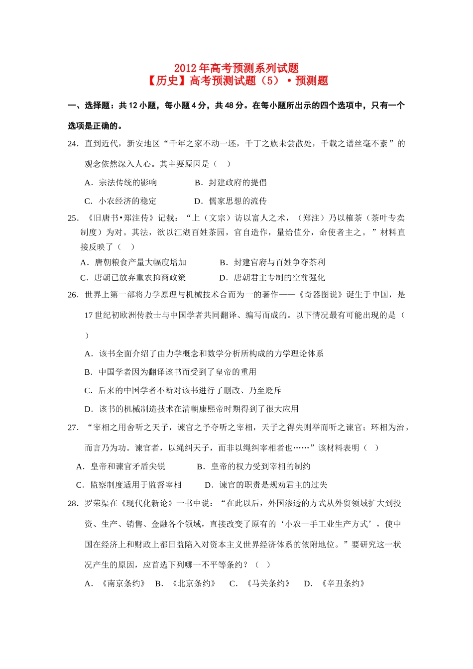
2012年高考预测系列试题【历史】高考预测试题(5)·预测题一、选择题:共12小题,每小题4分,共48分。在每小题所出示的四个选项中,只有一个选项是正确的。24.直到近代,新安地区“千年之家不动一坯,千丁之族未尝散处,千载之谱丝毫不紊”的观念依然深入人心。其主要原因是()A.宗法传统的影响B.封建政府的提倡C.小农经济的稳定D.儒家思想的流传25.《旧唐书•郑注传》记载:“上(文宗)访以富人之术,(郑注)乃以榷茶(茶叶专卖制度)为对。其法,欲以江湖百姓茶园,官自造作,量给值分,命使者主之。”材料直接反映了()A.唐朝粮食产量大幅度增加B.封建官府与百姓争夺茶利C.唐朝已放弃重农抑商政策D.唐朝君主专制的空前强化26.世界上第一部将力学原理与机械技术合而为一的著作——《奇器图说》诞生于中国,是17世纪初欧洲传教士与中国学者共同翻译、编写而成的。以下情况最有可能出现的是()A.该书全面介绍了由力学概念和数学分析所构成的力学理论体系B.中国学者因为翻译该书而受到了皇帝的重用C.后来的中国学者不断对该书进行了删改、乃至贬斥D.该书的机械制造技术在清朝康熙帝时期得到了很大应用27.“宰相之用舍听之天子,谏官之予夺听之宰相,天子之得失则举而听之谏官;环相为治,而言乃为功。谏官者,以绳纠天子,而非以绳纠宰相者也……”该材料表明()A.皇帝和谏官矛盾尖锐B.皇帝的权力受到宰相的制约C.监察制度适用于监督宰相D.谏官的职责是规劝君主的过失28.罗荣渠在《现代化新论》一书中说:“在此以后,外国渗透的方式从外贸领域扩大到投资、生产、销售、金融各个领域,直接改变了原有的‘小农—手工业生产方式’,使中国在经济上和财政上都日益陷入对资本主义世界经济体系的依附地位。”要研究这一状况产生的原因,应首选下列哪一不平等条约?()A.《南京条约》B.《北京条约》C.《马关条约》D.《辛丑条约》29.合理的历史联系是历史学习的常用方法之一,与空白a、b、c、d相对应处,应补填上()A.鸦片走私、民族危机、出超、入超B.开埠通商、民族危机、宗主国、殖民地C.开埠通商、自然经济解体、商品倾销、原料出口D.鸦片走私、财政危机、入超、出超30.一个历史小组在讨论对于李鸿章的评价时,发生了分歧:甲:没有李鸿章就没有中国的近代化乙:李鸿章不但双手沾满了人民的鲜血,而且是一个大卖国贼丙:李鸿章领导的洋务运动改变了传统的“夷夏”观,开明的士大夫和官僚们认识到中国再不是“天朝之国”,而是世界各国的一员,并且是远不如西方各国富强的一员丁:李鸿章领导的洋务运动促进西方科学技术和其他社会事物的逐步传入,在通商口岸、沿海地区,社会风气也开始发生了一些变化以上几位同学的评价可能运用的历史史观的顺序是()A.近代化史观社会史观革命史观全球史观B.近代化史观革命史观全球史观社会史观C.全球史观革命史观近代化史观社会史观D.社会史观革命史观全球史观近代化史观31.造成表2银行分布状况变化的主要原因是()表21925—1934年中国银行分布简表(单位:家)时间北京(北平)天津上海全国1925231433841934年2105993——摘编自:朱荫贵《两次世界大战间的中国银行业》A.全国经济重心的南移B.全国政治中心的南移C.日本全面侵华战争的爆发D.世界经济危机的冲击32.新中国成立后,人民政府将归绥(归顺、平定之意)改为呼和浩特(意为青色的城)、迪化(开导、教化之意)改为乌鲁木齐(意为优美牧场);这说明新中国()A.重视对生态环境的保护B.实施民族区域自治制度C.尊重少数民族风俗习惯D.贯彻各民族平等的原则33.1980年,意大利记者提出“天安门上的毛主席像,是否要永远保留下去?”时,邓小平明快、干脆地回答:“永远保留下去。”这体现了()①毛泽东思想是改革开放的指导思想之一②十一届六中全会通过的《决议》对毛泽东功过的客观评价③毛泽东的《论十大关系》为邓小平理论奠定基础④邓小平的政治智慧A.①②B.①④C.③④D.①②③34.《国家强盛之道:怎样做大国》一书指出:“现代金融市场起源于西方。以粗略的线条勾勒,那就是从以佛罗伦萨等独立城市为中心的‘北意大利金融...

1、当您付费下载文档后,您只拥有了使用权限,并不意味着购买了版权,文档只能用于自身使用,不得用于其他商业用途(如 [转卖]进行直接盈利或[编辑后售卖]进行间接盈利)。
2、本站所有内容均由合作方或网友上传,本站不对文档的完整性、权威性及其观点立场正确性做任何保证或承诺!文档内容仅供研究参考,付费前请自行鉴别。
3、如文档内容存在违规,或者侵犯商业秘密、侵犯著作权等,请点击“违规举报”。

碎片内容

高考历史预测试题(5)预测题

您可能关注的文档

星河书苑+ 关注
实名认证
内容提供者

从事历史教学,热爱教育,高度负责。

确认删除?
VIP
微信客服
  • 扫码咨询
会员Q群
  • 会员专属群点击这里加入QQ群
客服邮箱
回到顶部