电脑桌面
添加小米粒文库到电脑桌面
安装后可以在桌面快捷访问

高中化学 第二讲 物质的量练习 苏教版必修1-苏教版高一必修1化学试题VIP免费

高中化学 第二讲 物质的量练习 苏教版必修1-苏教版高一必修1化学试题_第1页
1/3
高中化学 第二讲 物质的量练习 苏教版必修1-苏教版高一必修1化学试题_第2页
2/3
高中化学 第二讲 物质的量练习 苏教版必修1-苏教版高一必修1化学试题_第3页
3/3
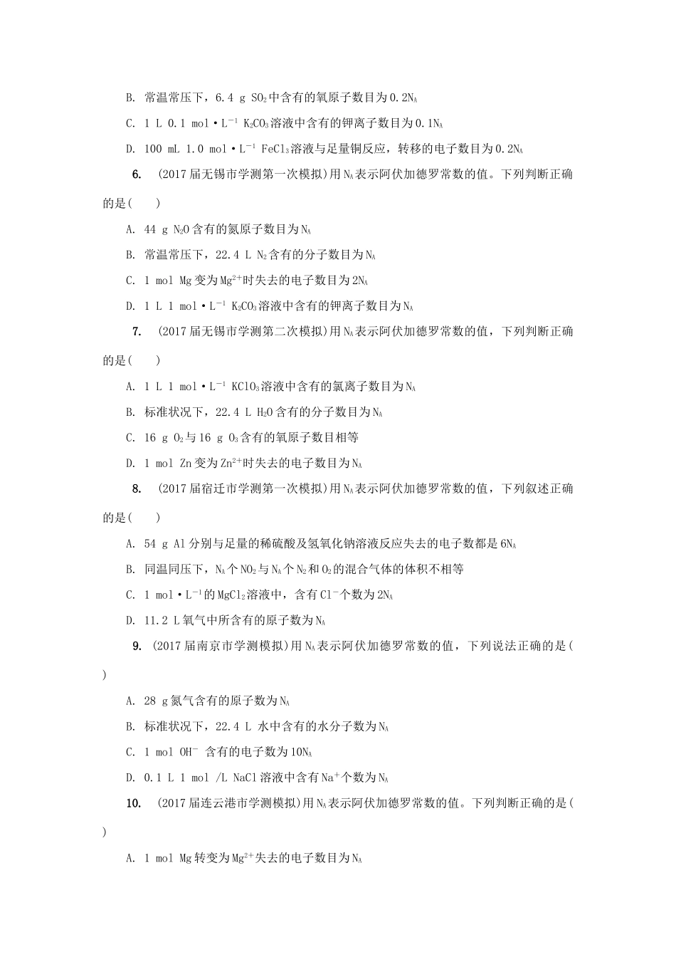
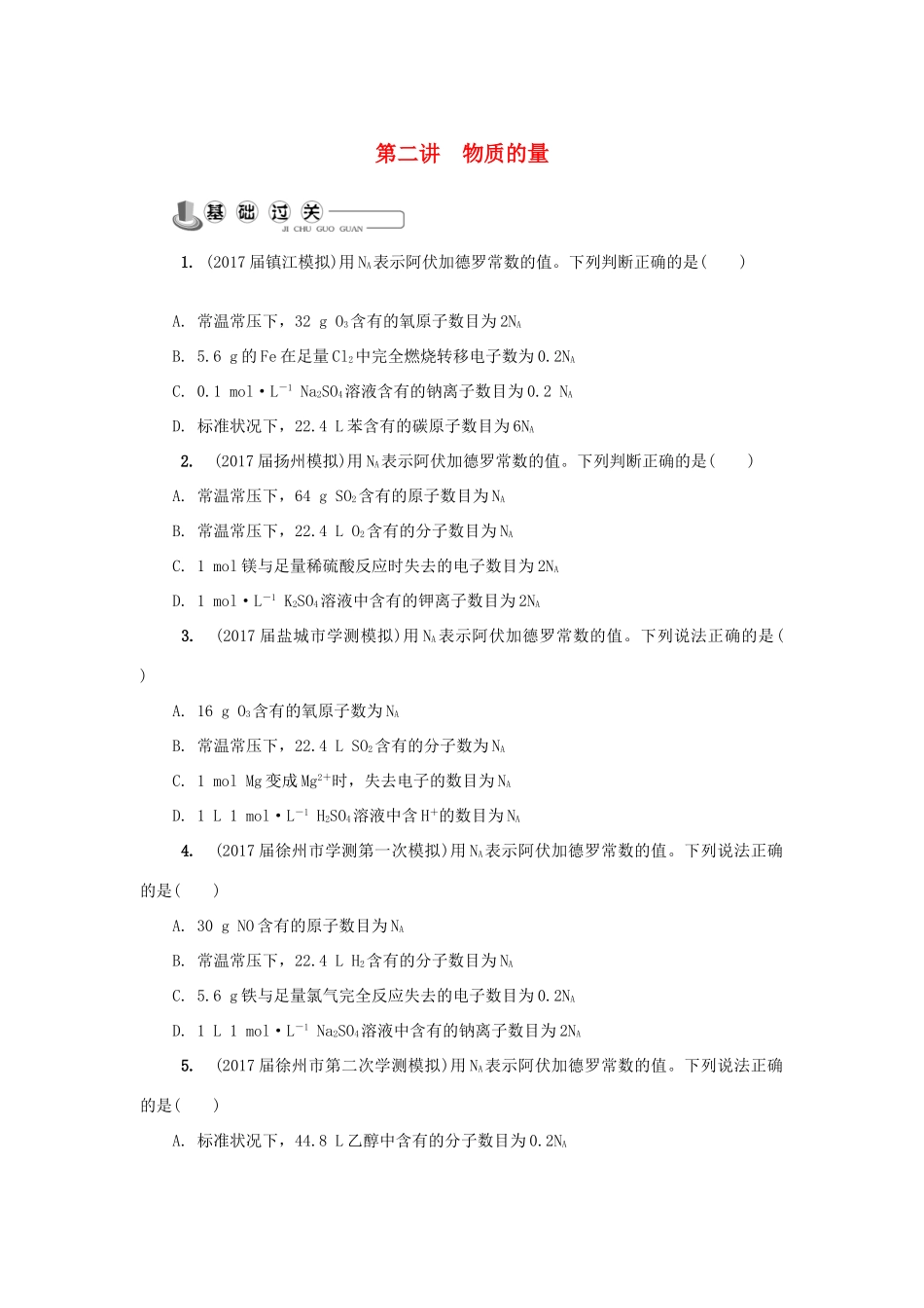
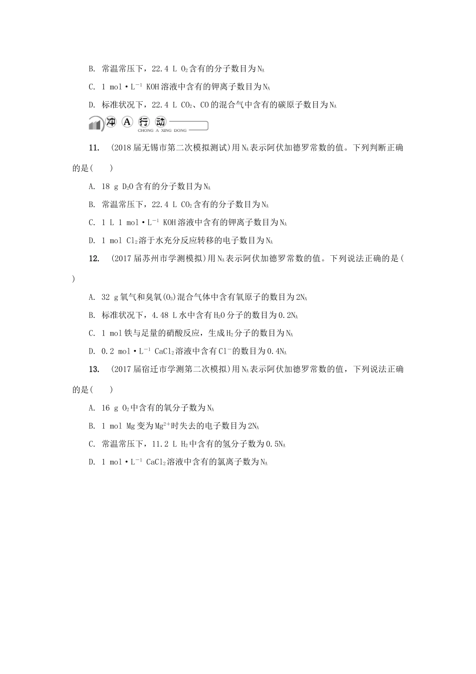
第二讲物质的量1.(2017届镇江模拟)用NA表示阿伏加德罗常数的值。下列判断正确的是()A.常温常压下,32gO3含有的氧原子数目为2NAB.5.6g的Fe在足量Cl2中完全燃烧转移电子数为0.2NAC.0.1mol·L-1Na2SO4溶液含有的钠离子数目为0.2NAD.标准状况下,22.4L苯含有的碳原子数目为6NA2.(2017届扬州模拟)用NA表示阿伏加德罗常数的值。下列判断正确的是()A.常温常压下,64gSO2含有的原子数目为NAB.常温常压下,22.4LO2含有的分子数目为NAC.1mol镁与足量稀硫酸反应时失去的电子数目为2NAD.1mol·L-1K2SO4溶液中含有的钾离子数目为2NA3.(2017届盐城市学测模拟)用NA表示阿伏加德罗常数的值。下列说法正确的是()A.16gO3含有的氧原子数为NAB.常温常压下,22.4LSO2含有的分子数为NAC.1molMg变成Mg2+时,失去电子的数目为NAD.1L1mol·L-1H2SO4溶液中含H+的数目为NA4.(2017届徐州市学测第一次模拟)用NA表示阿伏加德罗常数的值。下列说法正确的是()A.30gNO含有的原子数目为NAB.常温常压下,22.4LH2含有的分子数目为NAC.5.6g铁与足量氯气完全反应失去的电子数目为0.2NAD.1L1mol·L-1Na2SO4溶液中含有的钠离子数目为2NA5.(2017届徐州市第二次学测模拟)用NA表示阿伏加德罗常数的值。下列说法正确的是()A.标准状况下,44.8L乙醇中含有的分子数目为0.2NAB.常温常压下,6.4gSO2中含有的氧原子数目为0.2NAC.1L0.1mol·L-1K2CO3溶液中含有的钾离子数目为0.1NAD.100mL1.0mol·L-1FeCl3溶液与足量铜反应,转移的电子数目为0.2NA6.(2017届无锡市学测第一次模拟)用NA表示阿伏加德罗常数的值。下列判断正确的是()A.44gN2O含有的氮原子数目为NAB.常温常压下,22.4LN2含有的分子数目为NAC.1molMg变为Mg2+时失去的电子数目为2NAD.1L1mol·L-1K2CO3溶液中含有的钾离子数目为NA7.(2017届无锡市学测第二次模拟)用NA表示阿伏加德罗常数的值,下列判断正确的是()A.1L1mol·L-1KClO3溶液中含有的氯离子数目为NAB.标准状况下,22.4LH2O含有的分子数目为NAC.16gO2与16gO3含有的氧原子数目相等D.1molZn变为Zn2+时失去的电子数目为NA8.(2017届宿迁市学测第一次模拟)用NA表示阿伏加德罗常数的值,下列叙述正确的是()A.54gAl分别与足量的稀硫酸及氢氧化钠溶液反应失去的电子数都是6NAB.同温同压下,NA个NO2与NA个N2和O2的混合气体的体积不相等C.1mol·L-1的MgCl2溶液中,含有Cl-个数为2NAD.11.2L氧气中所含有的原子数为NA9.(2017届南京市学测模拟)用NA表示阿伏加德罗常数的值,下列说法正确的是()A.28g氮气含有的原子数为NAB.标准状况下,22.4L水中含有的水分子数为NAC.1molOH-含有的电子数为10NAD.0.1L1mol/LNaCl溶液中含有Na+个数为NA10.(2017届连云港市学测模拟)用NA表示阿伏加德罗常数的值。下列判断正确的是()A.1molMg转变为Mg2+失去的电子数目为NAB.常温常压下,22.4LO2含有的分子数目为NAC.1mol·L-1KOH溶液中含有的钾离子数目为NAD.标准状况下,22.4LCO2、CO的混合气中含有的碳原子数目为NA11.(2018届无锡市第二次模拟测试)用NA表示阿伏加德罗常数的值。下列判断正确的是()A.18gD2O含有的分子数目为NAB.常温常压下,22.4LCO2含有的分子数目为NAC.1L1mol·L-1KOH溶液中含有的钾离子数目为NAD.1molCl2溶于水充分反应转移的电子数目为NA12.(2017届苏州市学测模拟)用NA表示阿伏加德罗常数的值。下列说法正确的是()A.32g氧气和臭氧(O3)混合气体中含有氧原子的数目为2NAB.标准状况下,4.48L水中含有H2O分子的数目为0.2NAC.1mol铁与足量的硝酸反应,生成H2分子的数目为NAD.0.2mol·L-1CaCl2溶液中含有Cl-的数目为0.4NA13.(2017届宿迁市学测第二次模拟)用NA表示阿伏加德罗常数的值,下列说法正确的是()A.16gO2中含有的氧分子数为NAB.1molMg变为Mg2+时失去的电子数目为2NAC.常温常压下,11.2LH2中含有的氢分子数为0.5NAD.1mol·L-1CaCl2溶液中含有的氯离子数为NA

1、当您付费下载文档后,您只拥有了使用权限,并不意味着购买了版权,文档只能用于自身使用,不得用于其他商业用途(如 [转卖]进行直接盈利或[编辑后售卖]进行间接盈利)。
2、本站所有内容均由合作方或网友上传,本站不对文档的完整性、权威性及其观点立场正确性做任何保证或承诺!文档内容仅供研究参考,付费前请自行鉴别。
3、如文档内容存在违规,或者侵犯商业秘密、侵犯著作权等,请点击“违规举报”。

碎片内容

高中化学 第二讲 物质的量练习 苏教版必修1-苏教版高一必修1化学试题

确认删除?
VIP
微信客服
  • 扫码咨询
会员Q群
  • 会员专属群点击这里加入QQ群
客服邮箱
回到顶部