电脑桌面
添加小米粒文库到电脑桌面
安装后可以在桌面快捷访问

辩证唯物主义原理VIP免费

辩证唯物主义原理_第1页
1/2
辩证唯物主义原理_第2页
2/2
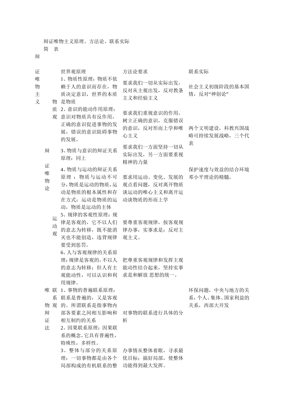
辩证唯物主义原理、方法论、联系实际简表辩证唯物主义辩证唯物论物质观世界观原理方法论要求联系实际1、物质性原理:物质不依赖于人的意识而存在,物质决定意识,世界的本质是物质要求我们一切从实际出发,反对从主观出发,反对教条主义和经验主义社会主义初级阶段的基本国情,反对“神创论”2、意识的能动作用原理:意识对物质具有反作用,正确的意识促进事物的发展,错误的意识阻碍事物的发展。要求我们重视意识的作用,树立正确的意识,克服错误的意识,反对形而上学和唯心主义两个文明建设,科教兴国战略可持续发展战略,三个代表3、物质与意识的辩证关系原理:同上要求我们一方面坚持一切从实际出发,另一方面要重视精神的力量运动观4、物质与运动的辩证关系原理:物质与运动不可分,物质是运动的物质,运动是物质的根本属性和存在方式;运动是物质的运动,物质是运动的主体要求用运动、变化、发展的观点看问题,反对离开物质谈运动的唯心主义和离开运动谈物质的形而上学保护速度与效益的结合环境邓小平理论的精髓,5、规律的客观性原理:规律是客观的,它不以人们的意志为转移,既不能消灭也不能创造,违背规律要受到惩罚。要尊重客观规律,按客观规律办事,实事求是;反对主观主义。6、人与客观规律的关系原理:规律是客观的,不以人的意志为转移;但人有主观能动性,可以认识和利用规律。把尊重客观规律和发挥主观能动性结合起来,坚持实事求是和解放思想的统一。唯物辩证法联系观1、事物的普遍联系原理:联系是普遍的,又是客观的。所谓联系是指事物内部各要素之间相互影响和相互制约的关系对事物的联系进行具体的分析环保问题,中央与地方的关系,个人、集体、国家利益的关系,西部大开发2、因果联系原理:因果联系的概念,它具有普遍性,特殊性,多样性。3、整体与部分的关系原理:一切事物都是由各个局部构成的有机联系的整办事情从整体着眼,寻求最优目标;搞好局部,使整体功能得到最大发挥。体,局部离不开整体,全局高于局部。矛盾观4、矛盾的普遍性原理:矛盾是普遍的,又是客观的。所谓矛盾是事物自身所包含的既对立又统一的关系。事事有矛盾,时时有矛盾。一分为二、全面的观点,坚持两分法,反对一点论(自由和纪律,速度和效益,市场机制和宏观调控)两手抓,民主与法制、集中的关系,权利和义务、义和利的关系依法治国与以德治国的关系,生产和消费、积累与消费

1、当您付费下载文档后,您只拥有了使用权限,并不意味着购买了版权,文档只能用于自身使用,不得用于其他商业用途(如 [转卖]进行直接盈利或[编辑后售卖]进行间接盈利)。
2、本站所有内容均由合作方或网友上传,本站不对文档的完整性、权威性及其观点立场正确性做任何保证或承诺!文档内容仅供研究参考,付费前请自行鉴别。
3、如文档内容存在违规,或者侵犯商业秘密、侵犯著作权等,请点击“违规举报”。

碎片内容

辩证唯物主义原理

您可能关注的文档

确认删除?
VIP
微信客服
  • 扫码咨询
会员Q群
  • 会员专属群点击这里加入QQ群
客服邮箱
回到顶部