电脑桌面
添加小米粒文库到电脑桌面
安装后可以在桌面快捷访问

日常文本信息的加工与表达教学设计VIP免费

日常文本信息的加工与表达教学设计_第1页
1/6
日常文本信息的加工与表达教学设计_第2页
2/6
日常文本信息的加工与表达教学设计_第3页
3/6
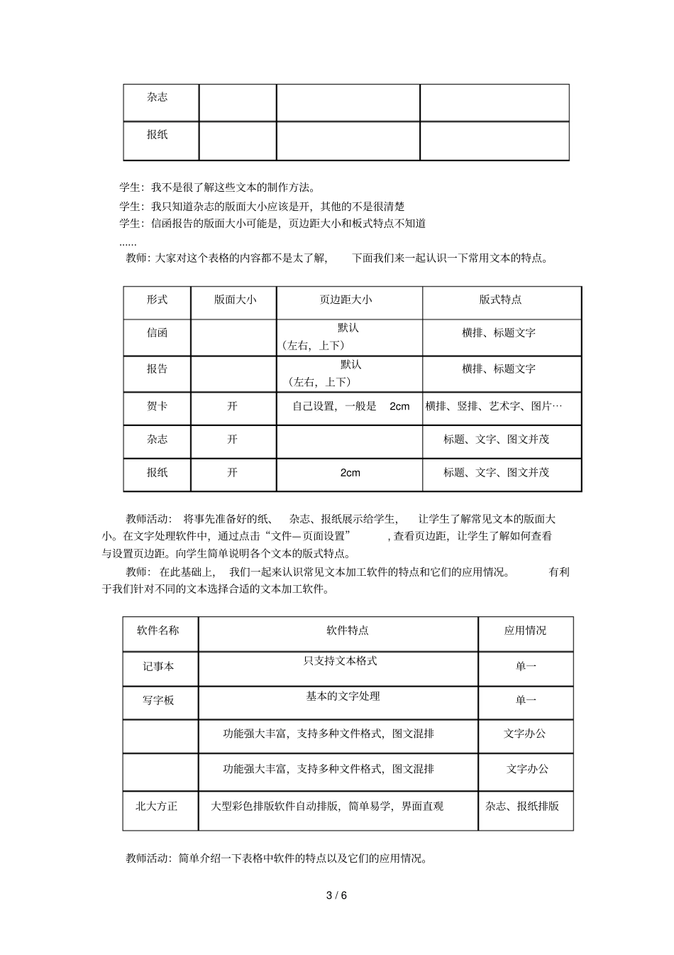
1/6《日常文本信息的加工与表达》教案设计课程标准.能够根据任务需求,熟练使用文字处理、图表处理等工具软件加工信息,表达意图;选择恰当的多媒体工具软件处理多媒体信息,呈现主题。.合乎规范地使用因特网等媒介发布信息,表达思想。一、教案内容分析本节课内容由常见文本类型和日常文本信息加工与表达两部分构成。依据课标,设计任务使学生能够掌握使用文字处理软件进行常用文本信息加工处理的基本方法。在此基础上,围绕主题,选择合适的文本呈现方式,使用文字处理软件编辑排版,进而有效地表达自己的文本设计意图。二、学情分析学生在初中阶段已经系统地学习了在常用的文本加工软件中对文字进行编排。包括版式、格式、字形、字号、字体、图文混排,添加页面信息、排版输出等等。但是,学生对如何根据任务需求恰当地选用工具软件,如何选择合适的技术来实现主题内容以及如何设计美化版面等方面明显缺乏足够的经验和能力。三、教案目标.知识与技能:()了解信函、报告等常用文本特点及制作方法。()能根据信息接受方的特点,选择恰当的效果形式,编辑排版常用文本,充分表达主题内容。()能灵活运用文字处理软件中的编排技术。()能在编辑排版常用文本的过程中,总结、归纳出常用文本信息加工的基本方法。.过程与方法:()通过任务驱动,引导学生掌握日常文本信息排版的相关知识,激发学生的求知欲望。()结合作品点评,让学生在互动点评中巩固日常文本信息加工的要点。.情感态度与价值观:()能利用现代信息技术工具为学习和生活服务。()在应用和体验文本加工软件加工文本信息的过程中,形成对信息技术求知探索的强烈欲望。()培养审美观和创造力。四、教案重难点重点:熟练地使用文本加工软件对文本信息进行加工和美化。难点:()学会选择恰当的效果形式充分表达主题内容。()培养学生审美观和创造力。五、教案方法与策略.教案方法2/6()问答法:通过展示文本类型图片,导入新课。以此为话题,展开一系列的提问,了解学生对常用工具软件的掌握程度。提高学生对本节课的学习兴趣,活跃课堂气氛。()演示法:教师以字处理软件为例,操作示范日常文本加工信息要点,使学生获取知识,减少学生在课堂任务中的困难。()任务驱动法:让学生分组完成制作贺卡的课堂任务,使学生掌握日常文本信息排版的相关知识,培养学生积极、合作、进取的精神。.教案准备课件,纸、杂志、报纸,多媒体机房教室。六、教案过程阶段一:创设情境,导入新课(分钟)教师:请同学们观看下面几幅图片,回答这些图片包含哪些常见的文本类型,除此之外,生活中还有哪些常见的文本类型。(注:图片在第三章第一节的课件中)学生:信函、海报、报告,生活中常见的文本类型还有论文、书籍。学生:杂志、报纸,生活中常见的文本类型还有通知。......教师:大家回答得都对,不同的文本类型所要表达的意思也不同。随着信息技术的日益普及,使用文字处理软件对文本信息进行加工表达,已经成为现代人必备的基本技能,这节课我们就来学习如何加工常见的文本信息。设计意图:通过让学生观看常见文本图片,提高学生对本节课的学习兴趣。阶段二:诱思导学,掌握新知(分钟)任务一:了解常见文本与常用文本加工软件特点(分钟)教师:请同学们想一想曾用过哪些文本加工软件,对该软件掌握的程度如何,并用过该软件加工过何种文本?学生:我只用过,掌握程度一般,写过作文,报告。学生:我用过写字板、,都不是很精通,用写过总结报告,写过信。......教师:同学们基本上都用过,大部分都是用来加工作文、报告、信函等常见文本,你们是否留意过信函、杂志、报纸等文本的特点?请同学们看下面的表格,回答常见文本的特点及制作方法。形式版面大小页边距大小版式特点信函报告贺卡3/6杂志报纸学生:我不是很了解这些文本的制作方法。学生:我只知道杂志的版面大小应该是开,其他的不是很清楚学生:信函报告的版面大小可能是,页边距大小和板式特点不知道......教师:大家对这个表格的内容都不是太了解,下面我们来一起认识一下常用文本的特点。形式版面大小页边距大小版式特点信函默认(左右,上下)横排、标...

1、当您付费下载文档后,您只拥有了使用权限,并不意味着购买了版权,文档只能用于自身使用,不得用于其他商业用途(如 [转卖]进行直接盈利或[编辑后售卖]进行间接盈利)。
2、本站所有内容均由合作方或网友上传,本站不对文档的完整性、权威性及其观点立场正确性做任何保证或承诺!文档内容仅供研究参考,付费前请自行鉴别。
3、如文档内容存在违规,或者侵犯商业秘密、侵犯著作权等,请点击“违规举报”。

碎片内容

日常文本信息的加工与表达教学设计

确认删除?
VIP
微信客服
  • 扫码咨询
会员Q群
  • 会员专属群点击这里加入QQ群
客服邮箱
回到顶部