电脑桌面
添加小米粒文库到电脑桌面
安装后可以在桌面快捷访问

最新公务员考试_笔记VIP免费

最新公务员考试_笔记_第1页
1/5
最新公务员考试_笔记_第2页
2/5
最新公务员考试_笔记_第3页
3/5
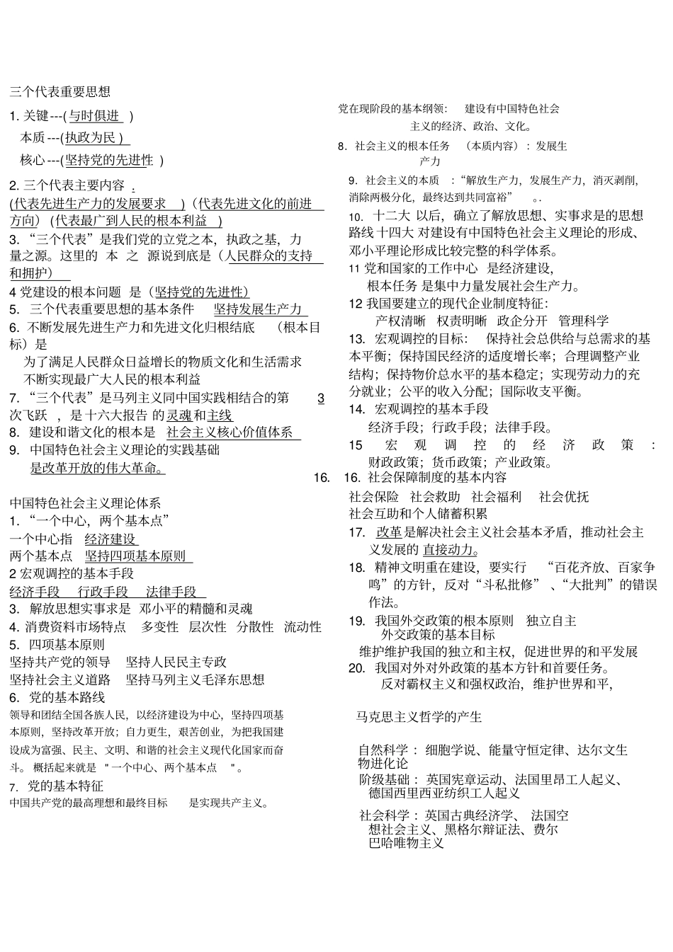
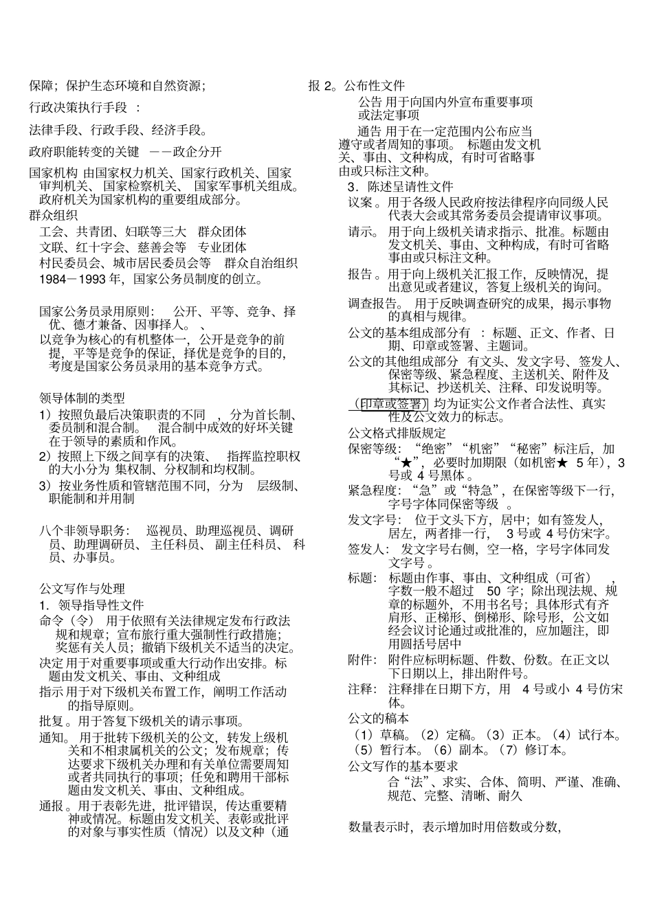
三个代表重要思想1.关键---(与时俱进)本质---(执政为民)核心---(坚持党的先进性)2.三个代表主要内容.(代表先进生产力的发展要求)(代表先进文化的前进方向)(代表最广到人民的根本利益)3.“三个代表”是我们党的立党之本,执政之基,力量之源。这里的本之源说到底是(人民群众的支持和拥护)4党建设的根本问题是(坚持党的先进性)5.三个代表重要思想的基本条件坚持发展生产力6.不断发展先进生产力和先进文化归根结底(根本目标)是为了满足人民群众日益增长的物质文化和生活需求不断实现最广大人民的根本利益7.“三个代表”是马列主义同中国实践相结合的第3次飞跃,是十六大报告的灵魂和主线8.建设和谐文化的根本是社会主义核心价值体系9.中国特色社会主义理论的实践基础是改革开放的伟大革命。中国特色社会主义理论体系1.“一个中心,两个基本点”一个中心指经济建设两个基本点坚持四项基本原则2宏观调控的基本手段经济手段行政手段法律手段3.解放思想实事求是邓小平的精髓和灵魂4.消费资料市场特点多变性层次性分散性流动性5.四项基本原则坚持共产党的领导坚持人民民主专政坚持社会主义道路坚持马列主义毛泽东思想6.党的基本路线领导和团结全国各族人民,以经济建设为中心,坚持四项基本原则,坚持改革开放;自力更生,艰苦创业,为把我国建设成为富强、民主、文明、和谐的社会主义现代化国家而奋斗。概括起来就是"一个中心、两个基本点"。7.党的基本特征中国共产党的最高理想和最终目标是实现共产主义。党在现阶段的基本纲领:建设有中国特色社会主义的经济、政治、文化。8.社会主义的根本任务(本质内容):发展生产力9.社会主义的本质:“解放生产力,发展生产力,消灭剥削,消除两极分化,最终达到共同富裕”。.10.十二大以后,确立了解放思想、实事求是的思想路线十四大对建设有中国特色社会主义理论的形成、邓小平理论形成比较完整的科学体系。11党和国家的工作中心是经济建设,根本任务是集中力量发展社会生产力。12我国要建立的现代企业制度特征:产权清晰权责明晰政企分开管理科学13.宏观调控的目标:保持社会总供给与总需求的基本平衡;保持国民经济的适度增长率;合理调整产业结构;保持物价总水平的基本稳定;实现劳动力的充分就业;公平的收入分配;国际收支平衡。14.宏观调控的基本手段经济手段;行政手段;法律手段。15宏观调控的经济政策:财政政策;货币政策;产业政策。16.16.社会保障制度的基本内容社会保险社会救助社会福利社会优抚社会互助和个人储蓄积累17.改革是解决社会主义社会基本矛盾,推动社会主义发展的直接动力。18.精神文明重在建设,要实行“百花齐放、百家争鸣”的方针,反对“斗私批修”、“大批判”的错误作法。19.我国外交政策的根本原则独立自主外交政策的基本目标维护维护我国的独立和主权,促进世界的和平发展20.我国对外对外政策的基本方针和首要任务。反对霸权主义和强权政治,维护世界和平,马克思主义哲学的产生自然科学:细胞学说、能量守恒定律、达尔文生物进化论阶级基础:英国宪章运动、法国里昂工人起义、德国西里西亚纺织工人起义社会科学:英国古典经济学、法国空想社会主义、黑格尔辩证法、费尔巴哈唯物主义21、对立统一是唯物辩证法的核心和实质22物主义的物质观唯心主义:“存在就是被感知”。客观唯心主义:“理”、“理念”、“绝对观念”古代朴素唯物主义:物质为一种或几种常见的具体形态。近代形而上学唯物主义:物质是物质结构的某一层次或不可分割的最小粒子。旧唯物主义无法对意识现象及社会历史的本质,做出唯物科学解释,旧唯物主义的物质观是形而上学的,历史观是唯心主义的。法律西方宪法的基本原则:人民主权原则;基本人权原则;法治原则;权力分立与制衡原则。我国宪法的基本原则:人民主权原则;基本人权原则;法治原则;民主集中制原则。全国人民代表大会职权:全国人民代表大会行使修改宪法,监督宪法的实施,制定和修改基本法律,组织其他中央国家机关,决定重大国家事项,罢免其他中央国家机关组成人员。全国人民代表大会常务委员会组成:委员长、副委员长、秘书长、委员。全国...

1、当您付费下载文档后,您只拥有了使用权限,并不意味着购买了版权,文档只能用于自身使用,不得用于其他商业用途(如 [转卖]进行直接盈利或[编辑后售卖]进行间接盈利)。
2、本站所有内容均由合作方或网友上传,本站不对文档的完整性、权威性及其观点立场正确性做任何保证或承诺!文档内容仅供研究参考,付费前请自行鉴别。
3、如文档内容存在违规,或者侵犯商业秘密、侵犯著作权等,请点击“违规举报”。

碎片内容

最新公务员考试_笔记

您可能关注的文档

确认删除?
VIP
微信客服
  • 扫码咨询
会员Q群
  • 会员专属群点击这里加入QQ群
客服邮箱
回到顶部