电脑桌面
添加小米粒文库到电脑桌面
安装后可以在桌面快捷访问

民办教育机构劳动合同VIP免费

民办教育机构劳动合同_第1页
1/5
民办教育机构劳动合同_第2页
2/5
民办教育机构劳动合同_第3页
3/5
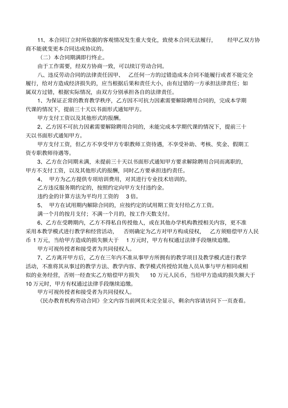
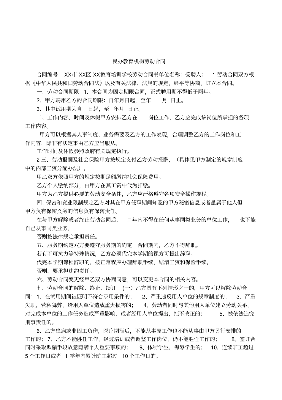
民办教育机构劳动合同合同编号:XX市XX区XX教育培训学校劳动合同书单位名称:受聘人:1劳动合同双方根据《中华人民共和国劳动合同法》以及有关法律、法规的规定,经平等协商,订立本合同。一、劳动合同期限1、本合同为固定期限合同,正式聘用期不得低于两年。2、甲方聘用乙方的合同期限:自年月日起,至年月日止。3、其中试用期为自日起,至年月日止。二、工作内容、时间及休假甲方安排乙方在岗位工作,乙方应完成该岗位所承担的各项工作内容。甲方可以根据其人事制度、业务需要及乙方的工作表现,合理调整乙方的工作岗位和工作内容,除非有法定事由乙方应当服从。工作时间及休假参照政府有关规定执行。2三、劳动报酬及社会保险甲方按规定支付乙方劳动报酬,(具体见甲方制定的规章制度中的内部工资分配办法)。甲乙双方依照甲方的规定按期足额缴纳社会保险费用。乙方个人缴纳部分,由甲方在其工资中代为扣缴。甲方为乙方提供必要的劳动安全条件,乙方应严格遵守各项安全操作规程。四、保密和竞业限制规定乙方对其在甲方任职期间知悉的甲方秘密信息或者虽属于他人但甲方负有保密义务的信息负有保密责任。在与甲方解除或者终止劳动合同后,二年内不得在任何从事同类业务的单位工作,也不能自己从事同类业务。否则按法律规定承担责任。五、服务期约定双方要遵守服务期的约定,合同期内,乙方不得辞职。若有不可抗力等特殊情况,乙方必须代完本学期的课方可提出辞职。代完本学期课程辞职的,按正常程序办理辞职手续,结清工资和保险手续。否则,要承担违约责任。六、劳动合同变更经甲乙双方协商同意,可以变更本合同的相关内容。七、劳动合同的解除、终止、续订(一)乙方具有下列情形之一的,甲方可以解除劳动合同:1、在试用期间被证明不符合录用条件的;2、严重违反用人单位的规章制度的;3、严重失职,营私舞弊,给用人单位造成重大损害的;4、劳动者同时与其他用人单位建立劳动关系,对完成本单位的工作任务造成严重影响,或者经用人单位提出,拒不改正的;5、被依法追究刑事责任的。6、乙方患病或非因工负伤,医疗期满后,不能从事原工作也不能从事由甲方另行安排的工作的;7、乙方不能胜任工作,经过培训或者调整工作岗位,仍不能胜任工作的;8、签订合同时采取欺骗手段故意隐瞒个人重要事项的;9、体罚学生,侮辱学生的;10、连续旷工超过5个工作日或者1学年内累计旷工超过10个工作日的。11、本合同订立时所依据的客观情况发生重大变化,致使本合同无法履行,经甲乙双方协商不能就变更本合同达成协议的。(二)本合同期满即行终止。由于工作需要,经双方协商一致,可以续订劳动合同。八、违反劳动合同的法律责任因甲、乙任何一方的过错造成本合同不能履行或者不能完全履行,给对方造成经济损失的,应当根据后果和责任大小,由有过错的一方承担法律责任;如属双方过错,根据实际情况,由双方分别承担各自的法律责任。1、为保证正常的教育教学秩序,乙方因不可抗力因素需要解除聘用合同的,完成本学期代课的情况下,提前三十天以书面形式通知甲方。甲方支付工资以及其他形式的报酬。2、乙方因不可抗力因素需要解除聘用合同的,未能完成本学期代课的情况下,提前三十天以书面形式通知甲方。甲方支付工资,但乙方不享受甲方专职教师工资待遇,不享受补助、考核、奖金、假期工资专职教师待遇等。3、乙方在合同期未满,未提前三十天以书面形式通知甲方要求解除聘用合同而离职的,甲方不支付工资,以及其他形式的报酬,同时乙方要承担违约责任。4、甲方为乙方提供专项培训费用,对其进行专业技术培训的。乙方违反服务期约定的,按照约定向甲方支付违约金。违约金的计算方法为平均月工资的3倍。5、甲方在试用期内解除合同的,应按约定的试用期工资支付给乙方工资。满一个月的按月支付;不满一个月的,按工作天数支付。6、乙方在受聘期内,乙方不得私自传授他人,或在其他办学机构教授相关内容,更不准采用本教学模式进行教学和经营活动,否则确定为乙方对甲方构成侵权,乙方须赔偿甲方人民币1万元,当给甲方造成的损失额大于1万元时,甲方有权通过法律手段继续追缴。甲方可视传授者和接...

1、当您付费下载文档后,您只拥有了使用权限,并不意味着购买了版权,文档只能用于自身使用,不得用于其他商业用途(如 [转卖]进行直接盈利或[编辑后售卖]进行间接盈利)。
2、本站所有内容均由合作方或网友上传,本站不对文档的完整性、权威性及其观点立场正确性做任何保证或承诺!文档内容仅供研究参考,付费前请自行鉴别。
3、如文档内容存在违规,或者侵犯商业秘密、侵犯著作权等,请点击“违规举报”。

碎片内容

民办教育机构劳动合同

您可能关注的文档

确认删除?
VIP
微信客服
  • 扫码咨询
会员Q群
  • 会员专属群点击这里加入QQ群
客服邮箱
回到顶部