电脑桌面
添加小米粒文库到电脑桌面
安装后可以在桌面快捷访问

研发人员薪酬考核方案VIP免费

研发人员薪酬考核方案_第1页
1/9
研发人员薪酬考核方案_第2页
2/9
研发人员薪酬考核方案_第3页
3/9
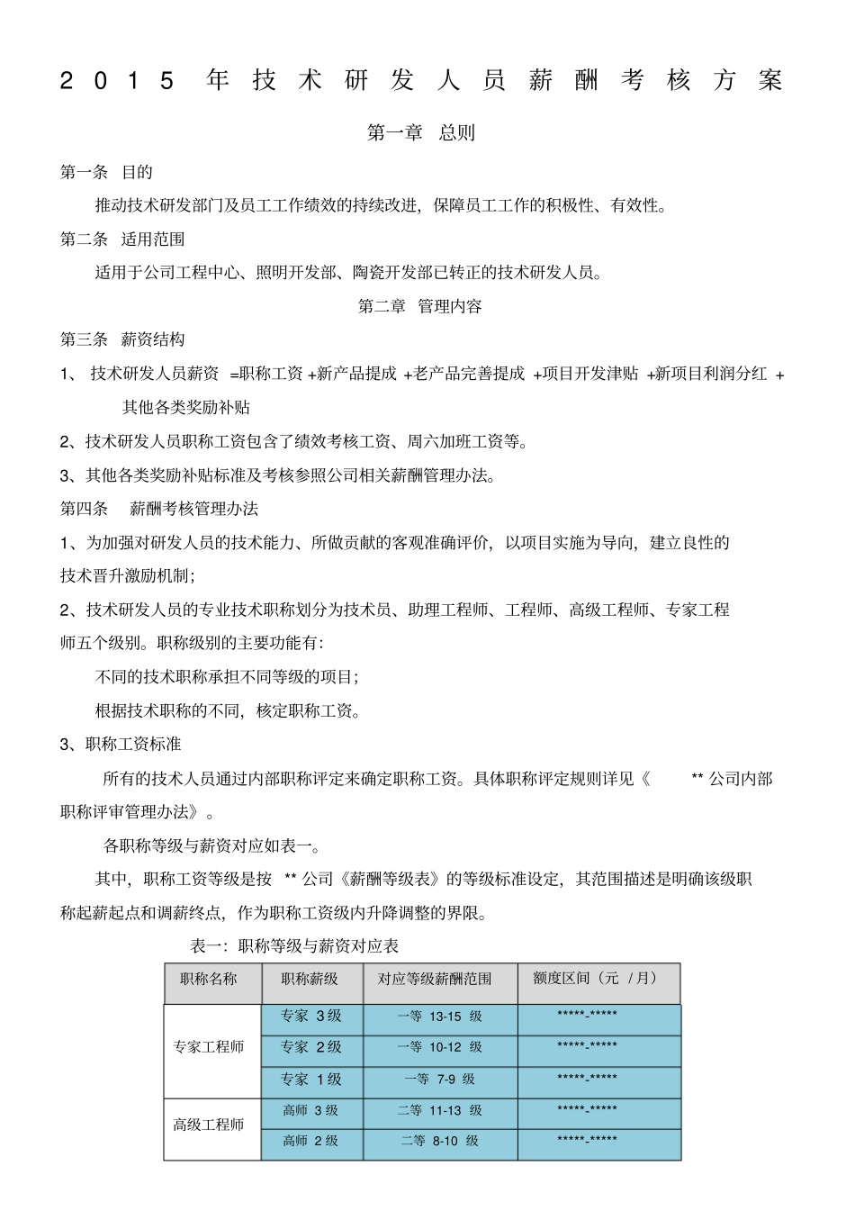
2015年技术研发人员薪酬考核方案第一章总则第一条目的推动技术研发部门及员工工作绩效的持续改进,保障员工工作的积极性、有效性。第二条适用范围适用于公司工程中心、照明开发部、陶瓷开发部已转正的技术研发人员。第二章管理内容第三条薪资结构1、技术研发人员薪资=职称工资+新产品提成+老产品完善提成+项目开发津贴+新项目利润分红+其他各类奖励补贴2、技术研发人员职称工资包含了绩效考核工资、周六加班工资等。3、其他各类奖励补贴标准及考核参照公司相关薪酬管理办法。第四条薪酬考核管理办法1、为加强对研发人员的技术能力、所做贡献的客观准确评价,以项目实施为导向,建立良性的技术晋升激励机制;2、技术研发人员的专业技术职称划分为技术员、助理工程师、工程师、高级工程师、专家工程师五个级别。职称级别的主要功能有:不同的技术职称承担不同等级的项目;根据技术职称的不同,核定职称工资。3、职称工资标准所有的技术人员通过内部职称评定来确定职称工资。具体职称评定规则详见《**公司内部职称评审管理办法》。各职称等级与薪资对应如表一。其中,职称工资等级是按**公司《薪酬等级表》的等级标准设定,其范围描述是明确该级职称起薪起点和调薪终点,作为职称工资级内升降调整的界限。表一:职称等级与薪资对应表职称名称职称薪级对应等级薪酬范围额度区间(元/月)专家工程师专家3级一等13-15级*****-*****专家2级一等10-12级*****-*****专家1级一等7-9级*****-*****高级工程师高师3级二等11-13级*****-*****高师2级二等8-10级*****-*****高师1级二等5-7级*****-*****中级工程师工程师师3级三等10-12级*****-*****工程师师2级三等7-9级*****-*****工程师1级三等4-6级*****-*****工程师助师3级四等8-10级*****-*****助师2级四等5-7级*****-*****助师1级四等2-4级*****-*****技术员技术员3级五等7-9级*****-*****技术员2级五等4-6级*****-*****技术员1级五等1-3级*****-*****新入职员工在未获评定正式内部职称前,均以“见习**”称之。待见习期满,评定职称并确定职称工资。原则上所有各类职称均从对应工资等级范围第一级开始确定职称工资。4、考核管理所有技术研发人员均实施绩效考核。月度考核(1)按管理目标进行考核,考核指标来源于月度项目和工作等管理目标。由开发部门负责人根据月度管理内容或项目任务确定考核项及考核分,总体思路是按定量考核70%和定性考核30%来设计,考核分满分100分;针对重点工作项可适当考虑设置加分项,实际考核结果在60%-150%之间浮动。(2)实际绩效考核工资=绩效工资基数*绩效考核得分/100(3)岗位直接上级作为考核实施人,间接上级确认考核结果。部门负责人根据考核结果,组织开展员工绩效面谈,提出技能培训需求;与下属共同制订绩效改善计划,并监督实施。半年度考核(1)每年的7月,由开发部门组织对所有技术研发人员实施半年度考核。以半年内各月度考核成绩平均分为基础,结合重点项目实施的进度或结果,进行综合考核。(2)依据考核结果,由部门申请对技术研发人员职称工资进行调整。原则上职称工资逐级调整,最多允许两级的调整幅度,特殊情况下的超过两级以上的调整申请须经集团总经理批准方可。具体调整申请流程依《**公司薪酬管理制度》执行。(3)职称工资等级调整遵循“能上能下,有上有下”的原则,上调额与下调额比值原则上不得大于。年度考核。(1)每年1月份,由开发部门组织对所有技术研发人员实施年度考核,主要以上一年度所承担(或参与)项目完成情况和绩效考核成绩为依据来进行综合考核。(2)考核结果主要应用于两个方面。①年终奖励。实得奖励=奖励标准额*考核得分/100。当年度考核得分低于80分时,取消年终奖分配。②职称晋升。当年度考核得分低于80分,或年度所承担(或参与)项目结案完成率低于85%或时,取消职称晋升资格。第五条研发激励机制(一)项目激励机制指经公司评估,经董事长签批确认,以小组形式承担的重大项目。1、项目管理:研发项目来源A、公司发展规划;B、行业发展趋势预测;C、市场信息总结输出结果;D、技术人员自己提出。项目研发小组组成及职责:在产品研发的过程中,由市场营销...

1、当您付费下载文档后,您只拥有了使用权限,并不意味着购买了版权,文档只能用于自身使用,不得用于其他商业用途(如 [转卖]进行直接盈利或[编辑后售卖]进行间接盈利)。
2、本站所有内容均由合作方或网友上传,本站不对文档的完整性、权威性及其观点立场正确性做任何保证或承诺!文档内容仅供研究参考,付费前请自行鉴别。
3、如文档内容存在违规,或者侵犯商业秘密、侵犯著作权等,请点击“违规举报”。

碎片内容

研发人员薪酬考核方案

确认删除?
VIP
微信客服
  • 扫码咨询
会员Q群
  • 会员专属群点击这里加入QQ群
客服邮箱
回到顶部