电脑桌面
添加小米粒文库到电脑桌面
安装后可以在桌面快捷访问

立方液化石油气储罐设计方案VIP免费

立方液化石油气储罐设计方案_第1页
1/19
立方液化石油气储罐设计方案_第2页
2/19
立方液化石油气储罐设计方案_第3页
3/19
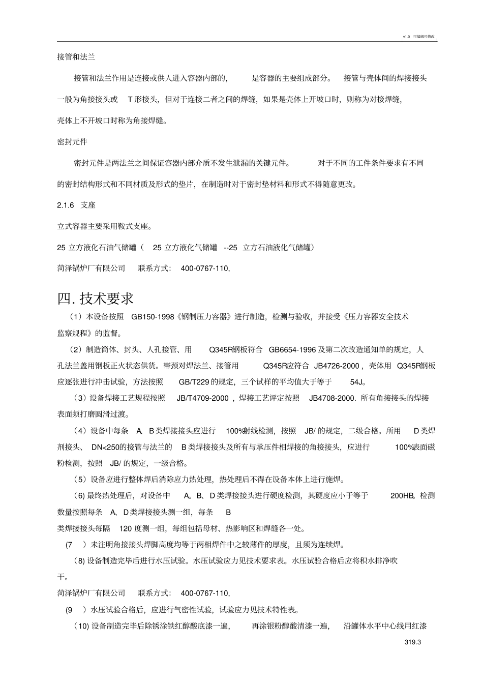
v1.0可编辑可修改119.125立方液化石油气储罐一.设计背景该储罐由菏泽锅炉厂有限公司设计,是用来盛装生产用的液化石油气的容器。设计压力为,温度在-19~52摄氏度范围内,设备空重约为5900Kg,体积为25立方米,属于中压容器。石油液化气为易燃易爆介质,且有毒,因此选材基本采用Q345R。此液化石油气卧式储罐是典型的重要焊接结构,焊接接头是其最重要的连接结构,焊接接头的性能会直接影响储存液化石油气的质量和安全。二.总的技术特性:技术特性表容器类别类三设计压力MPa设计温度℃-19~52最高工作压力MPa水压试验压力MPa气密性试验压力MPa焊接接头系数1尺寸mmDN2000*7250厚度mm12操作介质液化石油气充装系数设备容积立方米25三.储气罐基本构成储气罐是一个承受内压的钢制焊接压力容器。在规定的使用温度和对应的工作压力下,应保证安全可靠,罐体的基本结构部件应包括人孔、封头、筒体、法兰、支座。v1.0可编辑可修改219.2图1储气罐的结构简图筒体本产品的简体是用钢板卷焊成筒节后组焊而成,这时的简体有纵环焊缝。封头按几何形状不同,有椭圆形封头,球形封头,蝶形封头,锥形封头和平盖等各种形式。封头和简体组合在一起构成一台容器壳体的主要部分,也是最主要的受压元件之一。此储气罐选择的是椭圆形封头。从制造方法分,封头有整体成形和分片成形后组焊成一体的两种。当封头直径较大,超出生产能力时,多采用分片成形方法制造,分片成形控制难度大,易出现不合格产品。对整体成形的封头尺寸、形状,虽然易控制但一般需要有大型冲压模具的压力机或大型旋压设备,工艺设备庞大,制造成本高。从封头成形方式讲,有冷压成形、热压成形和旋压成形。对于壁厚较薄的封头,一般采用冷压成形。采用调质钢板制造的封头或封头瓣片,为不破坏钢板调质状态的力学性能,节省模具制造费用,往往采用多点冷压成形法制造。当封头厚度较大时,均采用热压成形法,即将封头坯料加热至900℃~1000℃。钢板在高温下冲压产生塑性变形而成形,此时对于有些材料(如正火态钢板),由于改变了原始状态的力学性能,为恢复和改善其力学性能,封头冲压成形后还要做正火、正火+回火或淬火+回火等相应的热处理。对于直径大且厚度薄的封头,采用旋压成形法制造是最经济最合理的选择。v1.0可编辑可修改319.3接管和法兰接管和法兰作用是连接或供人进入容器内部的,是容器的主要组成部分。接管与壳体间的焊接接头一般为角接接头或T形接头,但对于连接二者之间的焊缝,如果是壳体上开坡口时,则称为对接焊缝,壳体上不开坡口时称为角接焊缝。密封元件密封元件是两法兰之间保证容器内部介质不发生泄漏的关键元件。对于不同的工件条件要求有不同的密封结构形式和不同材质及形式的垫片,在制造时对于密封垫材料和形式不得随意更改。2.1.6支座立式容器主要采用鞍式支座。25立方液化石油气储罐(25立方液化气储罐--25立方石油液化气储罐)菏泽锅炉厂有限公司联系方式:400-0767-110,四.技术要求(1)本设备按照GB150-1998《钢制压力容器》进行制造,检测与验收,并接受《压力容器安全技术监察规程》的监督。(2)制造筒体、封头、人孔接管、用Q345R钢板符合GB6654-1996及第二次改造通知单的规定,人孔法兰盖用钢板正火状态供货。帯颈对焊法兰、接管用Q345R应符合JB4726-2000,壳体用Q345R钢板应逐张进行冲击试验,方法按照GB/T229的规定,三个试样的平均值大于等于54J。(3)设备焊接工艺规程按照JB/T4709-2000,焊接工艺评定按照JB4708-2000.所有角接接头的焊接表面须打磨圆滑过渡。(4)设备中每条A、B类焊接接头应进行100%射线检测,按照JB/的规定,二级合格。所用D类焊剂接头、DN<250的接管与法兰的B类焊接接头及所有与承压件相焊接的角接接头,应进行100%表面磁粉检测,按照JB/的规定,一级合格。(5)设备应进行整体焊后消除应力热处理,热处理后不得在设备本体上进行施焊。(6)最终热处理后,对设备中A。B、D类焊接接头进行硬度检测,其硬度应小于等于200HB。检测数量按照每条A、D类焊接接头测一组,每条B类焊接接头每隔120度测一组,每组包括母材、热影响区和焊缝各一处。(7)未注明角接接头焊脚高度均等于...

1、当您付费下载文档后,您只拥有了使用权限,并不意味着购买了版权,文档只能用于自身使用,不得用于其他商业用途(如 [转卖]进行直接盈利或[编辑后售卖]进行间接盈利)。
2、本站所有内容均由合作方或网友上传,本站不对文档的完整性、权威性及其观点立场正确性做任何保证或承诺!文档内容仅供研究参考,付费前请自行鉴别。
3、如文档内容存在违规,或者侵犯商业秘密、侵犯著作权等,请点击“违规举报”。

碎片内容

立方液化石油气储罐设计方案

您可能关注的文档

确认删除?
VIP
微信客服
  • 扫码咨询
会员Q群
  • 会员专属群点击这里加入QQ群
客服邮箱
回到顶部