电脑桌面
添加小米粒文库到电脑桌面
安装后可以在桌面快捷访问

综合素质评价内容和标准VIP免费

综合素质评价内容和标准_第1页
1/7
综合素质评价内容和标准_第2页
2/7
综合素质评价内容和标准_第3页
3/7
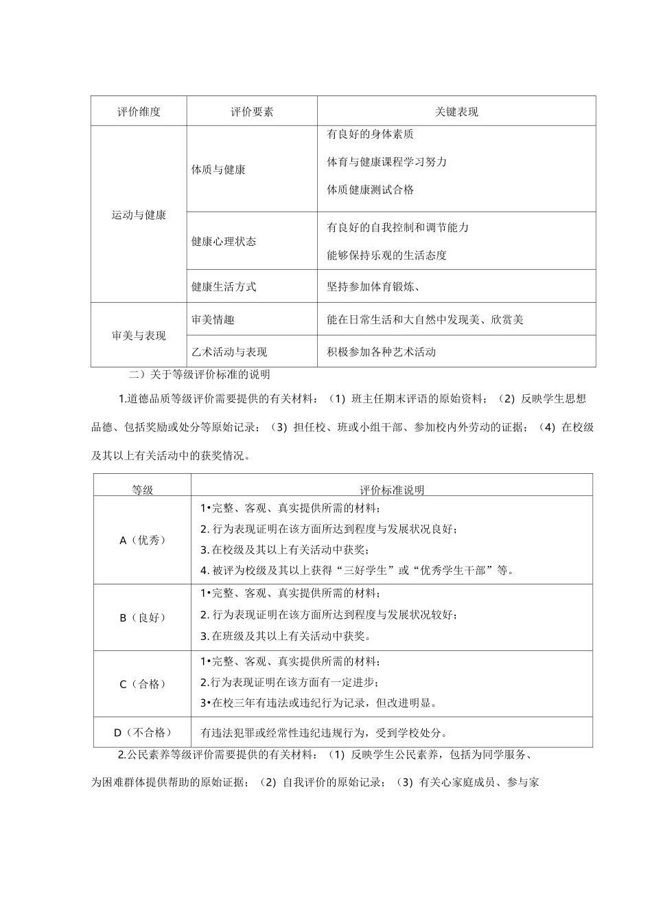
(一)综合素质评价内容,分为道德品质、公民素养、学习能力、交流与合作、运动与健康、审美与表现六个维度。与这六个方面对应的评价要素及关键表现如下表:评价维度评价要素关键表现道德品质文明礼貌对师长有礼貌与冋学友好相处言行文明勤奋进取有进取心学习刻苦努力遵纪守信具备法律的基本常识遵守社会公德和中学生行为规范真诚待人、正直守信不做损人利己的事情、考试不作弊热爱劳动尊重劳动者和他人劳动成果积极参加力所能及的劳动评价维度评价要素关键表现公民素养社会责任感关心他人和社会乐于助人积极参加社区公益活动家庭责任感理解、关心家庭成员尊重父母的意见和教导愿意承担必要的家庭责任与义务自尊自律能正确认识自我、自信积极学会料理个人生活、生活节俭能正确对待别人的意见、有错即改自觉抵制不良诱惑,文明上网环保意识具有环保意识自觉维护环境卫生和公共设施积极参加环保活动学习能力学习兴趣有好奇心和质疑精神能自觉完成学习任务努力克服学习中遇到的困难学习方法有良好的学习习惯能够制定有效的学习计划善于在学习中总结与反思能够听取他人建议不断改进学习方法独立探究能够独立思考善于提出问题和解决问题掌握探究的策略与方法创新精神和实践能力具有较丰畐的想象力和创新意识有较强的动手能力,有实践活动成果或作品理化生实验操作考核合格综合实践活动考查合格交流与合作团队精神关心集体、乐于参加集体活动珍视集体荣誉、维护集体利益善于与他人合作共同完成任务沟通与分享尊重并理解他人能够合理评价和约束自己的行为主动与他人交流和分享评价维度评价要素关键表现运动与健康体质与健康有良好的身体素质体育与健康课程学习努力体质健康测试合格健康心理状态有良好的自我控制和调节能力能够保持乐观的生活态度健康生活方式坚持参加体育锻炼、审美与表现审美情趣能在日常生活和大自然中发现美、欣赏美乙术活动与表现积极参加各种艺术活动二)关于等级评价标准的说明1.道德品质等级评价需要提供的有关材料:(1)班主任期末评语的原始资料;(2)反映学生思想品德、包括奖励或处分等原始记录;(3)担任校、班或小组干部、参加校内外劳动的证据;(4)在校级及其以上有关活动中的获奖情况。等级评价标准说明A(优秀)1•完整、客观、真实提供所需的材料;2.行为表现证明在该方面所达到程度与发展状况良好;3.在校级及其以上有关活动中获奖;4.被评为校级及其以上获得“三好学生”或“优秀学生干部”等。B(良好)1•完整、客观、真实提供所需的材料;2.行为表现证明在该方面所达到程度与发展状况较好;3.在班级及其以上有关活动中获奖。C(合格)1•完整、客观、真实提供所需的材料;2.行为表现证明在该方面有一定进步;3•在校三年有违法或违纪行为记录,但改进明显。D(不合格)有违法犯罪或经常性违纪违规行为,受到学校处分。2.公民素养等级评价需要提供的有关材料:(1)反映学生公民素养,包括为同学服务、为困难群体提供帮助的原始证据;(2)自我评价的原始记录;(3)有关心家庭成员、参与家务劳动、参加社区公益活动的证据;(4)有维护环境卫生和公共设施、参加环保活动的记录。等级评价标准说明A(优秀)1•完整、客观、真实提供所需的材料;2.行为表现证明在该方面所达到程度与发展状况良好;3•自信积极、自觉抵制不良诱惑。B(良好)1•完整、客观、真实提供所需的材料;2.行为表现证明在该方面所达到程度与发展状况较好;3.自信自尊、不乱花钱。C(合格)1.完整、客观、真实提供所需的材料;2.行为表现证明在该方面有一定进步。D(不合格)有违反法律法规、社会公德行为,并受到有关方面处分。3.学习能力等级评价需要提供的有关材料:(1)反映学生学习能力,包括体现创新精神、参与探究活动、课外阅读的证据(如:实验报告或探究活动方案的原始记录、课外阅读的书目和反思笔记、小制作或小论文等);(2)个人学习计划、总结或自我反思的原始证据;(3)在校三年的阶段性学习水平考试与考查成绩的原始记录;(4)生物和地理的笔试成绩及理化生实验考核成绩、综合实践活动原始记录;(5)校级及以上学科获奖证书、实践性活动的成果或作品...

1、当您付费下载文档后,您只拥有了使用权限,并不意味着购买了版权,文档只能用于自身使用,不得用于其他商业用途(如 [转卖]进行直接盈利或[编辑后售卖]进行间接盈利)。
2、本站所有内容均由合作方或网友上传,本站不对文档的完整性、权威性及其观点立场正确性做任何保证或承诺!文档内容仅供研究参考,付费前请自行鉴别。
3、如文档内容存在违规,或者侵犯商业秘密、侵犯著作权等,请点击“违规举报”。

碎片内容

综合素质评价内容和标准

确认删除?
VIP
微信客服
  • 扫码咨询
会员Q群
  • 会员专属群点击这里加入QQ群
客服邮箱
回到顶部