电脑桌面
添加小米粒文库到电脑桌面
安装后可以在桌面快捷访问

文科期中考试 VIP免费

文科期中考试 _第1页
1/4
文科期中考试 _第2页
2/4
文科期中考试 _第3页
3/4
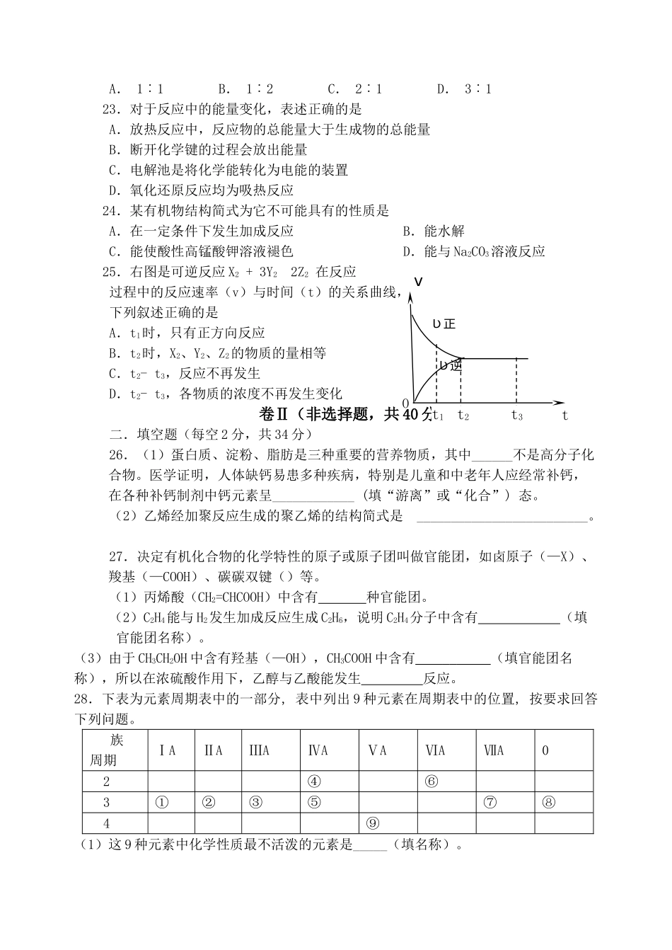
唐山一中2010—2011学年度第一学期期中考试高二化学试卷(文科)1.考试时间60分钟,满分100分。卷Ⅰ答案用2B铅笔涂在答题卡上,卷Ⅱ用蓝黑钢笔或圆珠笔答在试卷上。3.Ⅱ卷卷头和答题卡均填涂本次考试的考号,不要误填学号,答题卡占后5位。可能用到的原子量:H:1Cl:35.5O:16N:14Na:23Al:27卷I(选择题,共60分)一.选择题:(共25小题,其中1-15每小题2分,计30分,16-25每小题3分,计30分,每题均只有一个选项符合题意)1.世界气候大会于2009年12月在丹麦首都哥本哈根召开,商讨2012至2020年全球温室气体减排协议。下列物质属于温室气体的是A.N2B.H2C.CO2D.O22.海洋是一个巨大的宝藏,期待着人们的开发和利用。下列物质不经过化学变化就能从海水中获得的是A.单质溴B.单质镁C.烧碱D.食盐3.有关“绿色奥运”,下列环保建议中,你认为不能采纳的是A.提倡生活垃圾分类收集B.用天然气代替汽油和柴油作发动机燃料C.禁止未经处理的工业废水和生活污水的任意排放D.使用添加剂抑制水中所有动植物的生长4.下列各组物质中,互为同位素的是A.氕和氘B.甲烷和乙烷C.金刚石和石墨D.丁烷和异丁烷5.中小学生经常使用的修正液中往往含有某种易挥发的有毒溶剂,应尽量减少或避免使用,这种溶剂可能是下列物质中的A.乙醇B.三氯乙烯C.乙酸D.水6.下列物质中,既有离子键,又有共价键的是A.MgCl2B.KOHC.NH3D.H2O27.下列物质久置于敞口容器中,不易变质的是A.次氯酸B.水玻璃C.碳酸钠D.氧化钙8.我国最新装备的歼-10战斗机利用现代科技将涂于飞机表面,可以吸收和屏蔽雷达和红外线辐射,起到一定的隐身作用。该Po(钋)原子核外电子数是A.209B.125C.84D.429.用NA表示阿伏加德罗常数的值,下列叙述正确的是A.1molH2O中含有的质子数为10NAB.2gH2中含有的氢原子数为NAC.常温常压下,11.2LN2中含有的分子数为0.5NAD.mol·L-1NaNO3溶液中含有的钠离子数为NA10.制玻璃和水泥都需要的原料是A.黏土B.纯碱C.石灰石D.石英11.我国城市环境中的大气污染物主要是A.CO2、Cl2、N2、酸雨B.SO2、NO2、可吸入颗粒物C.NH3、CO2、NO2、雾D.HCl、SO2、N2、可吸入颗粒物12.下列物质属于电解质的是A.SO2B.C2H5OHC.NaD.H2SO413.下列利用化学知识处理生活问题的方法中,不会危及人体健康的是A.用白醋清除暖水瓶中的水垢B.用硫磺熏制白木耳、粉丝等食品C.用工业用盐腌制肉类食品D.将水产品浸泡在甲醛水溶液中保鲜14.下列物质中,既能与盐酸反应又能与NaOH溶液反应的是①NaHCO3②Al2O3③Al(OH)3④NaAlO2⑤AlA.①②③B.②③④C.①②③⑤D.全部15.下列实验方法正确的是:A.用丁达尔效应鉴别Fe(OH)3胶体和FeCl3溶液B.用浓盐酸雕刻玻璃制工艺品C.用溶解、过滤的方法提纯含有少量Na2SO4的K2CO3固体D.用酒精可以从碘水中萃取碘16.在强碱性溶液中能够大量共存且溶液为无色透明的离子组是A.Na+、NH4+、NO3-、Cl-B.Na+、K+、CO32-、NO3-C.K+、Ba2+、HCO3-、Cl-D.Na+、K+、MnO4-、SO42-17.有甲、乙、丙、丁四种金属,把甲、丙浸入稀硫酸中,用导线连接时丙为负极;把乙、丁分别浸入相同浓度的稀硫酸中,丁产生气泡的速率更大;把甲、乙用导线连接浸入稀硫酸中,甲上有气泡冒出;把丙浸入丁的硝酸盐溶液中,丙的表面有丁析出。这四种金属的活动性由强到弱的顺序是A.甲>乙>丙>丁B.丙>丁>乙>甲C.丙>丁>甲>乙D.丁>乙>甲>丙18.下列反应中,不属于取代反应的是A.乙烯生产聚乙烯B.乙酸乙酯与稀硫酸共热C.苯制取硝基苯D.苯与液溴反应生成溴苯19.MgCl2、AlCl3、CuCl2、FeCl3四种溶液只用一种试剂把它们区别开,这种试剂是A.氨水B.AgNO3C.NaOH溶液D.NaCl20.下列离子方程式书写正确的是A.钠和水反应:Na+2H2O=Na++2OH+H2↑B.二氧化硅与烧碱溶液反应:SiO2+2OH-=SiO32-+H2OC.三氯化铁溶液中加入铁粉:Fe3++Fe=2Fe2+D.金属铝溶于氢氧化钠溶液中:2Al+2OH-=2AlO2-+H2↑21.用铁片与1mol·L-1稀硫酸制氢气,下列方法不能使反应速率加快的是A.升高温度B.用浓硫酸代替稀硫酸C.铁片改为铁粉D.加少量CuSO4溶液22.铝分别与足量的...

1、当您付费下载文档后,您只拥有了使用权限,并不意味着购买了版权,文档只能用于自身使用,不得用于其他商业用途(如 [转卖]进行直接盈利或[编辑后售卖]进行间接盈利)。
2、本站所有内容均由合作方或网友上传,本站不对文档的完整性、权威性及其观点立场正确性做任何保证或承诺!文档内容仅供研究参考,付费前请自行鉴别。
3、如文档内容存在违规,或者侵犯商业秘密、侵犯著作权等,请点击“违规举报”。

碎片内容

文科期中考试

您可能关注的文档

确认删除?
VIP
微信客服
  • 扫码咨询
会员Q群
  • 会员专属群点击这里加入QQ群
客服邮箱
回到顶部