电脑桌面
添加小米粒文库到电脑桌面
安装后可以在桌面快捷访问

高中历史 第七单元 现代中国的科技、教育与文学艺术学案 新人教版必修3-新人教版高一必修3历史学案VIP免费

高中历史 第七单元 现代中国的科技、教育与文学艺术学案 新人教版必修3-新人教版高一必修3历史学案_第1页
1/49
高中历史 第七单元 现代中国的科技、教育与文学艺术学案 新人教版必修3-新人教版高一必修3历史学案_第2页
2/49
高中历史 第七单元 现代中国的科技、教育与文学艺术学案 新人教版必修3-新人教版高一必修3历史学案_第3页
3/49
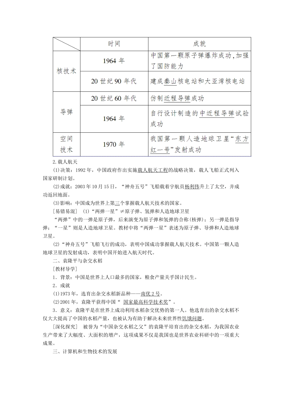
第七单元现代中国的科技、教育与文学艺术课标要求:1.掌握新中国成立以来科技发展的主要成就,认识科技进步在社会主义现代化建设中的重大作用。2.知道我国“百花齐放,百家争鸣”的方针,讨论在贯彻“双百”方针过程中的经验和教训。3.了解我国教育发展的史实,理解“国运兴衰,系于教育”的深刻含义。第十九课建国以来的重大科技成就学习目标:1.列举建国以来我国在核技术、空间技术、运载火箭研究、信息技术、生物工程及农业科技等领域取得的成就。2.分析新中国成立以来科技成就取得的原因及其作用。[情景导学]材料中国首个空间实验室“天宫一号”2011年升空“天宫一号”是中国首个空间实验室的名称,中国于2010~2011年底发射“天宫一号”目标飞行器,分别与神舟八号、神舟九号、神舟十号飞船对接。思考:你知道登上太空的第一个中国人是谁吗?提示:杨利伟。一、从“两弹一星”到载人航天[教材导学]1.“两弹一星”(1)目的:打破美、苏等国对核武器和空间技术的垄断。(2)表现2.载人航天(1)决策:1992年,中国政府作出实施载人航天工程的战略决策,载人飞船正式列入国家研制计划。(2)成就:2003年10月15日,“神舟五号”飞船载着宇航员杨利伟升上了太空,并成功返回地面。(3)影响:中国成为世界上第三个掌握载人航天技术的国家。[易错易混](1)“两弹一星”≠原子弹、氢弹和人造地球卫星“两弹”中的一弹是原子弹,后来演变为原子弹和氢弹的合称(核弹);另一弹是指导弹;“一星”则是人造地球卫星。教材中将“两弹一星”表述为原子弹、导弹和人造地球卫星。(2)“神舟五号”飞船飞行的成功,表明中国成功掌握载人航天技术。中国第一颗人造地球卫星的发射成功,表明中国开始进入航天时代。二、袁隆平与杂交水稻[教材导学]1.背景:中国是世界上人口最多的国家,粮食产量关乎国计民生。2.成就(1)1973年,选育出杂交水稻新品种——南优2号。(2)2001年,袁隆平获得中国“国家最高科学技术奖”。3.意义:袁隆平是在世界上成功利用水稻杂交优势的第一人。他选育出的杂交水稻不仅大大提高了中国的水稻产量,也被认为有助于解决未来世界性饥饿问题。[深化探究]被誉为“中国杂交水稻之父”的袁隆平培育出的杂交水稻,为我国农业生产带来了大幅度、大面积的增产,这项成果不仅是我国也是世界农业科研中的一项重大成果。三、计算机和生物技术的发展[教材导学]1.计算机技术(1)20世纪50年代,中国开始了计算机研制工作。(2)1983年,中国成功研制出第一台每秒运算速度上亿次的“银河-Ⅰ号”计算机。(3)此后十几年间,中国的高性能巨型计算机研制技术已经居于世界前列,加速了国家信息化发展。2.生物技术(1)1965年,人工合成结晶牛胰岛素在中国首次实现,开辟了人工合成蛋白质的时代。(2)中国积极参与人类基因的研究,并在依靠基因工程技术改良动植物品种、治疗人类重大疾病的药物研究等方面达到了国际先进水平。[轻巧识记](1)新中国四大科技成就及重要意义(2)中国科技发展历程探究一新中国科技的发展[材料探史][史料呈现]材料一新中国的科技成就时间成就意义1964年第一颗原子弹爆炸成功打破核垄断,步入核国家1966年导弹核武器试验成功中国拥有战略威慑武器1970年第一颗人造卫星发射成功中国拥有自己天空眼睛1997年“银河—Ⅲ”巨型计算机研制成功计算机技术跨入世界先进行列2002年中国第一头克隆牛成功国际人类基因组计划取得重大成果2003年“神五”飞船发射成功世界上第三个把人送入太空的国家2008年“神七”飞船发射成功太空行走实现卫星放飞探测手段的多样化2010年联合国教科文组织授予中国科学家“纳米科学和纳米技术发展贡献”奖章标志着中国在此方面的研究水平居世界前沿2013年“辽宁”号航母正式入列人民海军表明中国海军航母已经开始进入战斗力生成阶段材料二“嫦娥二号”是我国发射的第二颗绕月探测卫星,它……直接进入地月转移轨道、首次使用X频段测控、对“嫦娥三号”着陆区进行高分辨率成像……这一系列重大技术突破,将为今后的“嫦娥三号”实现月球软着陆奠定基础。从地面迈向天空,再迈向太空,继而迈向深空、迈向另外一个天体,我们可以离开自己栖息的摇篮,奔向原本陌生...

1、当您付费下载文档后,您只拥有了使用权限,并不意味着购买了版权,文档只能用于自身使用,不得用于其他商业用途(如 [转卖]进行直接盈利或[编辑后售卖]进行间接盈利)。
2、本站所有内容均由合作方或网友上传,本站不对文档的完整性、权威性及其观点立场正确性做任何保证或承诺!文档内容仅供研究参考,付费前请自行鉴别。
3、如文档内容存在违规,或者侵犯商业秘密、侵犯著作权等,请点击“违规举报”。

碎片内容

高中历史 第七单元 现代中国的科技、教育与文学艺术学案 新人教版必修3-新人教版高一必修3历史学案

确认删除?
VIP
微信客服
  • 扫码咨询
会员Q群
  • 会员专属群点击这里加入QQ群
客服邮箱
回到顶部