电脑桌面
添加小米粒文库到电脑桌面
安装后可以在桌面快捷访问

高中生物 14蛋白质工程的崛起试题 新人教版选修3VIP免费

高中生物 14蛋白质工程的崛起试题 新人教版选修3_第1页
1/4
高中生物 14蛋白质工程的崛起试题 新人教版选修3_第2页
2/4
高中生物 14蛋白质工程的崛起试题 新人教版选修3_第3页
3/4
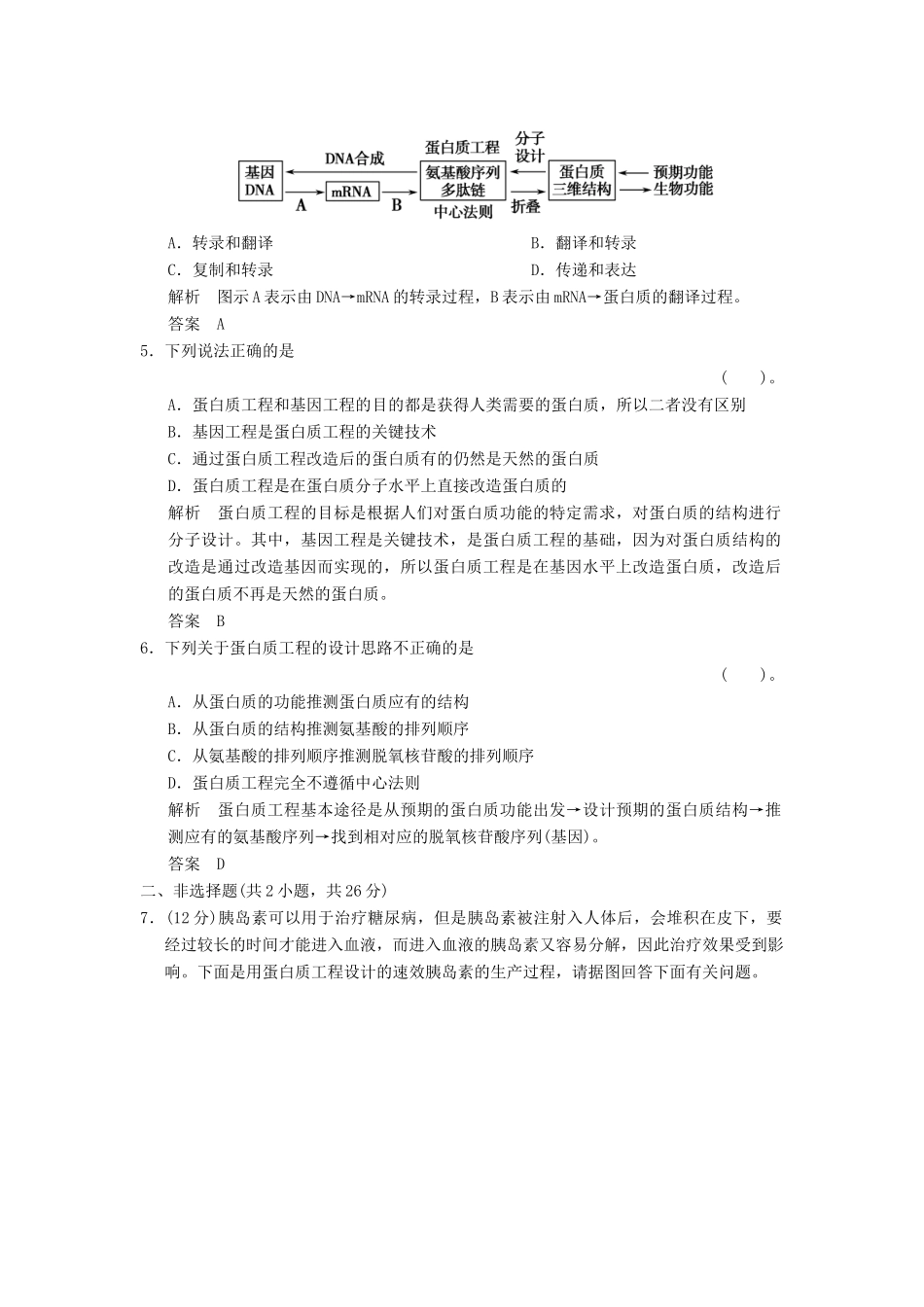
1.4蛋白质工程的崛起(时间:30分钟满分:50分)考查知识点及角度难度及题号基础中档稍难蛋白质工程及原理1、2、46蛋白质工程与基因工程的区别5蛋白质工程的应用37、8一、选择题(共6小题,每小题4分,共24分)1.蛋白质工程的实质是()。A.改造蛋白质B.改造mRNAC.改造基因D.改造氨基酸解析蛋白质工程的目的是获取人类需要的蛋白质,由于蛋白质的合成是受基因控制的,所以要从根本上对基因进行改造。答案C2.蛋白质工程制造的蛋白质是()。A.天然蛋白质B.稀有蛋白质C.自然界中不存在的蛋白质D.尚没有制造出来解析蛋白质工程是对基因进行改造进而产生符合人们需要的蛋白质,因此不再是天然的蛋白质。答案C3.添加在洗衣粉中的某种酶在低温下活性较低,影响了洗衣粉的洗衣效果。若让你用生物工程的方法改变此酶的特性,首先考虑的是()。A.基因工程B.蛋白质工程C.诱变D.细胞工程解析蛋白质工程可通过基因工程这一手段实现对蛋白质的改造目的。答案B4.蛋白质工程是新崛起的一项生物工程,又称第二代基因工程。下图为蛋白质工程的流程图,图中A、B在遗传学上依次表示()。A.转录和翻译B.翻译和转录C.复制和转录D.传递和表达解析图示A表示由DNA→mRNA的转录过程,B表示由mRNA→蛋白质的翻译过程。答案A5.下列说法正确的是()。A.蛋白质工程和基因工程的目的都是获得人类需要的蛋白质,所以二者没有区别B.基因工程是蛋白质工程的关键技术C.通过蛋白质工程改造后的蛋白质有的仍然是天然的蛋白质D.蛋白质工程是在蛋白质分子水平上直接改造蛋白质的解析蛋白质工程的目标是根据人们对蛋白质功能的特定需求,对蛋白质的结构进行分子设计。其中,基因工程是关键技术,是蛋白质工程的基础,因为对蛋白质结构的改造是通过改造基因而实现的,所以蛋白质工程是在基因水平上改造蛋白质,改造后的蛋白质不再是天然的蛋白质。答案B6.下列关于蛋白质工程的设计思路不正确的是()。A.从蛋白质的功能推测蛋白质应有的结构B.从蛋白质的结构推测氨基酸的排列顺序C.从氨基酸的排列顺序推测脱氧核苷酸的排列顺序D.蛋白质工程完全不遵循中心法则解析蛋白质工程基本途径是从预期的蛋白质功能出发→设计预期的蛋白质结构→推测应有的氨基酸序列→找到相对应的脱氧核苷酸序列(基因)。答案D二、非选择题(共2小题,共26分)7.(12分)胰岛素可以用于治疗糖尿病,但是胰岛素被注射入人体后,会堆积在皮下,要经过较长的时间才能进入血液,而进入血液的胰岛素又容易分解,因此治疗效果受到影响。下面是用蛋白质工程设计的速效胰岛素的生产过程,请据图回答下面有关问题。(1)构建新的蛋白质模型是蛋白质工程的关键,图中构建新的胰岛素模型的主要依据是:_________________________________________________。(2)通过人工合成DNA形成的新基因应与________结合后转移到________中才能得到准确表达。(3)若要利用大肠杆菌生产速效胰岛素,需用到的生物工程有________、________和发酵工程。(4)图解中从新的胰岛素模型到新的胰岛素基因的基本思路是什么?____________________________________________________________________________________________________________________________________解析本题主要考查蛋白质工程的知识。(1)蛋白质工程的目的是根据人们对蛋白质功能的特定需求,对蛋白质结构进行分子设计,因此,图中构建新的胰岛素模型的依据是胰岛素的预期功能,即速效胰岛素。(2)合成的目的基因应与载体形成重组DNA分子后导入受体细胞中才能表达。(3)利用蛋白质工程生产自然界原本不存在的蛋白质,需对原有的蛋白质进行改造。根据新的胰岛素中氨基酸序列推测出其基因中的脱氧核苷酸序列,人工合成新的胰岛素基因,形成目的基因,改造好的目的基因需通过基因工程来生产基因产物,并且在生产过程中要借助工程菌,所以还需要进行发酵,因此该过程涉及蛋白质工程、基因工程和发酵工程。(4)由新的蛋白质模型到构建新的基因,其基本设计思路是根据新的蛋白质中氨基酸的序列,推测出基因中的脱氧核苷酸序列。然后用DNA合成仪直接合成出新的基因答案(1)蛋白质的预期功能(2)载体大肠杆菌等受体细胞(3)...

1、当您付费下载文档后,您只拥有了使用权限,并不意味着购买了版权,文档只能用于自身使用,不得用于其他商业用途(如 [转卖]进行直接盈利或[编辑后售卖]进行间接盈利)。
2、本站所有内容均由合作方或网友上传,本站不对文档的完整性、权威性及其观点立场正确性做任何保证或承诺!文档内容仅供研究参考,付费前请自行鉴别。
3、如文档内容存在违规,或者侵犯商业秘密、侵犯著作权等,请点击“违规举报”。

碎片内容

高中生物 14蛋白质工程的崛起试题 新人教版选修3

您可能关注的文档

确认删除?
VIP
微信客服
  • 扫码咨询
会员Q群
  • 会员专属群点击这里加入QQ群
客服邮箱
回到顶部